




如果您无法下载资料,请参考说明:
1、部分资料下载需要金币,请确保您的账户上有足够的金币
2、已购买过的文档,再次下载不重复扣费
3、资料包下载后请先用软件解压,在使用对应软件打开
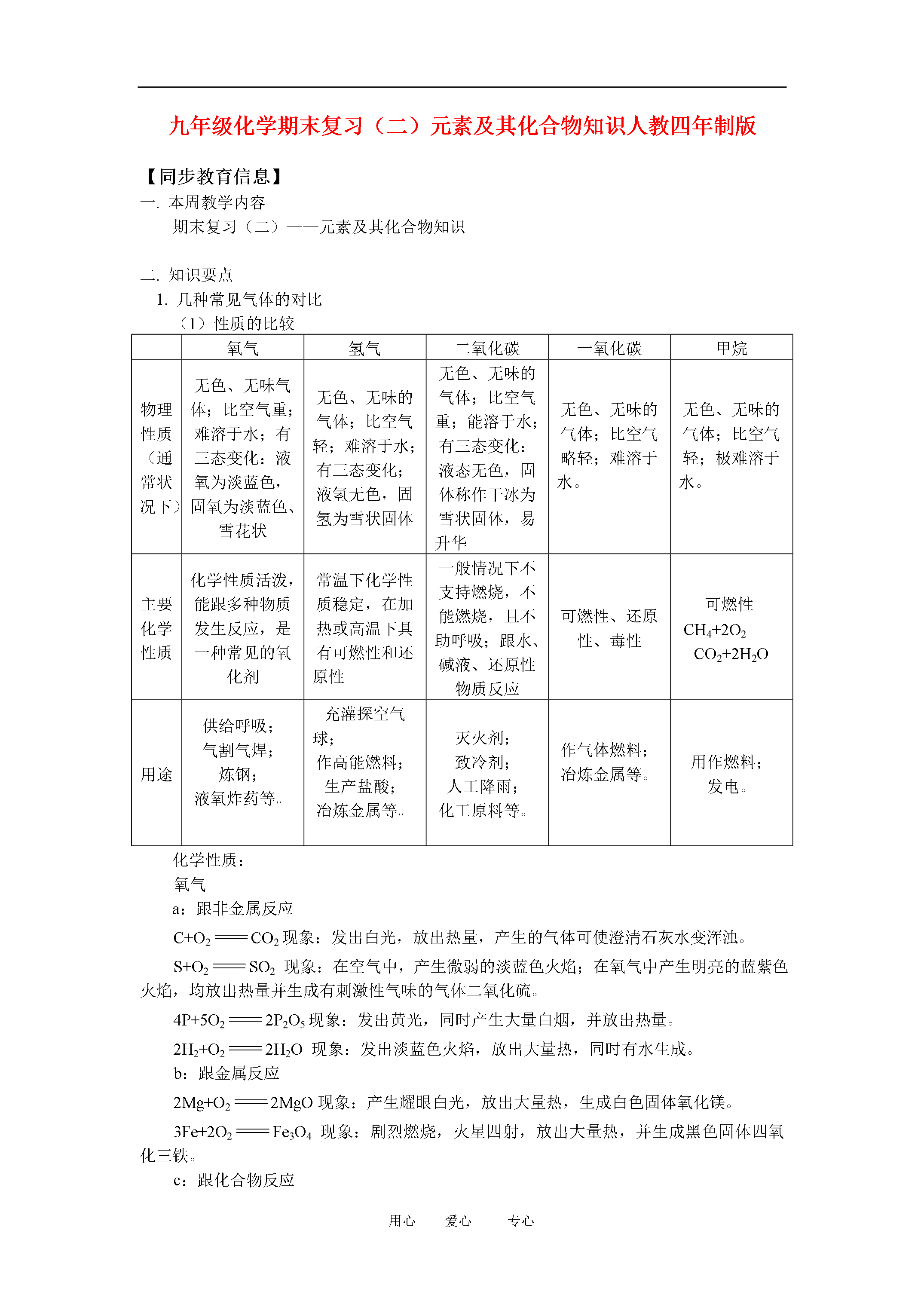
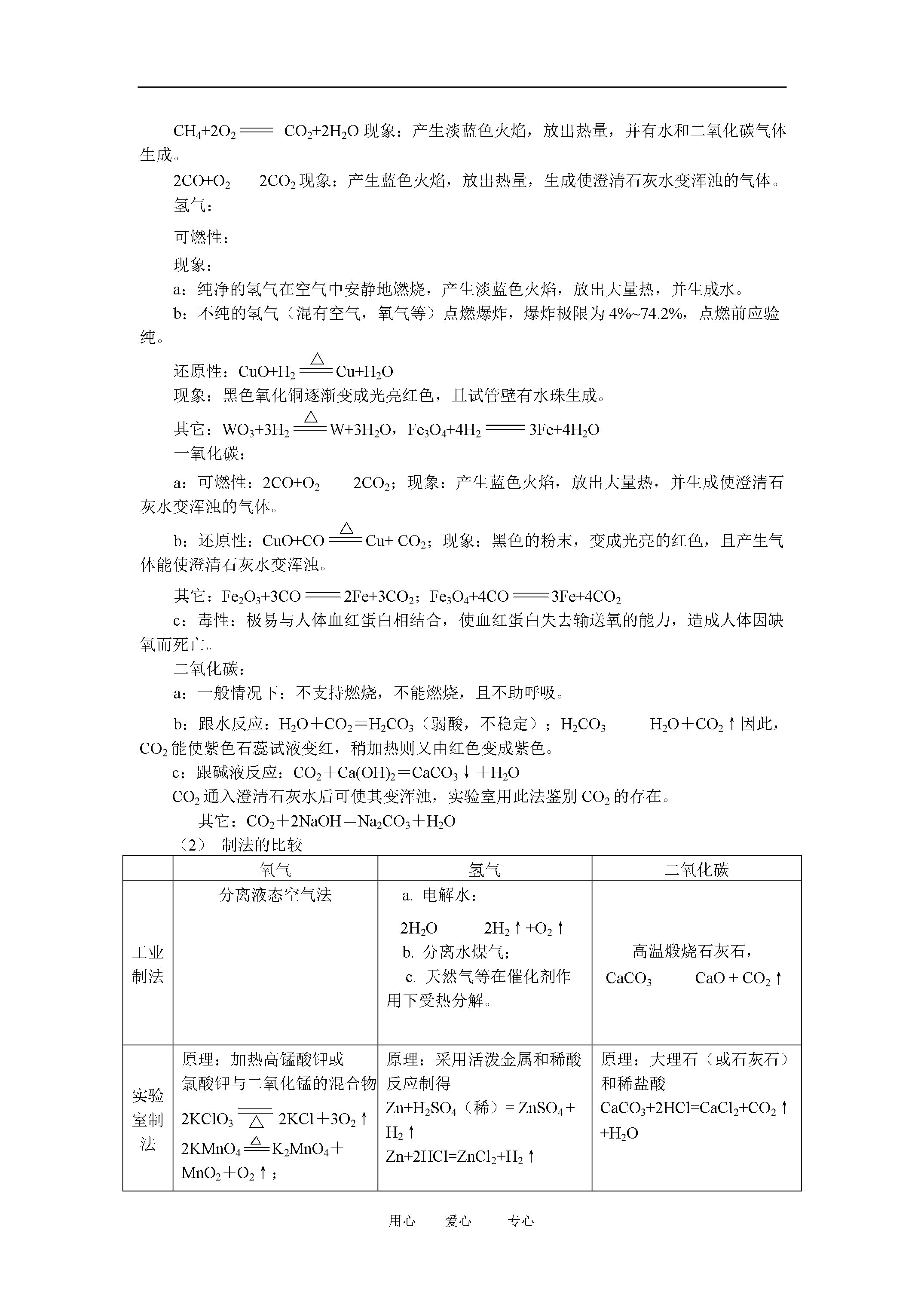
用心爱心专心九年级化学期末复习(二)元素及其化合物知识人教四年制版【同步教育信息】一.本周教学内容期末复习(二)——元素及其化合物知识二.知识要点1.几种常见气体的对比(1)性质的比较氧气氢气二氧化碳一氧化碳甲烷物理性质(通常状况下)无色、无味气体;比空气重;难溶于水;有三态变化:液氧为淡蓝色,固氧为淡蓝色、雪花状无色、无味的气体;比空气轻;难溶于水;有三态变化;液氢无色,固氢为雪状固体无色、无味的气体;比空气重;能溶于水;有三态变化:液态无色,固体称作干冰为雪状固体,易升华无色、无味的气体;比空气略轻;难溶于水。无色、无味的气体;比空气轻;极难溶于水。主要化学性质化学性质活泼,能跟多种物质发生反应,是一种常见的氧化剂常温下化学性质稳定,在加热或高温下具有可燃性和还原性一般情况下不支持燃烧,不能燃烧,且不助呼吸;跟水、碱液、还原性物质反应可燃性、还原性、毒性可燃性CH4+2O2CO2+2H2O用途供给呼吸;气割气焊;炼钢;液氧炸药等。充灌探空气球;作高能燃料;生产盐酸;冶炼金属等。灭火剂;致冷剂;人工降雨;化工原料等。作气体燃料;冶炼金属等。用作燃料;发电。化学性质:氧气a:跟非金属反应C+O2CO2现象:发出白光,放出热量,产生的气体可使澄清石灰水变浑浊。S+O2SO2现象:在空气中,产生微弱的淡蓝色火焰;在氧气中产生明亮的蓝紫色火焰,均放出热量并生成有刺激性气味的气体二氧化硫。4P+5O22P2O5现象:发出黄光,同时产生大量白烟,并放出热量。2H2+O22H2O现象:发出淡蓝色火焰,放出大量热,同时有水生成。b:跟金属反应2Mg+O22MgO现象:产生耀眼白光,放出大量热,生成白色固体氧化镁。3Fe+2O2Fe3O4现象:剧烈燃烧,火星四射,放出大量热,并生成黑色固体四氧化三铁。c:跟化合物反应CH4+2O2CO2+2H2O现象:产生淡蓝色火焰,放出热量,并有水和二氧化碳气体生成。2CO+O22CO2现象:产生蓝色火焰,放出热量,生成使澄清石灰水变浑浊的气体。氢气:可燃性:现象:a:纯净的氢气在空气中安静地燃烧,产生淡蓝色火焰,放出大量热,并生成水。b:不纯的氢气(混有空气,氧气等)点燃爆炸,爆炸极限为4%~74.2%,点燃前应验纯。还原性:CuO+H2Cu+H2O现象:黑色氧化铜逐渐变成光亮红色,且试管壁有水珠生成。其它:WO3+3H2W+3H2O,Fe3O4+4H23Fe+4H2O一氧化碳:a:可燃性:2CO+O22CO2;现象:产生蓝色火焰,放出大量热,并生成使澄清石灰水变浑浊的气体。b:还原性:CuO+COCu+CO2;现象:黑色的粉末,变成光亮的红色,且产生气体能使澄清石灰水变浑浊。其它:Fe2O3+3CO2Fe+3CO2;Fe3O4+4CO3Fe+4CO2c:毒性:极易与人体血红蛋白相结合,使血红蛋白失去输送氧的能力,造成人体因缺氧而死亡。二氧化碳:a:一般情况下:不支持燃烧,不能燃烧,且不助呼吸。b:跟水反应:H2O+CO2=H2CO3(弱酸,不稳定);H2CO3H2O+CO2↑因此,CO2能使紫色石蕊试液变红,稍加热则又由红色变成紫色。c:跟碱液反应:CO2+Ca(OH)2=CaCO3↓+H2OCO2通入澄清石灰水后可使其变浑浊,实验室用此法鉴别CO2的存在。其它:CO2+2NaOH=Na2CO3+H2O(2)制法的比较氧气氢气二氧化碳工业制法分离液态空气法a.电解水:2H2O2H2↑+O2↑b.分离水煤气;c.天然气等在催化剂作用下受热分解。高温煅烧石灰石,CaCO3CaO+CO2↑实验室制法原理:加热高锰酸钾或氯酸钾与二氧化锰的混合物2KClO32KCl+3O2↑2KMnO4K2MnO4+MnO2+O2↑;装置及收集气体的方法:操作步骤:第一:组装仪器;第二:检查装置的气密性;第三:加入药品;第四:加热试管;第五:收集气体;第六:撤去导管;第七:撤去酒精灯;第八:拆除装置。验满方法:带有火星的木条放在瓶口,若木条复燃,则表明氧气已收集满。注意事项:第一:试管口向下倾斜;第二:铁夹夹持试管中上部;第三:导气管稍伸进管口;第四:排水法收集气体,导气管刚过集气瓶口;排空气法则需插入集气瓶底;第五:实验结束时,一定要先移导管,后移酒精灯。原理:采用活泼金属和稀酸反应制得Zn+H2SO4(稀)=ZnSO4+H2↑Zn+2HCl=ZnCl2+H2↑装置及收集气体的方法:操作步骤:第一:组装仪器;第二:检查气密性;第三:加药品;第四:收集气体第五:拆除装置。验纯:收集一试管气体,拇指堵住试管口,移近酒精灯火焰,松开拇指,点燃,若听到很响的爆鸣声,则示不纯,需再行验纯。切记:氢气需经验纯后,方可点燃。注意事项:第一:长颈漏斗下端需伸入液面下;第二:导气管要求同氧气相同;第三:收集到的氢气应盖好玻璃片,瓶口向下放置。原

长春****主a
实名认证
内容提供者


最近下载
一种胃肠道超声检查助显剂及其制备方法.pdf
201651206021+莫武林+浅析在互联网时代下酒店的营销策略——以湛江民大喜来登酒店为例.doc
201651206021+莫武林+浅析在互联网时代下酒店的营销策略——以湛江民大喜来登酒店为例.doc
用于空间热电转换的耐高温涡轮发电机转子及其装配方法.pdf
用于空间热电转换的耐高温涡轮发电机转子及其装配方法.pdf
用于空间热电转换的耐高温涡轮发电机转子及其装配方法.pdf
用于空间热电转换的耐高温涡轮发电机转子及其装配方法.pdf
用于空间热电转换的耐高温涡轮发电机转子及其装配方法.pdf
用于空间热电转换的耐高温涡轮发电机转子及其装配方法.pdf
论《离骚》诠释史中的“香草”意蕴.docx