试题-全国-2009_九年级化学第十一单元 课题2:化学肥料人教实验版知识精讲.rar 立即下载
2023-03-05
约3.3千字
约6页
0
291KB
举报 版权申诉
预览加载中,请您耐心等待几秒...

试题-全国-2009_九年级化学第十一单元 课题2:化学肥料人教实验版知识精讲.rar

九年级化学第十一单元课题2:化学肥料人教实验版.doc

预览

免费试读已结束,剩余 1 页请下载文档后查看

10 金币

下载文档

如果您无法下载资料,请参考说明:

1、部分资料下载需要金币,请确保您的账户上有足够的金币

2、已购买过的文档,再次下载不重复扣费

3、资料包下载后请先用软件解压,在使用对应软件打开

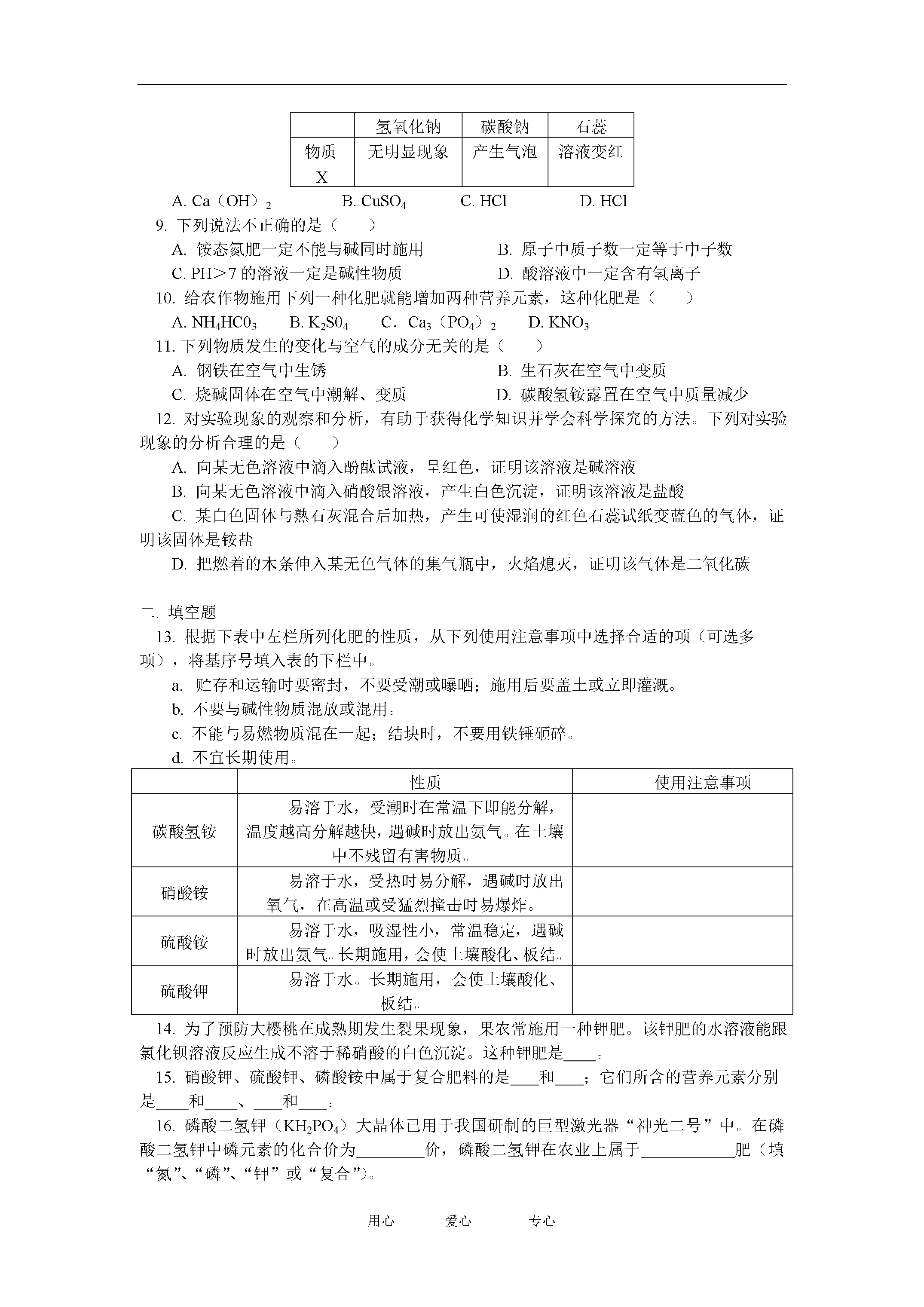
用心爱心专心九年级化学第十一单元课题2:化学肥料人教实验版【本讲教育信息】一.教学内容:第十一单元盐和化学肥料课题2:化学肥料二.重点、难点:1.重点:(1)知道一些常见化肥的名称和作用①植物生长需求量较大的几种元素是什么?②氮肥/磷肥/钾肥的作用分别什么?什么叫复合肥?举几例?③如何鉴别氮肥/磷肥/钾肥?(2)认识合理使用化肥、农药对保护环境的重要意义;不合理使用会带来什么样的环境问题?应该采取什么措施?(3)学会铵根离子(NH4+)检验的常用方法2.难点:化肥的鉴别离子的检验三.具体内容:1.氮、磷、钾肥的种类、作用及缺乏症状化肥类别种类生理作用缺乏症状氮肥NH4CI,NH4NO3NH4HCO3(NH4)2SO4NH3·H2OCO(NH2)2氮是蛋白质、核酸、叶绿素的重要成分,促进细胞分裂和生长,使枝叶茂盛浓绿植物生长迟缓,叶色发黄,作物品质下降磷肥磷矿粉[Ca3(PO4)2]钙镁磷肥过磷镁钙磷是蛋白质、核酸和酶等化合物的组成元素,参与代谢活动,促进作物生长,增强抗旱抗寒能力生长迟缓,植株矮小,叶片暗绿,产量下降,磷过量造成晚熟贪青,结实率下降钾肥K2SO4,KCI钾具有保证各种代谢顺利进行,促进植物生长,增强抗病虫害,抗倒状的能力。促进淀粉的合成与运输茎状软弱,易倒伏,老叶及大部分叶边缘和尖端枯黄,新叶正常2.复合肥料(1)概念:化肥中同时含有两种或两种以上营养元素的肥料。如磷酸二氢铵。(2)复合肥料的特点:能同时均匀供给作物几种养分,充分发挥营养元素之间的相互作用,有效成分高。3.区分常见化肥的方法氮肥钾肥磷肥看外观白色晶体灰白色粉末加水全部溶于水大多不溶于水或部分溶于水灼烧可燃烧,熔化起泡或冒烟不燃烧,跳动或有爆炸声加熟石灰放出具有刺激性气味的氨不具有刺激性气味的氨气放出4.铵根离子(NH4+)的检验方法:取样品,与氢氧化钠混合加热后,若产生的气体可使湿润的红色石蕊试纸变蓝时,说明产生氨气,则样品中含有铵根离子。5.氮肥的鉴别【典型例题】[例1]有下列化肥:CO(NH2)2、K2SO4、NH4NO3、(NH4)2SO4、KCl、NH4H2PO4(1)属于钾肥的是(2)属于氮肥的是(3)属于复合肥料的是答案:(1)K2SO4KCl(2)CO(NH2)2NH4NO3(NH4)2SO4(3)NH4H2PO4解析:化肥的类别按元素组成分为氮肥、钾肥、磷肥。化肥中同时含有两种或两种以上营养元素的肥料称为复合肥料。[例2]能一次性把Ca(OH)2、NaCl、HCl三种溶液区别开的试剂(或试纸)是()A.酚酞试液B.紫色石蕊试液C.水D.pH试纸答案:BD解析:Ca(OH)2、NaCl、HCl三种溶液依次显碱性、中性、酸性。酚酞试液在中性溶液和酸性溶液中都不变色,所以酚酞试液无法区分NaCl和HCl两种溶液。[例3]将氯化镁和氯化钠的混合物25g溶于水后,加入密度为1.2g/cm3、溶质的质量分数为20%的氢氧化钠溶液50mL,充分反应后,过滤;向滤液中加入73g溶质的质量分数为5%的盐酸,恰好完全反应。求原混合物中氯化镁的质量分数。答案:38%。解析:设与盐酸反应的NaOH的质量为x,设氯化镁的质量为y73g溶质的质量分数为5%的盐酸中HCl质量为:73g×5%=3.65gNaOH+HCl=NaCl+H2O4036.5x3.65g,x:3.65g=40:36.5x=4g则与氯化镁反应的NaOH的质量为:50mL×1.2g/cm3×20%-4g=8gMgCl2+2NaOH=Mg(OH)2↓+2NaCl9580y8gy:8g=95:80,y=9.5g所以原混合物中氯化镁的质量分数MgCl2%=9.5g/25g×100%=38%。【模拟试题】一.选择题1.小山家的棉花叶子发黄,且出现倒伏现象。请你帮他参谋一下,建议他购买的化肥是()A.硫酸铵B.硝酸钾C.磷酸钙D.氯化钾2.下列化肥中,从外观即可与其他化肥相区别的是()A.硫酸钾B.硝酸铵C.磷矿粉D.氯化钾3.农村常用的化肥有氮肥、磷肥、钾肥,农家肥草木灰也可起到化肥的作用,草木灰的主要成分是()A.NH2ClB.K2CO3C.Ca(H2PO4)2D.NH4HCO34.用括号中的试剂除去下列物质中所含杂质,所用药品错误的是()A.NaOH溶液中混有Na2CO3(稀硫酸)B.NaCl溶液中混有Na2SO4(BaC12溶液)C.KCl溶液中混有K2CO3(稀盐酸)D.CO中混有CO2(NaOH溶液)5.《三国演义》中有这样一个故事:诸葛亮率领的汉军误饮了“哑泉”。哑泉,“人若饮之,则不能言,不过旬日必死”。后来,汉军将士经地方隐士指点,饮了万安溪的“安乐泉”水方才转危为安。“哑泉”和“安乐泉”中所含的化学物质可能是()A.NaCl、CaCl2B.Na2SO4、KC1C.BaCl2、Na
查看更多
Ch****91
实名认证
内容提供者
单篇购买
VIP会员(1亿+VIP文档免费下)

扫码即表示接受《下载须知》

试题-全国-2009_九年级化学第十一单元 课题2:化学肥料人教实验版知识精讲

文档大小:291KB

限时特价:扫码查看

• 请登录后再进行扫码购买
• 使用微信/支付宝扫码注册及付费下载,详阅 用户协议 隐私政策
• 如已在其他页面进行付款,请刷新当前页面重试
• 付费购买成功后,此文档可永久免费下载
全场最划算
12个月
199.0
¥360.0
限时特惠
3个月
69.9
¥90.0
新人专享
1个月
19.9
¥30.0
24个月
398.0
¥720.0
6个月会员
139.9
¥180.0

6亿VIP文档任选,共次下载特权。

已优惠

微信/支付宝扫码完成支付,可开具发票

VIP尽享专属权益

VIP文档免费下载

赠送VIP文档免费下载次数

阅读免打扰

去除文档详情页间广告

专属身份标识

尊贵的VIP专属身份标识

高级客服

一对一高级客服服务

多端互通

电脑端/手机端权益通用