




如果您无法下载资料,请参考说明:
1、部分资料下载需要金币,请确保您的账户上有足够的金币
2、已购买过的文档,再次下载不重复扣费
3、资料包下载后请先用软件解压,在使用对应软件打开
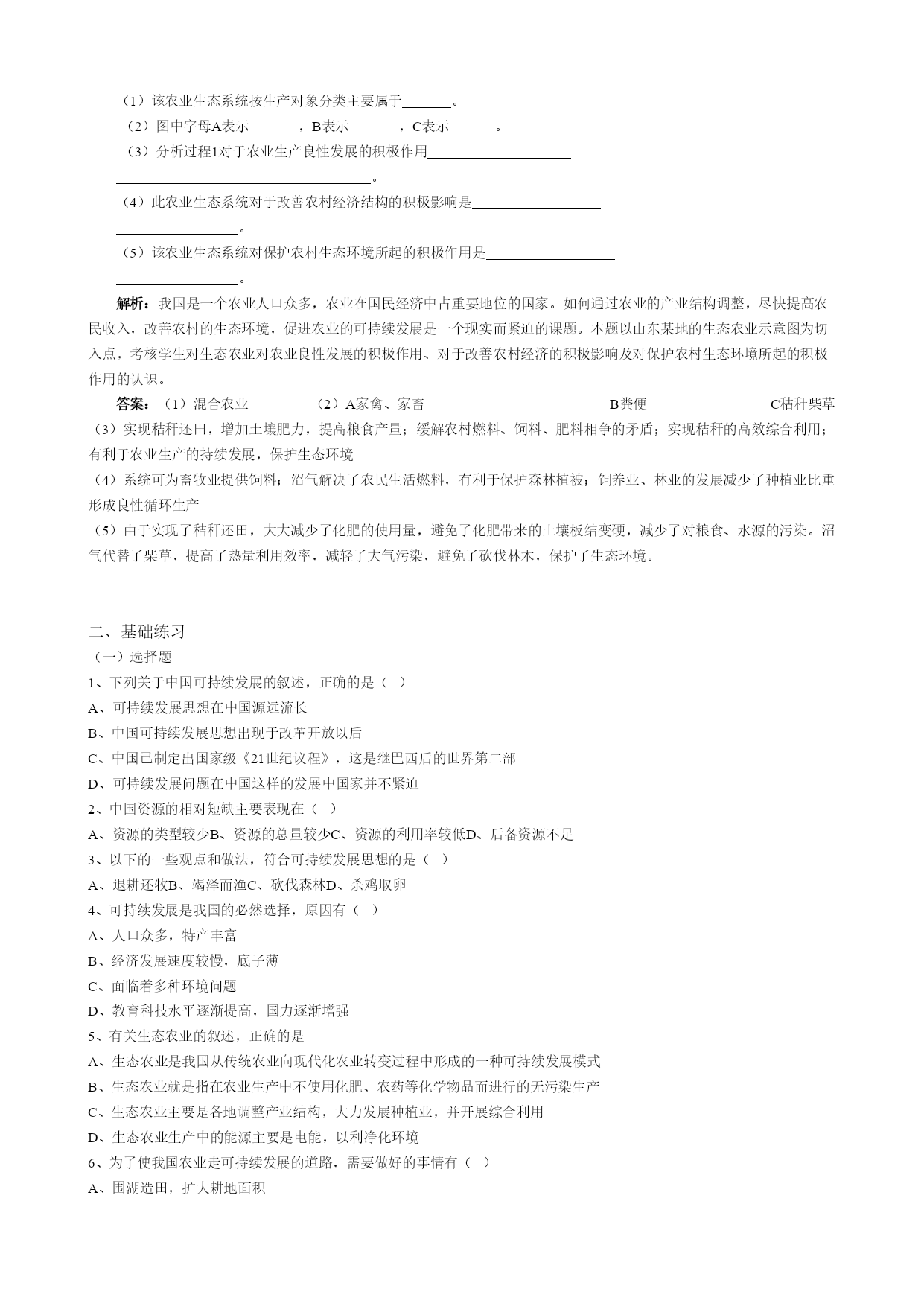
第六章人类与地理环境的协调发展 第二节中国的可持续发展实践 一、典型例题: 1、读图回答下列问题: (1)①地区沙漠化的自然原因是。 (2)②地区沙漠化的人为原因是。为防止这些地区土地沙化,我国正在这些沙漠化严重的地区建设的巨大生态工程是。 (3)③地区水土流失严重的原因是,治理的根本措施是。 (4)④地区出现酸雨危害的原因是,治理措施是。 (5)上述地区出现的问题说明了我国面临着深刻的。从一定程度上说这一问题的产生是由于我国面临庞大的和 所造成,这些都是促使我国走可持续发展道路的重要原因。 (6)为实现可持续发展,年3月,国务院发布了《中国21世纪议程——中国21世纪人口、环境与发展白皮书》,提出了中国实施可持续发展的、对策和行动方案。这是全球第部国家级的《21世纪议程》。 解析:由于我国面临着庞大的人口压力、资源短缺和深刻的环境危机,总结国内外的经验,我国的发展只能走可持续发展道路。本题以我国面临深刻的环境危机为切入点,考核学生对我国各地面临的严重环境问题、产生原因、治理措施的认识和对可持续发展重大措施的认识,从而使学生进一步认识我国走可持续发展道路的必要性。 答案:(1)气候干旱,风力作用强(2)过度放牧,不合理的垦殖,使植被遭到破坏三北防护林皮(3)土质疏松,植被破坏严重,夏季多暴雨,对地面的水蚀作用强烈植树种草(4)该地区有色金属冶炼工业发达, 排放的废气中含有大量的二氧化硫,造成酸雨危害综合治理,回收利用或减少排放量(5)环境危机人口压力资源短缺(6)总体战略一 2、右图是我国山东某地生态农业示意图,读后回答下列问题: (1)该农业生态系统按生产对象分类主要属于。 (2)图中字母A表示,B表示,C表示。 (3)分析过程1对于农业生产良性发展的积极作用 。 (4)此农业生态系统对于改善农村经济结构的积极影响是 。 (5)该农业生态系统对保护农村生态环境所起的积极作用是 。 解析:我国是一个农业人口众多,农业在国民经济中占重要地位的国家。如何通过农业的产业结构调整,尽快提高农民收入,改善农村的生态环境,促进农业的可持续发展是一个现实而紧迫的课题。本题以山东某地的生态农业示意图为切入点,考核学生对生态农业对农业良性发展的积极作用、对于改善农村经济的积极影响及对保护农村生态环境所起的积极作用的认识。 答案:(1)混合农业(2)A家禽、家畜B粪便C秸秆柴草(3)实现秸秆还田,增加土壤肥力,提高粮食产量;缓解农村燃料、饲料、肥料相争的矛盾;实现秸秆的高效综合利用;有利于农业生产的持续发展,保护生态环境(4)系统可为畜牧业提供饲料;沼气解决了农民生活燃料,有利于保护森林植被;饲养业、林业的发展减少了种植业比重形成良性循环生产(5)由于实现了秸秆还田,大大减少了化肥的使用量,避免了化肥带来的土壤板结变硬,减少了对粮食、水源的污染。沼气代替了柴草,提高了热量利用效率,减轻了大气污染,避免了砍伐林木,保护了生态环境。 二、基础练习 (一)选择题 1、下列关于中国可持续发展的叙述,正确的是() A、可持续发展思想在中国源远流长 B、中国可持续发展思想出现于改革开放以后 C、中国已制定出国家级《21世纪议程》,这是继巴西后的世界第二部 D、可持续发展问题在中国这样的发展中国家并不紧迫 2、中国资源的相对短缺主要表现在() A、资源的类型较少B、资源的总量较少C、资源的利用率较低D、后备资源不足 3、以下的一些观点和做法,符合可持续发展思想的是() A、退耕还牧B、竭泽而渔C、砍伐森林D、杀鸡取卵 4、可持续发展是我国的必然选择,原因有() A、人口众多,特产丰富 B、经济发展速度较慢,底子薄 C、面临着多种环境问题 D、教育科技水平逐渐提高,国力逐渐增强 5、有关生态农业的叙述,正确的是 A、生态农业是我国从传统农业向现代化农业转变过程中形成的一种可持续发展模式 B、生态农业就是指在农业生产中不使用化肥、农药等化学物品而进行的无污染生产 C、生态农业主要是各地调整产业结构,大力发展种植业,并开展综合利用 D、生态农业生产中的能源主要是电能,以利净化环境 6、为了使我国农业走可持续发展的道路,需要做好的事情有() A、围湖造田,扩大耕地面积 B、加强农业区域综合开发,改造中低产田 C、凡能种植粮食的林地、草地和草原都开垦为耕地,以增加粮食生产 D、积极推广节水浇灌技术,在全国各地开发水稻种植 7、关于环境问题的叙述,正确的是() A、环境问题主要表现为环境污染和生态破坏 B、环境问题主要是发展中国家的问题 C、全球变暖、水污染、土地荒漠化等都是属于全球性问题 D、固体废弃物只会污染土地,不会造成其它的污染 8、虽然我国加强了计划生育工作,但每年净增人口 始绝对数仍然很高,原因是 () A.人口总量基数过大 B.人口自然

邻家****曼玉
实名认证
内容提供者


最近下载
一种胃肠道超声检查助显剂及其制备方法.pdf
201651206021+莫武林+浅析在互联网时代下酒店的营销策略——以湛江民大喜来登酒店为例.doc
201651206021+莫武林+浅析在互联网时代下酒店的营销策略——以湛江民大喜来登酒店为例.doc
用于空间热电转换的耐高温涡轮发电机转子及其装配方法.pdf
用于空间热电转换的耐高温涡轮发电机转子及其装配方法.pdf
用于空间热电转换的耐高温涡轮发电机转子及其装配方法.pdf
用于空间热电转换的耐高温涡轮发电机转子及其装配方法.pdf
用于空间热电转换的耐高温涡轮发电机转子及其装配方法.pdf
用于空间热电转换的耐高温涡轮发电机转子及其装配方法.pdf
论《离骚》诠释史中的“香草”意蕴.docx