试题-全国-2011_九年级化学 第四单元 物质构成的奥秘 复习设计及练习(无答案)人教新课标版.rar 立即下载
2023-03-05
约2.9千字
约4页
0
25KB
举报 版权申诉
预览加载中,请您耐心等待几秒...

试题-全国-2011_九年级化学 第四单元 物质构成的奥秘 复习设计及练习(无答案)人教新课标版.rar

九年级化学第四单元物质构成的奥秘复习设计及练习(无答案)人教新课标版.doc

预览

在线预览结束,喜欢就下载吧,查找使用更方便

10 金币

下载文档

如果您无法下载资料,请参考说明:

1、部分资料下载需要金币,请确保您的账户上有足够的金币

2、已购买过的文档,再次下载不重复扣费

3、资料包下载后请先用软件解压,在使用对应软件打开

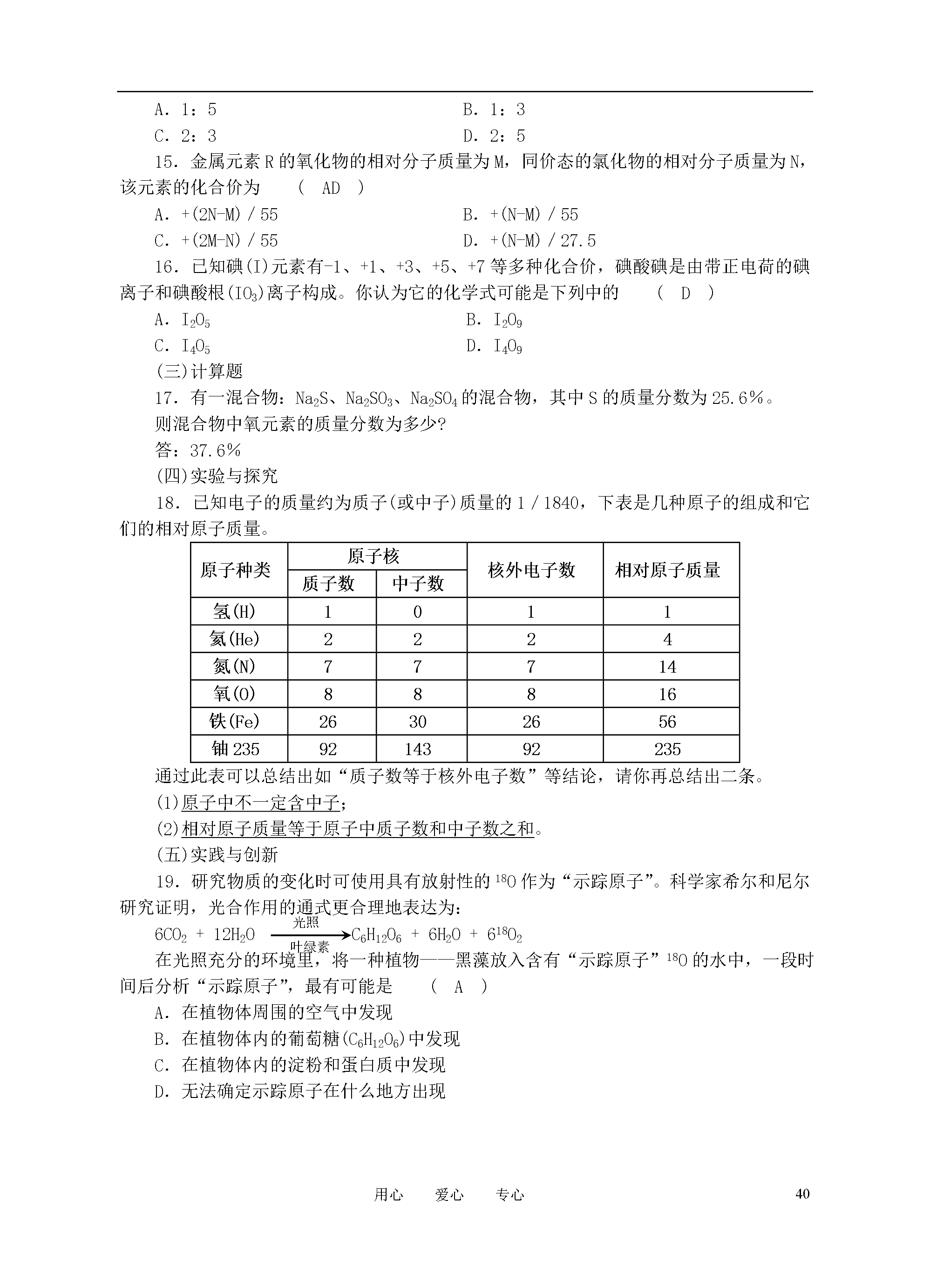
40用心爱心专心单元复习与验收知识框架一、物质的构成原子:核电荷数=质子数=核外电子数二、物质组成的表示重点知识反刍梳理1、原子的构成原子是由质子、中子、电子三种粒子构成,其中质子和中子构成原子核,质子带正电(1个单位正电荷),中子不带电,电子带负电(1个单位负电荷);由于原子中质子数=核外电子数,故原子不显电性。相对原子质量=一个原子的实际质量/标准值(标准值:一种碳原子质量/12)=质子数+中子数,因而原子的质量主要集中在原子核上。2.离子的形成离子是带电的原子或原子团,带正电荷的为阳离子,反之为阴离子,他们是由原子得失电子形成的,是构成物质的一种粒子。3.元素元素就是具有相同校电荷数的一类原子的总称,在地壳中居前四位的元素为氧、硅、铝、铁;用元素符号表示,元素符号既表示一种元素,又可表示这种元素的一个原子。从宏观上看物质都由元素组成,微观上看物质由分子、原子、离子构成。4.化合价和化学式纯净物的化学式唯一,化学式既表示一种物质和物质组成,又表示该物质的一个分子和分子的构成。书写化学式时,应注意正负化合价代数和为零。典型例题选讲知识应用[例1]在NH4NO3、N2、NO2、NO这四种物质中,N元素表现出的化合价共有()A.3种B.4种C.5种D.6种[解析]NH4NO3、N2、NO2、NO这四种物质中N元素表现出的化合价依次为-3、+5;0;+4;+2。选C。答案C[例2]由氧化镁和另一种金属氧化物组成的混合物4g,经测定其中含氧元素1.8g,则另一种金属氧化物是()A.CaOB.Fe2O3C.Al2O3D.CuO[解析]混合物中氧元素质量分数为1.8/4×100%=45%,氧化镁中氧元素质量分数为16/40×100%=40%小于45%则另一种物质中氧元素质量分数大于45%。选C。答案C科学应用[例3]正电子、负质子等都是反粒子。它们跟通常所说的电子、质子相比较,质量相等但电性相反。科学家设想在宇宙中可能存在完全由反粒子构成的物质——反物质;物质与反物质相遇会产生“湮灭”现象,释放出巨大的能量,在能源研究领域中前景可观。请你推测,反氢原子的结构可能是.()A.由一个带正电荷的质子与一个带负电荷的电子构成B.由一个带负电荷的质子与—个带正电荷的电子构成C.由一个带正电荷的质子与一个带正电荷的电子构成D.由一个带负电荷的质子与一个带负电荷的电子构成[解析]正电子、负质子等都是反粒子。它们跟通常所说的电子、质子相比较,质量相等但电性相反,氢原子由1个质子和1个电子构成。选B。答案B能力测试平台(一)填空题1.(1)下列粒子中带正电荷的是②④。①电子②质子③中子④原子核⑤原子⑥分子(2)最新科技报道,夏威夷联合天文中心的科学家在宇宙中发现了氢元素的一种新粒子,它的组成可用H3+表示。1个H3+粒子中含有3个质子,2个电子。2.实验测定2.32g某氧化物中含铁元素为1.68g,则此铁的氧化物化学式为Fe3O4。(二)选择题3.国际互联网上报道:“目前世界上有近20亿人患有缺铁性贫血”,这里的铁是指(B)A.铁单质B.铁元素C.氧化铁D.四氧化三铁4.人体中含量最多的元素是(A)A.HB.CC.ND.O5.若一个氧原子的质量为Mkg,一个硫原子的质量为Nkg,且知氧、硫的相对原子质量分别为16、32,那么M与N的关系正确的是(C)A.M=2NB.6M=NC.2M=ND.3M=2N6.下列符号只具有微观意义的是(C)A.H2OB.HC.2NH3D.He7.钾的相对原子质量较氩的相对原子质量小1,而核电荷数大1,由此可推断,一个钾原子和一个氩原子所含中子数的关系是(B)A.钾原子的中子数比氩原子的中子数少1B.钾原子的中子数比氩原子的中子数少2C.钾原子的中子数等于氩原子的中子数D.钾原子的中子数比氩原子的中子数多18.下列粒子能保持氮气的化学性质的是(C)A.2NB.NC.N2D.NO9.下列各组内的粒子,属于同种元素的是(C)10.下列粒子结构示意图中,表示具有稳定结构的原子的是(C)11.下面关于“2”的含义的解释中,正确的是(B)A.Zn2+中的“2+”表示锌粒带有2个单位的正电荷B.2NO中的“2”表示2个一氧化氮分子C.H2SO4中的“2”表示一个硫酸分子含有二个氢元素-2D.Al2(SO4)3中化学式上方的“-2”表示3个硫酸根的化合价为-2价12.2gR元素与氧元素化合生成14.2gR2O5,R的原子核内有16个中子,则R的核电荷数为(B)A.14B.15C.16D.1713.由Na2CO3和CaCO3组成的混合物,经测定其中碳元素的质量分数为11.64%,则下列各项中:①钠元素的质量分数;②钙元素的质量分数;③氧元素的质量分数;④CaCO3的质量分数;⑤Na2CO3的质量分数;⑥Na2CO3和CaCO3的质量比。其中能确
查看更多
宏硕****mo
实名认证
内容提供者
单篇购买
VIP会员(1亿+VIP文档免费下)

扫码即表示接受《下载须知》

试题-全国-2011_九年级化学 第四单元 物质构成的奥秘 复习设计及练习(无答案)人教新课标版

文档大小:25KB

限时特价:扫码查看

• 请登录后再进行扫码购买
• 使用微信/支付宝扫码注册及付费下载,详阅 用户协议 隐私政策
• 如已在其他页面进行付款,请刷新当前页面重试
• 付费购买成功后,此文档可永久免费下载
全场最划算
12个月
199.0
¥360.0
限时特惠
3个月
69.9
¥90.0
新人专享
1个月
19.9
¥30.0
24个月
398.0
¥720.0
6个月会员
139.9
¥180.0

6亿VIP文档任选,共次下载特权。

已优惠

微信/支付宝扫码完成支付,可开具发票

VIP尽享专属权益

VIP文档免费下载

赠送VIP文档免费下载次数

阅读免打扰

去除文档详情页间广告

专属身份标识

尊贵的VIP专属身份标识

高级客服

一对一高级客服服务

多端互通

电脑端/手机端权益通用