

如果您无法下载资料,请参考说明:
1、部分资料下载需要金币,请确保您的账户上有足够的金币
2、已购买过的文档,再次下载不重复扣费
3、资料包下载后请先用软件解压,在使用对应软件打开
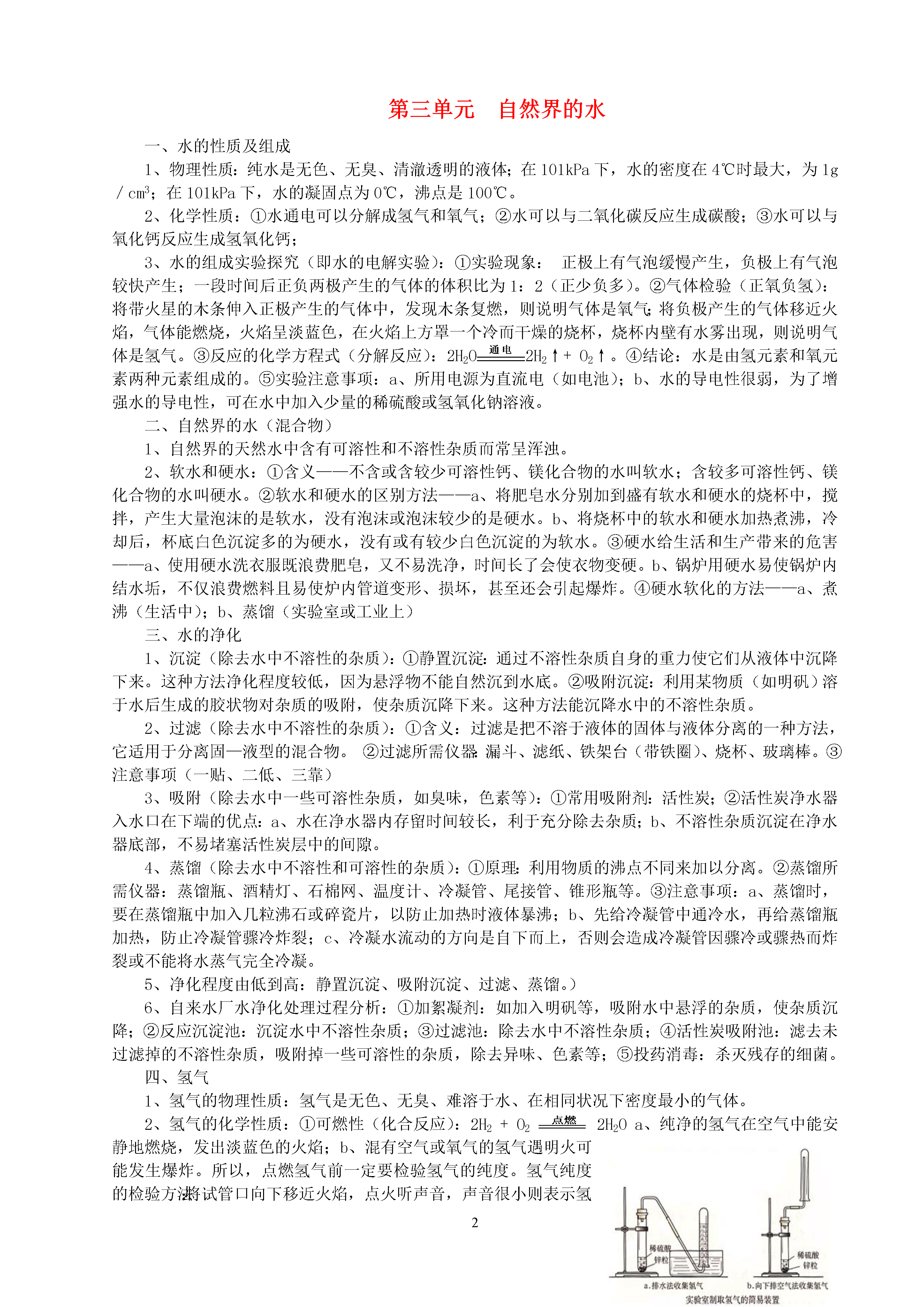
2第三单元自然界的水一、水的性质及组成1、物理性质:纯水是无色、无臭、清澈透明的液体;在101kPa下,水的密度在4℃时最大,为1g/cm3;在101kPa下,水的凝固点为0℃,沸点是100℃。2、化学性质:①水通电可以分解成氢气和氧气;②水可以与二氧化碳反应生成碳酸;③水可以与氧化钙反应生成氢氧化钙;3、水的组成实验探究(即水的电解实验):①实验现象:正极上有气泡缓慢产生,负极上有气泡较快产生;一段时间后正负两极产生的气体的体积比为1:2(正少负多)。②气体检验(正氧负氢):将带火星的木条伸入正极产生的气体中,发现木条复燃,则说明气体是氧气;将负极产生的气体移近火焰,气体能燃烧,火焰呈淡蓝色,在火焰上方罩一个冷而干燥的烧杯,烧杯内壁有水雾出现,则说明气体是氢气。③反应的化学方程式(分解反应):2H2O2H2↑+O2↑。④结论:水是由氢元素和氧元素两种元素组成的。⑤实验注意事项:a、所用电源为直流电(如电池);b、水的导电性很弱,为了增强水的导电性,可在水中加入少量的稀硫酸或氢氧化钠溶液。二、自然界的水(混合物)1、自然界的天然水中含有可溶性和不溶性杂质而常呈浑浊。2、软水和硬水:①含义——不含或含较少可溶性钙、镁化合物的水叫软水;含较多可溶性钙、镁化合物的水叫硬水。②软水和硬水的区别方法——a、将肥皂水分别加到盛有软水和硬水的烧杯中,搅拌,产生大量泡沫的是软水,没有泡沫或泡沫较少的是硬水。b、将烧杯中的软水和硬水加热煮沸,冷却后,杯底白色沉淀多的为硬水,没有或有较少白色沉淀的为软水。③硬水给生活和生产带来的危害——a、使用硬水洗衣服既浪费肥皂,又不易洗净,时间长了会使衣物变硬。b、锅炉用硬水易使锅炉内结水垢,不仅浪费燃料且易使炉内管道变形、损坏,甚至还会引起爆炸。④硬水软化的方法——a、煮沸(生活中);b、蒸馏(实验室或工业上)三、水的净化1、沉淀(除去水中不溶性的杂质):①静置沉淀:通过不溶性杂质自身的重力使它们从液体中沉降下来。这种方法净化程度较低,因为悬浮物不能自然沉到水底。②吸附沉淀:利用某物质(如明矾)溶于水后生成的胶状物对杂质的吸附,使杂质沉降下来。这种方法能沉降水中的不溶性杂质。2、过滤(除去水中不溶性的杂质):①含义:过滤是把不溶于液体的固体与液体分离的一种方法,它适用于分离固—液型的混合物。②过滤所需仪器:漏斗、滤纸、铁架台(带铁圈)、烧杯、玻璃棒。③注意事项(一贴、二低、三靠)3、吸附(除去水中一些可溶性杂质,如臭味,色素等):①常用吸附剂:活性炭;②活性炭净水器入水口在下端的优点:a、水在净水器内存留时间较长,利于充分除去杂质;b、不溶性杂质沉淀在净水器底部,不易堵塞活性炭层中的间隙。4、蒸馏(除去水中不溶性和可溶性的杂质):①原理:利用物质的沸点不同来加以分离。②蒸馏所需仪器:蒸馏瓶、酒精灯、石棉网、温度计、冷凝管、尾接管、锥形瓶等。③注意事项:a、蒸馏时,要在蒸馏瓶中加入几粒沸石或碎瓷片,以防止加热时液体暴沸;b、先给冷凝管中通冷水,再给蒸馏瓶加热,防止冷凝管骤冷炸裂;c、冷凝水流动的方向是自下而上,否则会造成冷凝管因骤冷或骤热而炸裂或不能将水蒸气完全冷凝。5、净化程度由低到高:静置沉淀、吸附沉淀、过滤、蒸馏。)6、自来水厂水净化处理过程分析:①加絮凝剂:如加入明矾等,吸附水中悬浮的杂质,使杂质沉降;②反应沉淀池:沉淀水中不溶性杂质;③过滤池:除去水中不溶性杂质;④活性炭吸附池:滤去未过滤掉的不溶性杂质,吸附掉一些可溶性的杂质,除去异味、色素等;⑤投药消毒:杀灭残存的细菌。四、氢气1、氢气的物理性质:氢气是无色、无臭、难溶于水、在相同状况下密度最小的气体。2、氢气的化学性质:①可燃性(化合反应):2H2+O22H2Oa、纯净的氢气在空气中能安静地燃烧,发出淡蓝色的火焰;b、混有空气或氧气的氢气遇明火可能发生爆炸。所以,点燃氢气前一定要检验氢气的纯度。氢气纯度的检验方法:将试管口向下移近火焰,点火听声音,声音很小则表示氢气较纯,若发出尖锐的爆鸣声则表明氢气不纯。②还原性:H2+CuOCu+H2O3、氢气的优点:放热多、来源广、无污染。4、氢能源目前难以推广的主要原因:①制备氢气耗能大,成本高;②贮存困难;③使用的安全性问题难以解决。5、氢气的实验室制法:①原理:Zn+H2SO4===ZnSO4+H2↑;②装置图:如右图所示。用实验室制取CO2的发生装置,可以采用向下排空气法或排水法收集。五、理论知识1、分子和原子分子原子相似点①质量和体积都很小;②粒子间有间隔;③总在不断地运动;④同种粒子,性质相同,不同种粒子,性质不同;⑤同种物质的粒子性质相同,不同种物质的粒子性质不同。联系①分子是由原子构成的,原子是构成分子的粒子;②分子和原子都可以直接

新槐****公主
实名认证
内容提供者


最近下载
一种胃肠道超声检查助显剂及其制备方法.pdf
201651206021+莫武林+浅析在互联网时代下酒店的营销策略——以湛江民大喜来登酒店为例.doc
201651206021+莫武林+浅析在互联网时代下酒店的营销策略——以湛江民大喜来登酒店为例.doc
用于空间热电转换的耐高温涡轮发电机转子及其装配方法.pdf
用于空间热电转换的耐高温涡轮发电机转子及其装配方法.pdf
用于空间热电转换的耐高温涡轮发电机转子及其装配方法.pdf
用于空间热电转换的耐高温涡轮发电机转子及其装配方法.pdf
用于空间热电转换的耐高温涡轮发电机转子及其装配方法.pdf
用于空间热电转换的耐高温涡轮发电机转子及其装配方法.pdf
论《离骚》诠释史中的“香草”意蕴.docx