试题-湖南-2012_湖南省湘潭市第十六中学中考化学 《金属与金属矿物》精品模拟试题 人教新课标版.rar 立即下载
2023-03-05
约3.1千字
约5页
0
481KB
举报 版权申诉
预览加载中,请您耐心等待几秒...

试题-湖南-2012_湖南省湘潭市第十六中学中考化学 《金属与金属矿物》精品模拟试题 人教新课标版.rar

湖南省湘潭市第十六中学中考化学精品模拟试题选编:金属与金属矿物 人教新课标版.doc

预览

在线预览结束,喜欢就下载吧,查找使用更方便

10 金币

下载文档

如果您无法下载资料,请参考说明:

1、部分资料下载需要金币,请确保您的账户上有足够的金币

2、已购买过的文档,再次下载不重复扣费

3、资料包下载后请先用软件解压,在使用对应软件打开

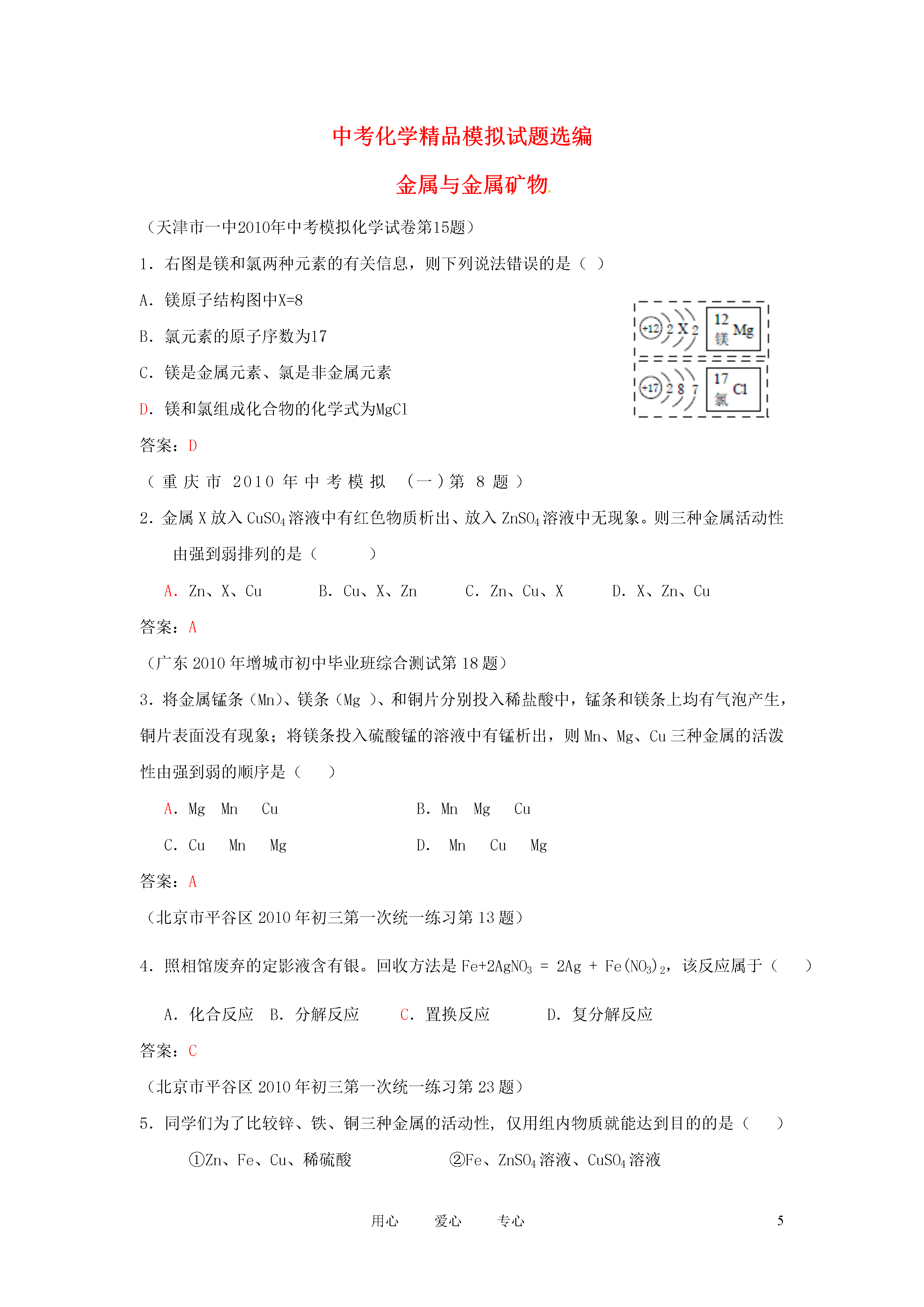
5用心爱心专心中考化学精品模拟试题选编金属与金属矿物(天津市一中2010年中考模拟化学试卷第15题)1.右图是镁和氯两种元素的有关信息,则下列说法错误的是()A.镁原子结构图中X=8B.氯元素的原子序数为17C.镁是金属元素、氯是非金属元素D.镁和氯组成化合物的化学式为MgCl答案:D(重庆市2010年中考模拟(一)第8题)2.金属X放入CuSO4溶液中有红色物质析出、放入ZnSO4溶液中无现象。则三种金属活动性由强到弱排列的是()A.Zn、X、CuB.Cu、X、ZnC.Zn、Cu、XD.X、Zn、Cu答案:A(广东2010年增城市初中毕业班综合测试第18题)3.将金属锰条(Mn)、镁条(Mg)、和铜片分别投入稀盐酸中,锰条和镁条上均有气泡产生,铜片表面没有现象;将镁条投入硫酸锰的溶液中有锰析出,则Mn、Mg、Cu三种金属的活泼性由强到弱的顺序是()A.MgMnCuB.MnMgCuC.CuMnMgD.MnCuMg答案:A(北京市平谷区2010年初三第一次统一练习第13题)4.照相馆废弃的定影液含有银。回收方法是Fe+2AgNO3=2Ag+Fe(NO3)2,该反应属于()A.化合反应B.分解反应C.置换反应D.复分解反应答案:C(北京市平谷区2010年初三第一次统一练习第23题)5.同学们为了比较锌、铁、铜三种金属的活动性,仅用组内物质就能达到目的的是()①Zn、Fe、Cu、稀硫酸②Fe、ZnSO4溶液、CuSO4溶液③Zn、FeSO4溶液、CuSO4溶液④Zn、Cu、FeSO4溶液A.只有④B.②和③C.①②④D.①②③④答案:C(佛山市2010年中考科研测试第9题)6.焊锡是锡、铅组成的合金,武德合金是铅、铋、锡和镉组成的合金。根据下列提供的数据,能得到的启示是()纯金属合金铅镉铋锡焊锡武德合金熔点/℃32732127123218370A.合金的抗腐蚀性能一般要比组成它们的纯金属更好B.合金的熔点一般要比组成它们的纯金属要低C.合金的强度一般要比组成它们的纯金属要更高D.合金的硬度一般要比组成它们的纯金属要更高答案:B(宁波市北仑区2009学年第二学期初三学业考试模拟试题第16题)7.在FeSO4和CuSO4的混合溶液中投入一些锌粉,完全反应后得到一些固体沉淀。过滤向沉淀中加入少量稀硫酸有气泡产生。对上述固体沉淀有下列六种说法,其中正确的是()①一定含有Zn②一定含有Fe③一定含有Cu④可能含有Zn⑤可能含有Fe⑥可能含有CuA.①②③B.②③④C.③④⑤D.①②④答案:B(2010年黄浦区初中化学学业考试模拟试卷第40题)△8.下列化学反应中,不能体现金属化学性质的是()A.2Mg+O22MgOB.2HgO2Hg+O2↑C.Zn+H2SO4→ZnSO4+H2↑D.Cu+2AgNO3→Cu(NO3)2+2Ag答案:B(2010年黄浦区初中化学学业考试模拟试卷第52题)9.在探究铁、铜、锌、银的金属活动性顺序时,某小组做了如下三个实验:(所用金属的形状与大小及稀盐酸的用量均相同)(1)实验①中的反应化学方程式为。(2)一段时间后,根据实验②观察到现象,可得出结论是。(3)乙同学认为上述三个实验不能够得出四种金属的活动性顺序,还需要利用右图所示的实验装置,补充实验来实现探究目的。乙同学实验用的金属X是,溶液Y是;(要求写出化学式)。答案:(1)Fe+2HCl→FeCl2+H2↑(2)铜的活泼性大于银(3)Fe,CuSO4(Cu,HCl)(答案合理给分)(北京市平谷区2010年初三第一次统一练习第28题)10.人类社会的发展离不开常见金属和金属材料,用我们学到的化学知识和方法能分析和解释许多现象。(1)下列生活用品,主要利用金属具有良好导热性的是:___▲____。A.铸铁炊具B.金属细丝C.铜制电缆D.铁锤(2)常见的三种金属被发现、使用的先后顺序依次为:铜、铁、铝。金属大规模被使用的先后顺序跟下列___▲____(填序号)选项关系最大。①地壳中金属元素的含量②金属的导电性③金属活动性(3)工业上用赤铁矿(主要成份为氧化铁)炼铁的化学反应方程式为___▲____。世界上每年有近四分之一的钢铁被锈蚀,为了保护金属资源我们必须学会防锈,下列介绍的实例只利用隔绝氧气来达到防锈的是:___▲____。C、夏季停暖后暖气片内注满水防止内部生锈D、用不锈钢制造炊具B、自行车三角架涂漆A、菜刀用完后擦拭干净存放(4)工业生产中,切割铁板时用硫酸铜溶液在铁板上画线可留下红色的印迹。有关反应的化学方程式为___▲____。(5)铁粉常用作双吸剂,将一包部分变质的双吸剂放入过量
查看更多
Ch****91
实名认证
内容提供者
单篇购买
VIP会员(1亿+VIP文档免费下)

扫码即表示接受《下载须知》

试题-湖南-2012_湖南省湘潭市第十六中学中考化学 《金属与金属矿物》精品模拟试题 人教新课标版

文档大小:481KB

限时特价:扫码查看

• 请登录后再进行扫码购买
• 使用微信/支付宝扫码注册及付费下载,详阅 用户协议 隐私政策
• 如已在其他页面进行付款,请刷新当前页面重试
• 付费购买成功后,此文档可永久免费下载
全场最划算
12个月
199.0
¥360.0
限时特惠
3个月
69.9
¥90.0
新人专享
1个月
19.9
¥30.0
24个月
398.0
¥720.0
6个月会员
139.9
¥180.0

6亿VIP文档任选,共次下载特权。

已优惠

微信/支付宝扫码完成支付,可开具发票

VIP尽享专属权益

VIP文档免费下载

赠送VIP文档免费下载次数

阅读免打扰

去除文档详情页间广告

专属身份标识

尊贵的VIP专属身份标识

高级客服

一对一高级客服服务

多端互通

电脑端/手机端权益通用