试题-全国-2009_九年级化学上:第二单元课题3 制取氧气同步练习(无答案)人教新课标版.rar 立即下载
2023-03-05
约2.1千字
约3页
0
37KB
举报 版权申诉
预览加载中,请您耐心等待几秒...

试题-全国-2009_九年级化学上:第二单元课题3 制取氧气同步练习(无答案)人教新课标版.rar

九年级化学上:第二单元课题3 制取氧气同步练习(无答案)人教新课标版.doc

预览

在线预览结束,喜欢就下载吧,查找使用更方便

10 金币

下载文档

如果您无法下载资料,请参考说明:

1、部分资料下载需要金币,请确保您的账户上有足够的金币

2、已购买过的文档,再次下载不重复扣费

3、资料包下载后请先用软件解压,在使用对应软件打开

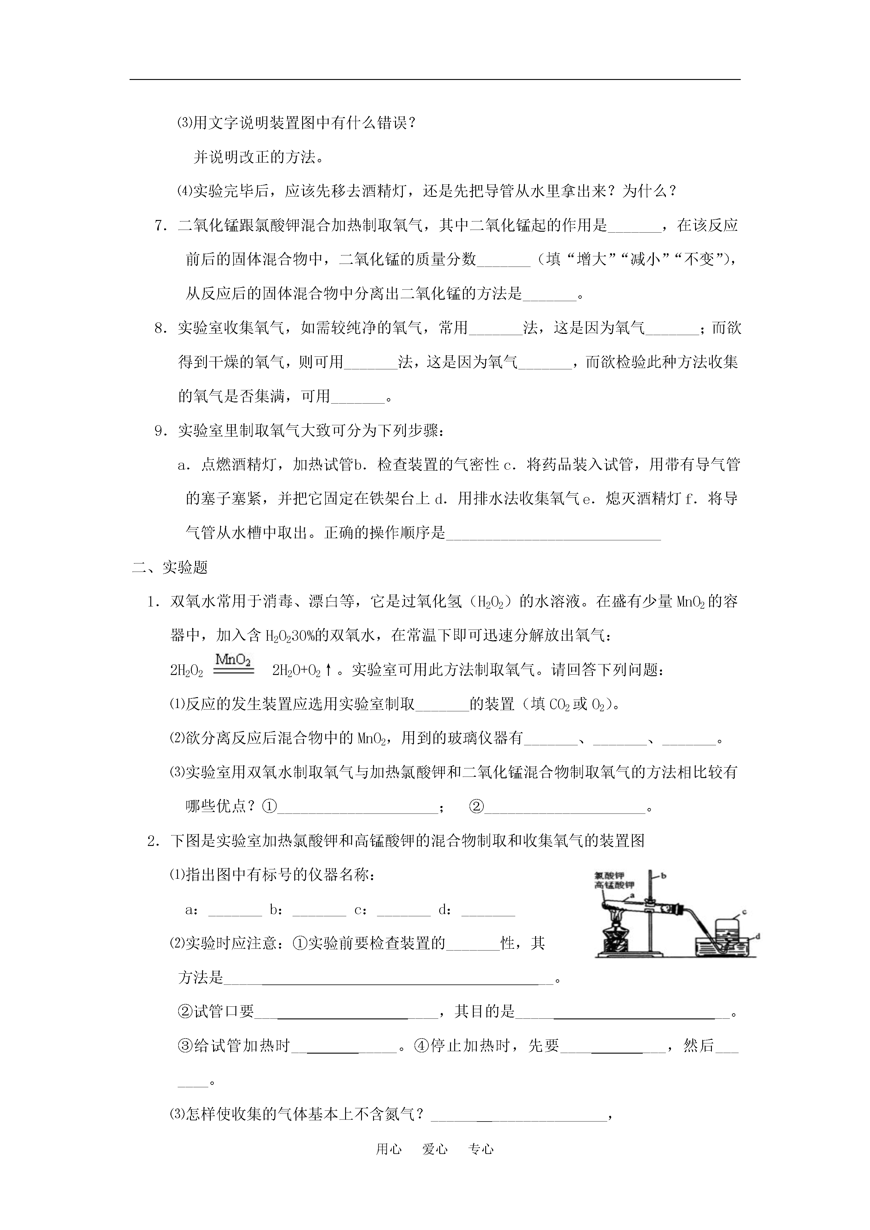
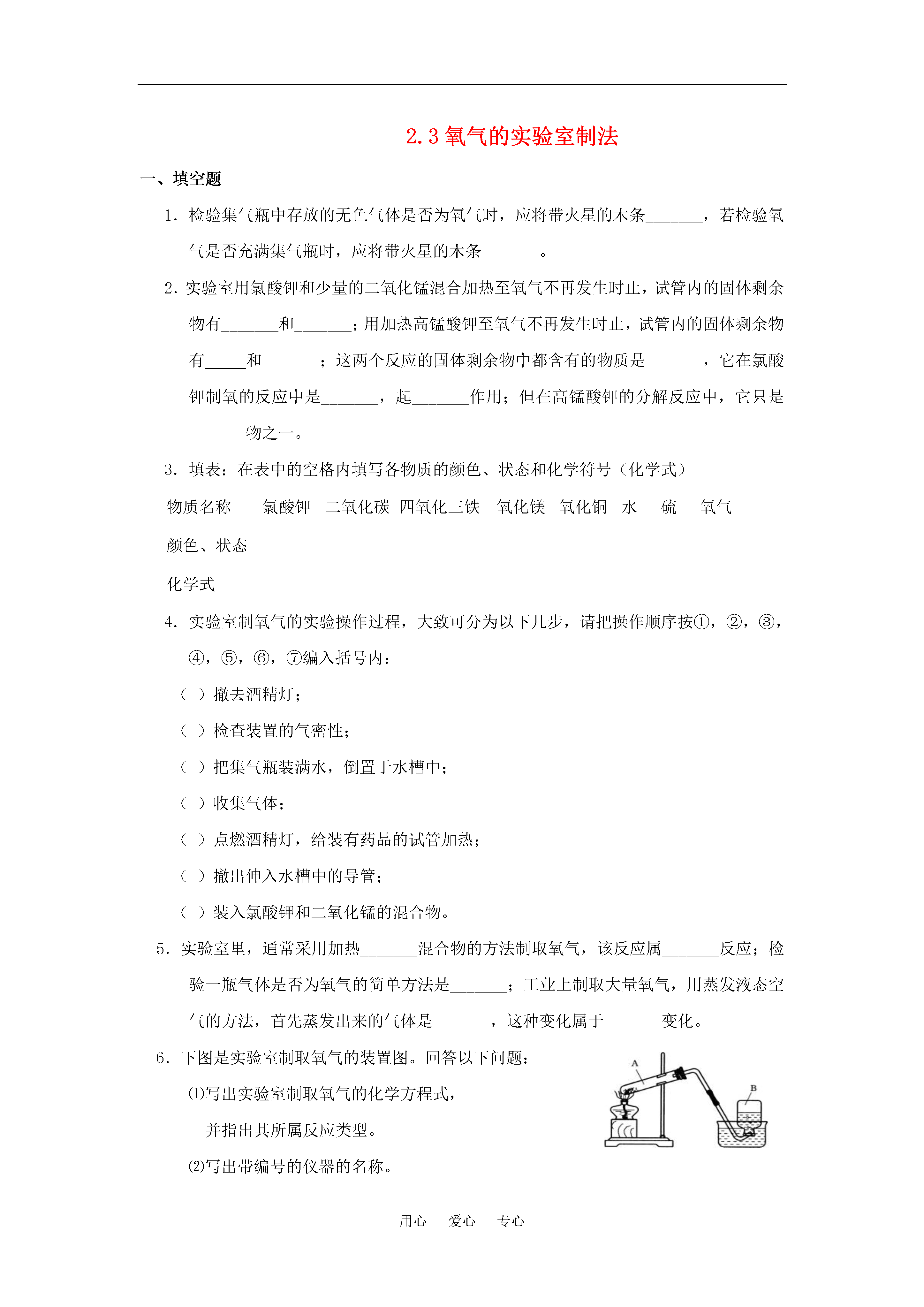
用心爱心专心2.3氧气的实验室制法一、填空题1.检验集气瓶中存放的无色气体是否为氧气时,应将带火星的木条_______,若检验氧气是否充满集气瓶时,应将带火星的木条_______。www.zk5u.com中考资源网2.实验室用氯酸钾和少量的二氧化锰混合加热至氧气不再发生时止,试管内的固体剩余物有_______和_______;用加热高锰酸钾至氧气不再发生时止,试管内的固体剩余物有和_______;这两个反应的固体剩余物中都含有的物质是_______,它在氯酸钾制氧的反应中是_______,起_______作用;但在高锰酸钾的分解反应中,它只是_______物之一。www.zk5u.com中考资源网3.填表:在表中的空格内填写各物质的颜色、状态和化学符号(化学式)物质名称氯酸钾二氧化碳四氧化三铁氧化镁氧化铜水硫氧气颜色、状态化学式4.实验室制氧气的实验操作过程,大致可分为以下几步,请把操作顺序按①,②,③,④,⑤,⑥,⑦编入括号内:www.zk5u.com中考资源网()撤去酒精灯;www.zk5u.com中考资源网()检查装置的气密性;()把集气瓶装满水,倒置于水槽中;www.zk5u.com中考资源网()收集气体;()点燃酒精灯,给装有药品的试管加热;www.zk5u.com中考资源网()撤出伸入水槽中的导管;www.zk5u.com中考资源网()装入氯酸钾和二氧化锰的混合物。5.实验室里,通常采用加热_______混合物的方法制取氧气,该反应属_______反应;检验一瓶气体是否为氧气的简单方法是_______;工业上制取大量氧气,用蒸发液态空气的方法,首先蒸发出来的气体是_______,这种变化属于_______变化。www.zk5u.com中考资源网6.下图是实验室制取氧气的装置图。回答以下问题:www.zk5u.com中考资源网⑴写出实验室制取氧气的化学方程式,www.zk5u.com中考资源网并指出其所属反应类型。⑵写出带编号的仪器的名称。⑶用文字说明装置图中有什么错误?并说明改正的方法。⑷实验完毕后,应该先移去酒精灯,还是先把导管从水里拿出来?为什么?7.二氧化锰跟氯酸钾混合加热制取氧气,其中二氧化锰起的作用是_______,在该反应前后的固体混合物中,二氧化锰的质量分数_______(填“增大”“减小”“不变”),从反应后的固体混合物中分离出二氧化锰的方法是_______。8.实验室收集氧气,如需较纯净的氧气,常用_______法,这是因为氧气_______;而欲得到干燥的氧气,则可用_______法,这是因为氧气_______,而欲检验此种方法收集的氧气是否集满,可用_______。9.实验室里制取氧气大致可分为下列步骤:a.点燃酒精灯,加热试管b.检查装置的气密性c.将药品装入试管,用带有导气管的塞子塞紧,并把它固定在铁架台上d.用排水法收集氧气e.熄灭酒精灯f.将导气管从水槽中取出。正确的操作顺序是____________________________二、实验题1.双氧水常用于消毒、漂白等,它是过氧化氢(H2O2)的水溶液。在盛有少量MnO2的容器中,加入含H2O230%的双氧水,在常温下即可迅速分解放出氧气:2H2O22H2O+O2↑。实验室可用此方法制取氧气。请回答下列问题:⑴反应的发生装置应选用实验室制取_______的装置(填CO2或O2)。⑵欲分离反应后混合物中的MnO2,用到的玻璃仪器有_______、_______、_______。⑶实验室用双氧水制取氧气与加热氯酸钾和二氧化锰混合物制取氧气的方法相比较有哪些优点?①_____________________;②_____________________。2.下图是实验室加热氯酸钾和高锰酸钾的混合物制取和收集氧气的装置图⑴指出图中有标号的仪器名称:a:_______b:_______c:_______d:_______⑵实验时应注意:①实验前要检查装置的_______性,其方法是_______。②试管口要_______,其目的是_______。③给试管加热时_______。④停止加热时,先要_______,然后_______。⑶怎样使收集的气体基本上不含氮气?_____________________,⑷按反应的先后顺序写出试管中发生反应的文字表达式。_____________________。3.下图:实验室制取氧气时,若采用排水法收集气体,可按下图所示的各步操作进行实验。试回答下列问题:⑴图1所示实验操作中,要使氧气瓶内充满水而不留存空气,应如何操作?_______。⑵图4所示实验操作中,当集气瓶内即将充满氧气时,要使集气瓶
查看更多
是雁****找我
实名认证
内容提供者
单篇购买
VIP会员(1亿+VIP文档免费下)

扫码即表示接受《下载须知》

试题-全国-2009_九年级化学上:第二单元课题3 制取氧气同步练习(无答案)人教新课标版

文档大小:37KB

限时特价:扫码查看

• 请登录后再进行扫码购买
• 使用微信/支付宝扫码注册及付费下载,详阅 用户协议 隐私政策
• 如已在其他页面进行付款,请刷新当前页面重试
• 付费购买成功后,此文档可永久免费下载
全场最划算
12个月
199.0
¥360.0
限时特惠
3个月
69.9
¥90.0
新人专享
1个月
19.9
¥30.0
24个月
398.0
¥720.0
6个月会员
139.9
¥180.0

6亿VIP文档任选,共次下载特权。

已优惠

微信/支付宝扫码完成支付,可开具发票

VIP尽享专属权益

VIP文档免费下载

赠送VIP文档免费下载次数

阅读免打扰

去除文档详情页间广告

专属身份标识

尊贵的VIP专属身份标识

高级客服

一对一高级客服服务

多端互通

电脑端/手机端权益通用