您所在位置: 网站首页 / 试题-全国-2010_九年级化学 2.rar / 文档详情
试题-全国-2010_九年级化学 2.rar 立即下载
2023-03-05
约3.3千字
约5页
0
68KB
举报 版权申诉
预览加载中,请您耐心等待几秒...

在线预览结束,喜欢就下载吧,查找使用更方便

10 金币

下载文档

如果您无法下载资料,请参考说明:

1、部分资料下载需要金币,请确保您的账户上有足够的金币

2、已购买过的文档,再次下载不重复扣费

3、资料包下载后请先用软件解压,在使用对应软件打开

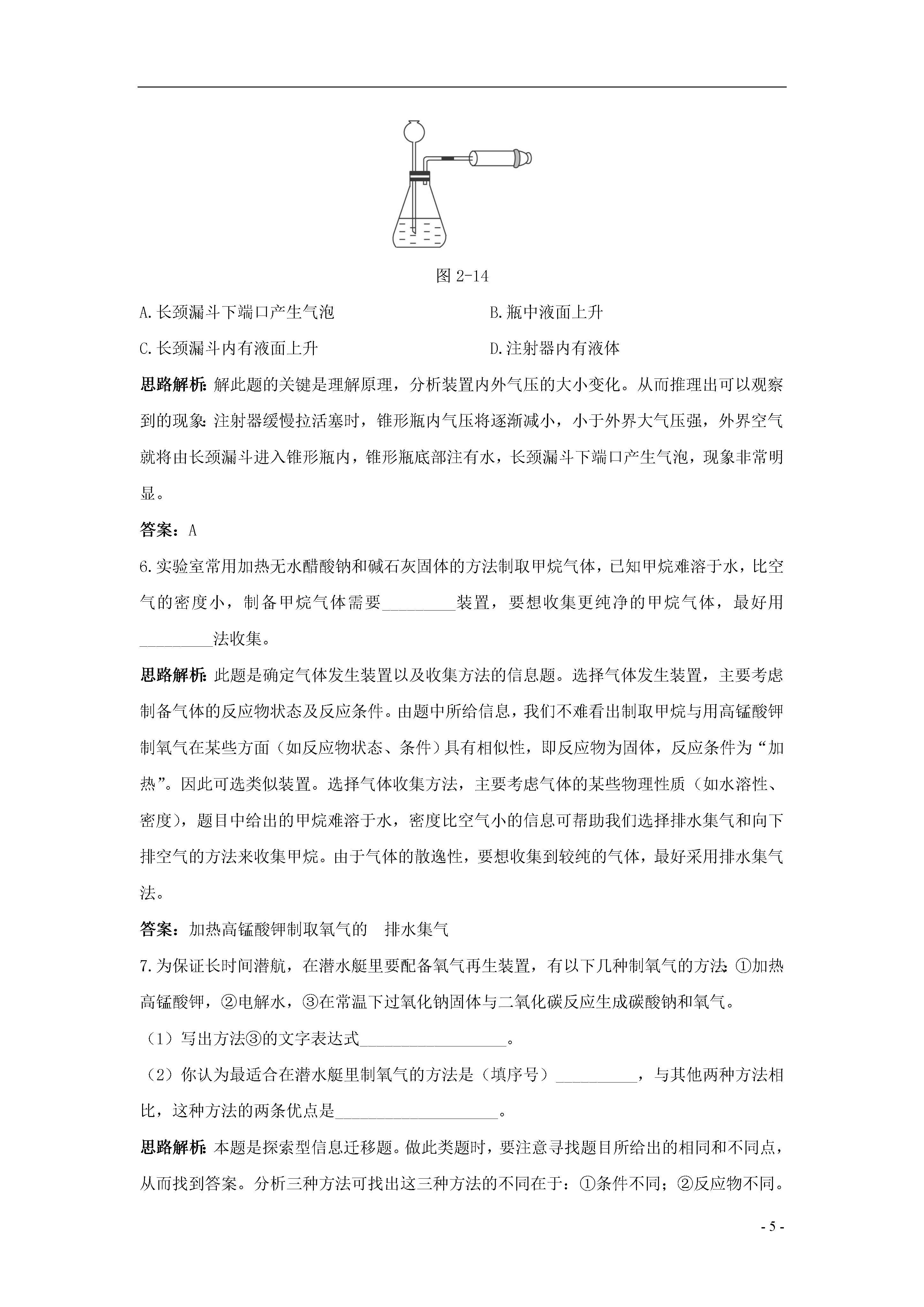
-5-课题3制取氧气2我夯基我达标1.实验室制取氧气时,必不可少的最简单的一组仪器是()A.试管、酒精灯、带导管的橡皮塞、集气瓶、铁架台B.试管、酒精灯、水槽、集气瓶C.集气瓶、铁架台、试管、带导管的橡皮塞D.铁架台、烧瓶、集气瓶、玻璃片思路解析:解该题必须首先掌握用哪些药品和方法制取氧气,然后根据药品和仪器的性能去选答案。若用固体物质(如高锰酸钾、氯酸钾)加热制取氧气,只能选A组;若用液体(如过氧化氢)常温制取氧气,可选C组。根据题干要求,答案为C。答案:C2.图2-11所示的装置,其中收集氧气时可选用()图2-11A.①和②B.②和③C.①和④D.①和⑤思路解析:根据氧气不易溶于水,且不与水反应,可用排水法收集;在通常情况下,氧气比空气略重,且不与空气中的其他成分反应,可用向上排空气法收集,收集时,导管口应接近集气瓶瓶底,便于将集气瓶内的空气排尽。故答案为D项。答案:D3.有一瓶用排水法收集好的无色气体,如图2-12所示方法进行暂时存放。据此,请你判断与这种气体相关的物理性质除颜色、状态外,还有:_____________________________________;_________________________________________。图2-12思路解析:此题主要涉及氧气的物理性质,旨在考查识图能力以及分析问题与解决问题的能力。答案:(1)密度比空气小(2)难溶于水4.根据图2-13所示装置,完成下列问题:图2-13(1)写出图中标有字母的仪器的名称:a_________,b_________。(2)实验室欲制取并收集氧气,应选用装置_________和装置_________或装置_________连接;或选用装置_________和装置_________或装置_________连接(填装置编号)。制取氧气反应的文字表达式为_________;_________。如果用向上排空气法收集氧气并检验氧气是否收集满,则应将带有火星的木条放在_________。思路解析:本题主要考查氧气的实验室制法。实验室里常采用加热高锰酸钾和分解过氧化氢的方法制取氧气,根据反应物的状态和反应条件,发生装置可选用A、B,根据氧气不易溶于水,密度比空气大,收集装置可选用C、D。氧气的检验和验满不同,检验氧气时,应将带火星的木条伸入集气瓶中,用向上排空气法检验氧气是否收集满时,应将带火星的木条放在集气瓶口处。答案:(1)酒精灯试管(2)ACDBCD高锰酸钾锰酸钾+二氧化锰+氧气过氧化氢水+氧气D瓶口处我综合我发展5.可用推拉注射器活塞的方法检查图2-14装置的气密性。当缓慢拉活塞时,如果装置气密性良好,可观察到()图2-14A.长颈漏斗下端口产生气泡B.瓶中液面上升C.长颈漏斗内有液面上升D.注射器内有液体思路解析:解此题的关键是理解原理,分析装置内外气压的大小变化。从而推理出可以观察到的现象:注射器缓慢拉活塞时,锥形瓶内气压将逐渐减小,小于外界大气压强,外界空气就将由长颈漏斗进入锥形瓶内,锥形瓶底部注有水,长颈漏斗下端口产生气泡,现象非常明显。答案:A6.实验室常用加热无水醋酸钠和碱石灰固体的方法制取甲烷气体,已知甲烷难溶于水,比空气的密度小,制备甲烷气体需要_________装置,要想收集更纯净的甲烷气体,最好用_________法收集。思路解析:此题是确定气体发生装置以及收集方法的信息题。选择气体发生装置,主要考虑制备气体的反应物状态及反应条件。由题中所给信息,我们不难看出制取甲烷与用高锰酸钾制氧气在某些方面(如反应物状态、条件)具有相似性,即反应物为固体,反应条件为“加热”。因此可选类似装置。选择气体收集方法,主要考虑气体的某些物理性质(如水溶性、密度),题目中给出的甲烷难溶于水,密度比空气小的信息可帮助我们选择排水集气和向下排空气的方法来收集甲烷。由于气体的散逸性,要想收集到较纯的气体,最好采用排水集气法。答案:加热高锰酸钾制取氧气的排水集气7.为保证长时间潜航,在潜水艇里要配备氧气再生装置,有以下几种制氧气的方法:①加热高锰酸钾,②电解水,③在常温下过氧化钠固体与二氧化碳反应生成碳酸钠和氧气。(1)写出方法③的文字表达式__________________。(2)你认为最适合在潜水艇里制氧气的方法是(填序号)__________,与其他两种方法相比,这种方法的两条优点是____________________。思路解析:本题是探索型信息迁移题。做此类题时,要注意寻找题目所给出的相同和不同点,从而找到答案。分析三种方法可找出这三种方法的不同在于:①条件不同;②反应物不同。三个变化中,只有方法③是在常温进行的,而①需要
查看更多
宏硕****mo
实名认证
内容提供者
单篇购买
VIP会员(1亿+VIP文档免费下)

扫码即表示接受《下载须知》

试题-全国-2010_九年级化学 2

文档大小:68KB

限时特价:扫码查看

• 请登录后再进行扫码购买
• 使用微信/支付宝扫码注册及付费下载,详阅 用户协议 隐私政策
• 如已在其他页面进行付款,请刷新当前页面重试
• 付费购买成功后,此文档可永久免费下载
全场最划算
12个月
199.0
¥360.0
限时特惠
3个月
69.9
¥90.0
新人专享
1个月
19.9
¥30.0
24个月
398.0
¥720.0
6个月会员
139.9
¥180.0

6亿VIP文档任选,共次下载特权。

已优惠

微信/支付宝扫码完成支付,可开具发票

VIP尽享专属权益

VIP文档免费下载

赠送VIP文档免费下载次数

阅读免打扰

去除文档详情页间广告

专属身份标识

尊贵的VIP专属身份标识

高级客服

一对一高级客服服务

多端互通

电脑端/手机端权益通用