试题-全国-2018_2017年中考化学专题训练复习 第二章 我们周围的空气 制取氧气(填空题)专练 新人教版.doc 立即下载
2023-03-05
约2.9千字
约5页
0
64KB
举报 版权申诉
预览加载中,请您耐心等待几秒...

试题-全国-2018_2017年中考化学专题训练复习 第二章 我们周围的空气 制取氧气(填空题)专练 新人教版.doc

试题-全国-2018_2017年中考化学专题训练复习 第二章 我们周围的空气 制取氧气(填空题)专练 新人教版.doc

预览

在线预览结束,喜欢就下载吧,查找使用更方便

10 金币

下载文档

如果您无法下载资料,请参考说明:

1、部分资料下载需要金币,请确保您的账户上有足够的金币

2、已购买过的文档,再次下载不重复扣费

3、资料包下载后请先用软件解压,在使用对应软件打开

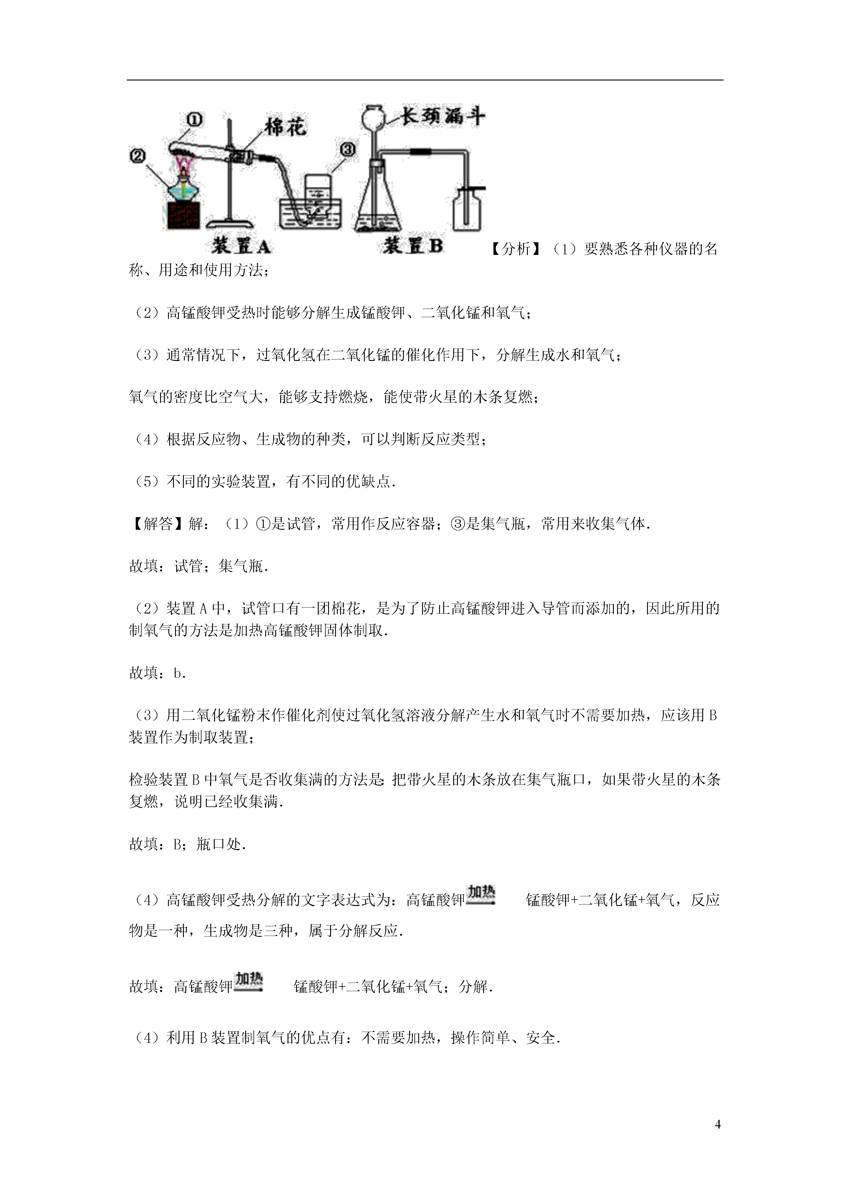
4制取氧气1、小李同学在做完“给试管里的固体加热”实验后,发现试管已经破裂。请你帮他分析造成试管破裂的可能原因(至少写三个原因)。⑴。⑵。⑶。答案:⑴试管外壁不干燥;⑵没有进行预热;⑶试管口没有略向下倾斜。(其它合理答案都给分)2、实验室常用于制取氧气的方法有:a、加热氯酸钾晶体和二氧化锰粉末;b、加热高锰酸钾固体;c、用二氧化锰粉末作催化剂使过氧化氢(H2O2)溶液分解产生水和氧气.(1)写出指定的仪器名称①③(2)请仔细分析装置A的特点,推测其所用的制氧气的方法是(填a、b或c)(3)采用方法c制取氧气应该选用装置(填“A”或“B”).为检验装置B中氧气是否收集满,可用带火星的木条放在集气瓶的.(4)利用装置A制氧气,A中发生的反应的文字表达式:.该反应属于反应.(5)利用B装置制氧气的优点有:.【分析】(1)要熟悉各种仪器的名称、用途和使用方法;(2)高锰酸钾受热时能够分解生成锰酸钾、二氧化锰和氧气;(3)通常情况下,过氧化氢在二氧化锰的催化作用下,分解生成水和氧气;氧气的密度比空气大,能够支持燃烧,能使带火星的木条复燃;(4)根据反应物、生成物的种类,可以判断反应类型;(5)不同的实验装置,有不同的优缺点.【解答】解:(1)①是试管,常用作反应容器;③是集气瓶,常用来收集气体.故填:试管;集气瓶.(2)装置A中,试管口有一团棉花,是为了防止高锰酸钾进入导管而添加的,因此所用的制氧气的方法是加热高锰酸钾固体制取.故填:b.(3)用二氧化锰粉末作催化剂使过氧化氢溶液分解产生水和氧气时不需要加热,应该用B装置作为制取装置;检验装置B中氧气是否收集满的方法是:把带火星的木条放在集气瓶口,如果带火星的木条复燃,说明已经收集满.故填:B;瓶口处.(4)高锰酸钾受热分解的文字表达式为:高锰酸钾锰酸钾+二氧化锰+氧气,反应物是一种,生成物是三种,属于分解反应.故填:高锰酸钾锰酸钾+二氧化锰+氧气;分解.(4)利用B装置制氧气的优点有:不需要加热,操作简单、安全.故填:不需要加热,操作简单、安全.右图是某学生设计的一种有洗气、贮气等用途的装置。当用排水集气法收集氢气时,瓶内先装满水,气体从(填“a”或“b”,下同)处导管通入;若要用水将瓶中氢气排出使用,水应从处导管进入。(2分)答案:b,a4、从氢、氧、硫三种元素组成的物质中,选择出符合下列条件的物质:(1)可以助燃的气体__________(2)实验室用于制取氧气的物质___________(3)污染空气的气体(写一种)____(4)孕育和维系生命所必须的氧化物___答案:1)O2(2)H2O2(3)SO2(4)H2O5、潜水艇里要配备氧气的再生装置,以保证长时间潜航.有以下几种制氧气的方法:①加热高锰酸钾②电解水③在常温下,过氧化钠固体(Na2O2)与二氧化碳反应生成碳酸钠和氧气(1)写出方法③的文字表达式.(2)你认为最适合潜水艇里制氧气的方法是(填序号)与其他方法相比,写出这种方法的两条优点、.【分析】根据题干提供的信息进行分析,根据化学方程式的写法,结合提供的反应物和生成物即可写出有关反应的化学方程式,三种方法进行比较可以发现,反应①需要加热,反应②需要通电,反应③常温下就可以进行,可以节约能源,且反应③其中一种反应物是二氧化碳,故能起到消耗呼吸产生的二氧化碳的作用.【解答】解:(1)在常温下,过氧化钠固体(Na2O2)与二氧化碳反应生成碳酸钠和氧气,该反应的文字表达式为:过氧化钠+二氧化碳碳酸钠+氧气,故填:过氧化钠+二氧化碳碳酸钠+氧气;(2)反应①需要加热,反应②需要通电,反应③常温下就可以进行,可以节约能源,且反应③其中一种反应物是二氧化碳,故能起到消耗呼吸产生的二氧化碳的作用,故填:节约能源,消除呼吸产生的二氧化碳6、实验是学习化学的一条重要途径,正确的实验操作是实验成功的关键。造成下列实验后果的原因可能是:(1)加热固体时试管炸裂____。(2)用高锰酸钾制取氧气,水槽中的水变成了紫红色____。(3)在测定空气中氧气含量的实验中,结果偏低____。加热时没有预热试管口没有放棉花团装置漏气
查看更多
雨星****萌娃
实名认证
内容提供者
单篇购买
VIP会员(1亿+VIP文档免费下)

扫码即表示接受《下载须知》

试题-全国-2018_2017年中考化学专题训练复习 第二章 我们周围的空气 制取氧气(填空题)专练 新人教版

文档大小:64KB

限时特价:扫码查看

• 请登录后再进行扫码购买
• 使用微信/支付宝扫码注册及付费下载,详阅 用户协议 隐私政策
• 如已在其他页面进行付款,请刷新当前页面重试
• 付费购买成功后,此文档可永久免费下载
全场最划算
12个月
199.0
¥360.0
限时特惠
3个月
69.9
¥90.0
新人专享
1个月
19.9
¥30.0
24个月
398.0
¥720.0
6个月会员
139.9
¥180.0

6亿VIP文档任选,共次下载特权。

已优惠

微信/支付宝扫码完成支付,可开具发票

VIP尽享专属权益

VIP文档免费下载

赠送VIP文档免费下载次数

阅读免打扰

去除文档详情页间广告

专属身份标识

尊贵的VIP专属身份标识

高级客服

一对一高级客服服务

多端互通

电脑端/手机端权益通用