


如果您无法下载资料,请参考说明:
1、部分资料下载需要金币,请确保您的账户上有足够的金币
2、已购买过的文档,再次下载不重复扣费
3、资料包下载后请先用软件解压,在使用对应软件打开
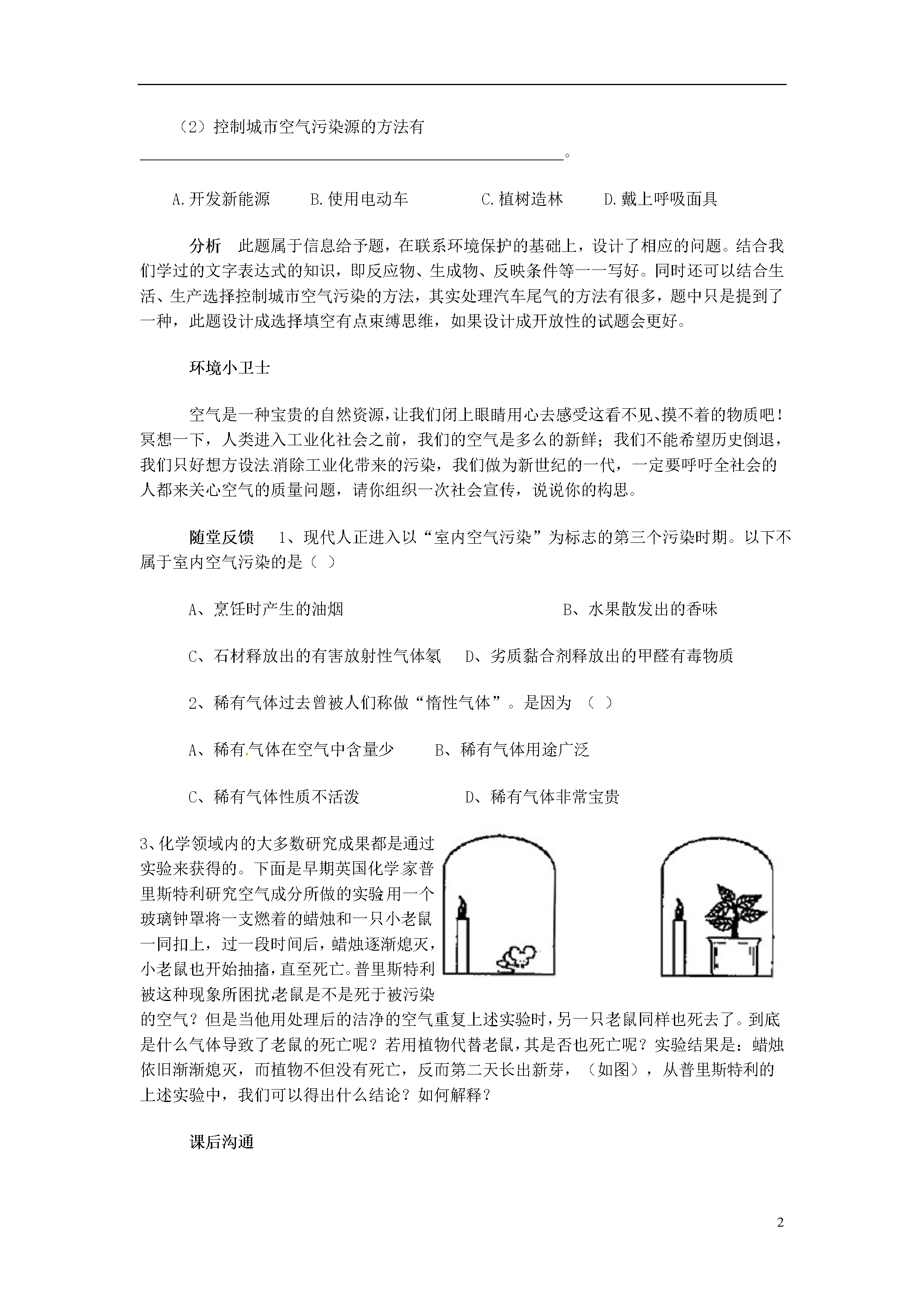
3课题1空气趣味导读空气有多重?你可能对这个问题不屑一顾。但是如果把地球上的空气收集来,放在一个袋子里,即使世界上力气最大的大力士也背不动。因为在我们生活的地球周围,换照这1000km厚的大气层。其质量大约为5.3×1018kg。估计只有传说的大力士能背得动。大气中究竟都是些什么物质呢?现在我们就揭去她神秘的面纱,来看看她的庐山真面目。智能点拨例1科学研究发现,氮气不活泼,在3000℃时仅有0.1%的分子分裂,在0℃常压条件下,向密闭容器M中充入一定量的氮气,而后升高温度(不超过300℃,压强不变),若该密闭容器的体积增大了一倍,则M内分子变化的示意图合理的是()分析温度升高,气体的体积变大,C中的氮分子变成单个的氮原子,并且氮原子变大,D中的氮分子被分成单个的氮原子,A中的氮分子变大,根据题目所给的信息,A、C、D不可能,只有B符合事实。答案B拓展氮气在空气中的体积分数78%,氮元素却是生命物质蛋白质的重要组成部分,也是植物生长过程中的重要营养元素。虽然氮气是一种不活泼的气体,但是世界各国研究氮气及其化合物的热情确实非常踊跃。比如:人类到现在还在研究如何在常温下从空气中实现固氮等问题。例2汽车尾气(含有烃类、一氧化碳、一氧化氮和二氧化硫等气体)是城市空气的主要污染源。治理方法之一是在汽车的排气管上装一个“催化转化器”。它的特点是使一氧化碳和一氧化氮反应生成可参与大气生态环境循环的无毒气体,催化转化器如下图所示:(1)写出一氧化碳和一氧化氮反应的文字表达示:;(2)控制城市空气污染源的方法有。A.开发新能源B.使用电动车C.植树造林D.戴上呼吸面具分析此题属于信息给予题,在联系环境保护的基础上,设计了相应的问题。结合我们学过的文字表达式的知识,即反应物、生成物、反映条件等一一写好。同时还可以结合生活、生产选择控制城市空气污染的方法,其实处理汽车尾气的方法有很多,题中只是提到了一种,此题设计成选择填空有点束缚思维,如果设计成开放性的试题会更好。环境小卫士空气是一种宝贵的自然资源,让我们闭上眼睛用心去感受这看不见、摸不着的物质吧!冥想一下,人类进入工业化社会之前,我们的空气是多么的新鲜;我们不能希望历史倒退,我们只好想方设法消除工业化带来的污染,我们做为新世纪的一代,一定要呼吁全社会的人都来关心空气的质量问题,请你组织一次社会宣传,说说你的构思。随堂反馈1、现代人正进入以“室内空气污染”为标志的第三个污染时期。以下不属于室内空气污染的是()A、烹饪时产生的油烟B、水果散发出的香味C、石材释放出的有害放射性气体氡D、劣质黏合剂释放出的甲醛有毒物质2、稀有气体过去曾被人们称做“惰性气体”。是因为()A、稀有气体在空气中含量少B、稀有气体用途广泛C、稀有气体性质不活泼D、稀有气体非常宝贵3、化学领域内的大多数研究成果都是通过实验来获得的。下面是早期英国化学家普里斯特利研究空气成分所做的实验:用一个玻璃钟罩将一支燃着的蜡烛和一只小老鼠一同扣上,过一段时间后,蜡烛逐渐熄灭,小老鼠也开始抽搐,直至死亡。普里斯特利被这种现象所困扰,老鼠是不是死于被污染的空气?但是当他用处理后的洁净的空气重复上述实验时,另一只老鼠同样也死去了。到底是什么气体导致了老鼠的死亡呢?若用植物代替老鼠,其是否也死亡呢?实验结果是:蜡烛依旧渐渐熄灭,而植物不但没有死亡,反而第二天长出新芽,(如图),从普里斯特利的上述实验中,我们可以得出什么结论?如何解释?课后沟通火眼金睛1、下列关于空气的叙述中,正确的是()A、空气中氮气占78%,氧气占21%B、二氧化碳是污染空气的一种有毒气体C、空气中的有害气体可能来自工厂排放的气体D、任何情况下空气的成分都是固定不变的2、空气的成分(1)氮气(2)氧气(3)稀有气体(4)二氧化碳,按体积分数计算,由多到少的顺序是()A、(1)(2)(3)(4)B、(4)(3)(2)(1C、(2)(1)(3)(4)D、(2)(1)(4)(3)你知道吗?3、燃烧的蜡烛,为什么放入氩气和氮气中就会熄灭?在灯泡里,为什么要充入这两种气体的混合物?环境小卫士4、“环境保护,以人为本”,某城市每日公布空气环境中总悬浮颗粒物(粉尘)、二氧化硫、氮氧化合物三项指标,其中超标,主要是大规模不规范的城市建设的污染;、超标,主要是煤的燃烧和大量汽车、助力车排放的尾气造成的污染。课外拓展用液氮开动的汽车氮不是燃料,能开动汽车吗?回答是肯定的,这似乎有些奇怪。但位于美国西雅图的华盛顿大学的荣誉教授阿贝·赫茨伯格说,他领导的一个科研小组改装了一辆老式的邮政车,它的发动机像老式蒸汽机一样工作,但其中的蒸气不是用水,而是用液氮。传统的燃煤蒸汽机是用锅炉将水烧成高压蒸汽,用来推动活塞式发动机发电。而赫茨伯格的发动机用的是液氮,液氮在-196℃就会沸腾,因此不需要外部燃料源,液氮只要

韶敏****ab
实名认证
内容提供者


最近下载
一种胃肠道超声检查助显剂及其制备方法.pdf
201651206021+莫武林+浅析在互联网时代下酒店的营销策略——以湛江民大喜来登酒店为例.doc
201651206021+莫武林+浅析在互联网时代下酒店的营销策略——以湛江民大喜来登酒店为例.doc
用于空间热电转换的耐高温涡轮发电机转子及其装配方法.pdf
用于空间热电转换的耐高温涡轮发电机转子及其装配方法.pdf
用于空间热电转换的耐高温涡轮发电机转子及其装配方法.pdf
用于空间热电转换的耐高温涡轮发电机转子及其装配方法.pdf
用于空间热电转换的耐高温涡轮发电机转子及其装配方法.pdf
用于空间热电转换的耐高温涡轮发电机转子及其装配方法.pdf
论《离骚》诠释史中的“香草”意蕴.docx