试题-湖南-2012_湖南省湘潭市第十六中学培优班九年级化学 第八单元 金属和金属材料练习(一) 人教新课标版.rar 立即下载
2023-03-05
约5.8千字
约7页
0
252KB
举报 版权申诉
预览加载中,请您耐心等待几秒...

试题-湖南-2012_湖南省湘潭市第十六中学培优班九年级化学 第八单元 金属和金属材料练习(一) 人教新课标版.rar

湖南省湘潭市第十六中学培优班九年级化学 第八单元 金属和金属材料练习(一) 人教新课标版.doc

预览

免费试读已结束,剩余 2 页请下载文档后查看

10 金币

下载文档

如果您无法下载资料,请参考说明:

1、部分资料下载需要金币,请确保您的账户上有足够的金币

2、已购买过的文档,再次下载不重复扣费

3、资料包下载后请先用软件解压,在使用对应软件打开

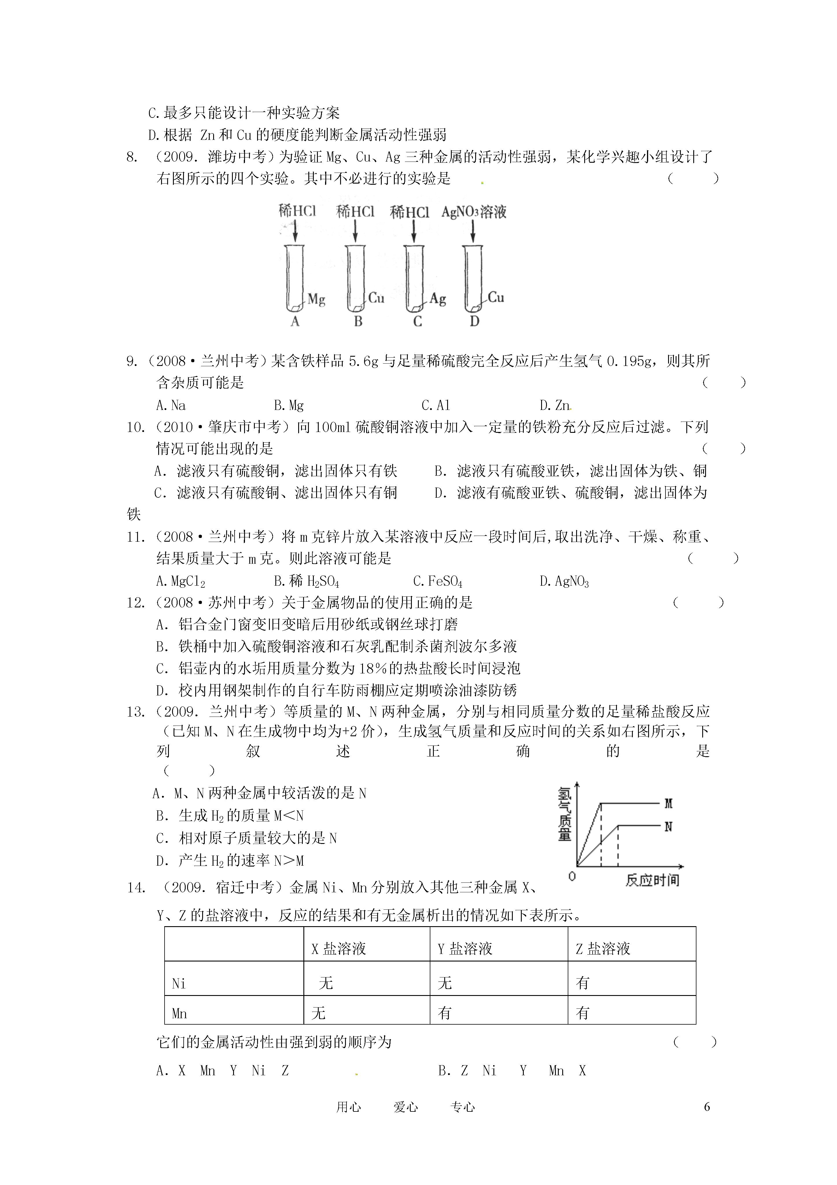
6用心爱心专心第八单元《金属和金属材料》测试卷(一)注意事项:本试卷分选择题和非选择题两部分。在本试卷上作答无效。考试结束后,将本试卷和答题卷一并交回。答题前,请认真阅读答题卷上的注意事项。可能用到的相对原子质量:H-1C-12Fe-56O-16Na-23Cl-35.5Al-27Cu-64Mg-24Zn-65Ag-108N-14S-32一.单项选择题(每小题3分,共45分。多选、错选均不得分)1.(2010·南京中考)2010年5月,孙中山先生铜像回迁至南京市新街口。铜及铜合金属于()A.天然材料B.金属材料C.复合材料D.合成材料2.(2010·滨州市中考)X、Y、Z是金属活动性顺序表里的三种金属,它们在溶液中能发生如下反应:①X+YSO4=XSO4+Y②Y+2ZNO3=Y(NO3)2+2Z③X+H2SO4=XSO4+H2↑④Z与H2SO4不发生反应。则三种金属的活动性满足()A.X>Y>ZB.Z>Y>XC.Y>Z>XD.X>Z>Y3.(2010·重庆中考)有关铝、铁、铜的说法中不正确的是()A.铝是地壳中含量最多的金属元素B.三种金属中最活泼的是铁C.铝可以与硫酸铜溶液反应D.铜可以用来做电线4.(2009.烟台中考)芜湖铁画是中国工艺美术百花园中的一朵奇葩。它以钢材为主料,经锻打、焊接、酸洗、上漆等多道工艺制成。下列关于铁画的叙述不正确的是()A.铁画应悬挂在干燥的环境中B.所用材料上的铁锈可用稀盐酸清洗掉C.给打制成型的铁画喷漆既美观又可以防锈蚀D.所用的主要材料——低碳钢,有较好的锻轧性能,它不属于铁的合金5.(2008·成都中考)成都水陵出土的重要文物有白玉谥宝、玉带、银钵、铁猪及铁牛等,其中金属制品保存较好的可能是()A.玉带B.银钵C.铁猪D.铁牛6.(2010·江西南昌中考)往AgNO3和Cu(NO3)2的混合溶液中加入一定量的铁粉,充分反应后过滤,向滤渣中加入稀盐酸,无气泡产生。根据上述现象,你能得出的结论是()A.滤渣中一定有Fe粉B.滤渣中一定有Cu粉C.滤液中一定有Fe2+D.滤液中一定有Ag+、Cu2+7.(2010·扬州中考)为探究Zn和Cu的金属活动性强弱,提供的试剂有:Zn、Cu、H2SO4溶液、ZnSO4溶液、CuSO4溶液。下列说法正确的是()A.选用两种试剂可实现实验目的B.ZnSO4溶液中加人Cu不能探究金属活动性强弱C.最多只能设计一种实验方案D.根据Zn和Cu的硬度能判断金属活动性强弱8.(2009.潍坊中考)为验证Mg、Cu、Ag三种金属的活动性强弱,某化学兴趣小组设计了右图所示的四个实验。其中不必进行的实验是()9.(2008·兰州中考)某含铁样品5.6g与足量稀硫酸完全反应后产生氢气0.195g,则其所含杂质可能是()A.NaB.MgC.AlD.Zn10.(2010·肇庆市中考)向100ml硫酸铜溶液中加入一定量的铁粉充分反应后过滤。下列情况可能出现的是()A.滤液只有硫酸铜,滤出固体只有铁B.滤液只有硫酸亚铁,滤出固体为铁、铜C.滤液只有硫酸铜、滤出固体只有铜D.滤液有硫酸亚铁、硫酸铜,滤出固体为铁11.(2008·兰州中考)将m克锌片放入某溶液中反应一段时间后,取出洗净、干燥、称重、结果质量大于m克。则此溶液可能是()A.MgCl2B.稀H2SO4C.FeSO4D.AgNO312.(2008·苏州中考)关于金属物品的使用正确的是()A.铝合金门窗变旧变暗后用砂纸或钢丝球打磨B.铁桶中加入硫酸铜溶液和石灰乳配制杀菌剂波尔多液C.铝壶内的水垢用质量分数为18%的热盐酸长时间浸泡D.校内用钢架制作的自行车防雨棚应定期喷涂油漆防锈13.(2009.兰州中考)等质量的M、N两种金属,分别与相同质量分数的足量稀盐酸反应(已知M、N在生成物中均为+2价),生成氢气质量和反应时间的关系如右图所示,下列叙述正确的是()A.M、N两种金属中较活泼的是NB.生成H2的质量M<NC.相对原子质量较大的是ND.产生H2的速率N>M14.(2009.宿迁中考)金属Ni、Mn分别放入其他三种金属X、Y、Z的盐溶液中,反应的结果和有无金属析出的情况如下表所示。X盐溶液Y盐溶液Z盐溶液Ni无无有Mn无有有它们的金属活动性由强到弱的顺序为()A.XMnYNiZB.ZNiYMnXC.ZMnYNiXD.XMnNiYZ15.(2008·宜昌中考)向氧化铜和铁粉的混合物中加入一定量的稀硫酸,微热,充分反应后过滤。以下判断错误的是()A.
查看更多
是雁****找我
实名认证
内容提供者
单篇购买
VIP会员(1亿+VIP文档免费下)

扫码即表示接受《下载须知》

试题-湖南-2012_湖南省湘潭市第十六中学培优班九年级化学 第八单元 金属和金属材料练习(一) 人教新课标版

文档大小:252KB

限时特价:扫码查看

• 请登录后再进行扫码购买
• 使用微信/支付宝扫码注册及付费下载,详阅 用户协议 隐私政策
• 如已在其他页面进行付款,请刷新当前页面重试
• 付费购买成功后,此文档可永久免费下载
全场最划算
12个月
199.0
¥360.0
限时特惠
3个月
69.9
¥90.0
新人专享
1个月
19.9
¥30.0
24个月
398.0
¥720.0
6个月会员
139.9
¥180.0

6亿VIP文档任选,共次下载特权。

已优惠

微信/支付宝扫码完成支付,可开具发票

VIP尽享专属权益

VIP文档免费下载

赠送VIP文档免费下载次数

阅读免打扰

去除文档详情页间广告

专属身份标识

尊贵的VIP专属身份标识

高级客服

一对一高级客服服务

多端互通

电脑端/手机端权益通用