试题-江苏-2015_江苏省连云港市东海晶都双语学校八年级化学全册 第八单元 金属和金属材料单元综合检测试题(二)(无答案) 新人教版五四制.rar
立即下载






如果您无法下载资料,请参考说明:
1、部分资料下载需要金币,请确保您的账户上有足够的金币
2、已购买过的文档,再次下载不重复扣费
3、资料包下载后请先用软件解压,在使用对应软件打开
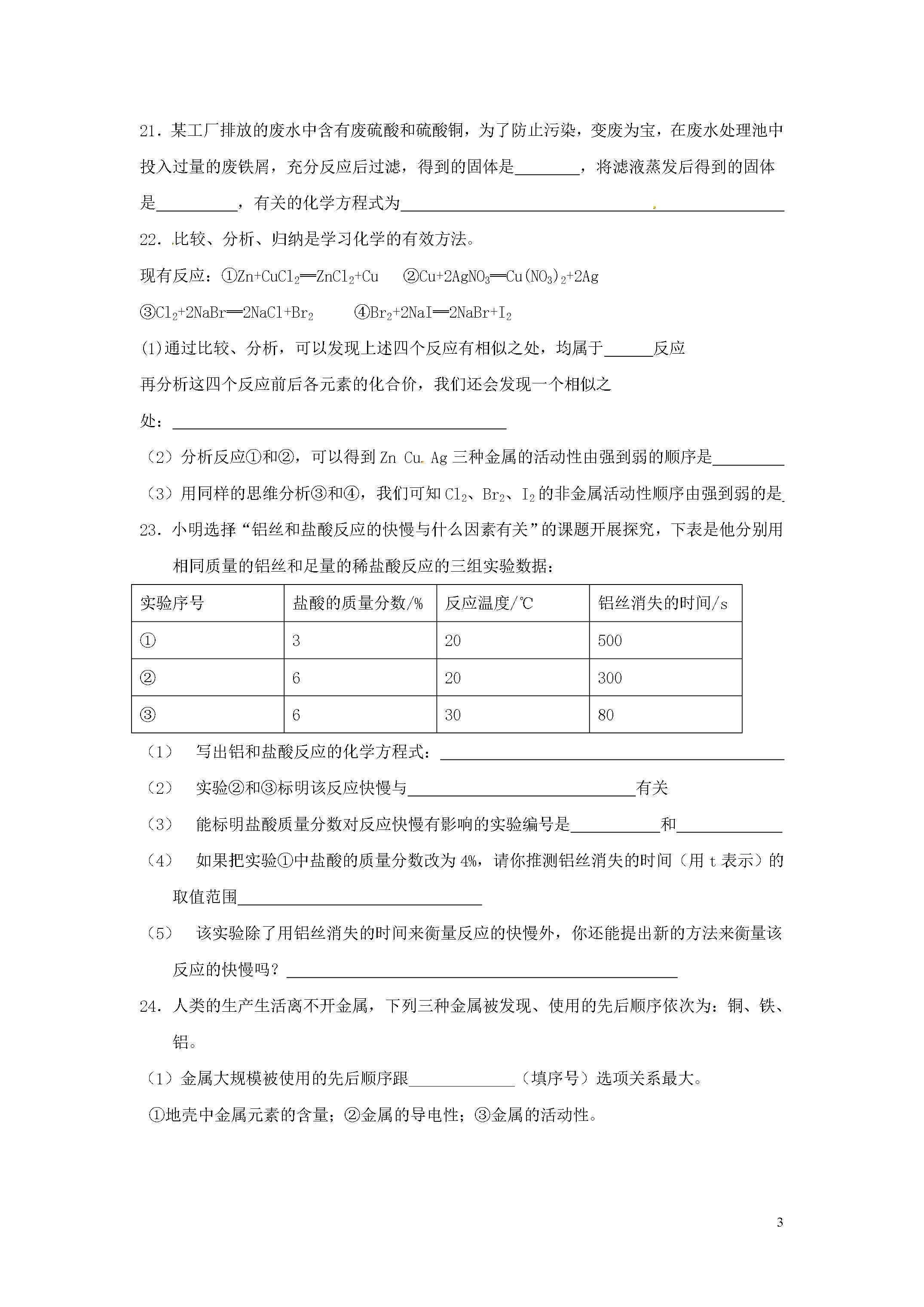
5第八单元金属和金属材料单元综合检测试题(二)注意事项:1.本试卷分为第1卷(选择题)和第Ⅱ卷(非选择题)两部分。全卷满分100分,考试时间为90分钟。2.答第Ⅰ卷前务必将自己的姓名、准考证号、考试科目写在指定位置。相对原子质量:Zn:65Fe:56H:1第Ⅰ卷(选择题共40分)一、选择题(本题包括20个小题,共40分)1.某物质为金属材料,则该物质()A、一定是单质B、一定是化合物C、一定是混合物D、可能是单质或混合物2.金属钛有银白色金属光泽,密度为4.5g/cm3,熔点为1725℃,具有良好的延展性和耐腐蚀性。下列物品不能用钛制作的是()A、保险丝B、医疗器械C、潜艇外壳D、眼镜架3.灯泡里的灯丝用钨制而不用锡制,主要是因为()A、钨的导电性好B、钨的熔点高C、钨的硬度大D、钨的密度大4.生铁和钢的主要区别是()A、是否为纯净物B、含碳量不同C、机械强度不同D、铸造性不同5.在常温下,将下列物质投入足量地稀盐酸中,能产生气体且有金属不溶物残留的是()A.铁B.黄铜C.碳酸钙D.生石灰6.公元二世纪我国炼丹专家魏殃著有《周易参同契》是世界上现在的最早的一部炼丹专著,书中描写道“金入于猛火色不夺精光”。这句话是指黄金的性质在强热条件下()A.很稳定B.很活泼C.易氧化D.易还原7.将一枚洁净的铁钉浸入稀硫酸中,下列叙述:①铁钉表面产生气泡;②液体由无色逐渐变为浅绿色;③铁钉的质量减轻;④液体的质量减轻,其中正确的是()A.②③B.①②④C.①②③D.①②③④8.下列物质在氧气中燃烧,能生成黑色固体的一组是()①镁②硫③铁④磷⑤铜A、①③B、③C、③④⑤D、③⑤9.下列不能由金属和酸直接反应得到的物质是()A、氯化镁B、硫酸锌C、氯化亚铁D、硫酸铜10.下列反应类型中,一定有单质参加的反应是()A、化合反应B、分解反应C、置换反应D、氧化反应11.化学反应往往需要在一定的条件下进行。通过控制或改变反应条件可以加快、减缓甚至阻止反应的进行。下列所反映的措施中,能加快其化学反应速率的是()A.铁门表面喷漆B.冰箱保存食物C.用扇子扇煤炉火,火会更旺D.将木头电线杆埋入地下的部分用火微微烧焦12.下列各种情况下,埋在地下的铸铁管道被锈蚀的速率最慢的是()A.在潮湿、疏松、透气的土壤中B.在含铁元素较多的酸性土壤中C.在潮湿、致密、不透气的土壤中D.在干燥、致密、不透气的土壤中13、在车船表面刷油漆的目的是()A.防止钢铁生锈且美观B.可以增大硬度防止撞坏C.增大厚度、防止磨损D.改变铁的颜色14.生活中废弃的铁锅、铝制易拉罐、铜线等可以归为一类加以回收利用,它们属于A.铁矿石B.金属或合金C.氧化物D.非金属单质15.下列每组金属是按活动性由弱到强的顺序排列的是()A.K、Hg、ZnB.Ag、Al、AuC.Mg、Fe、CuD.Pt、Pb、Na16.有x、y、z三种金属,如果把x和y分别放人稀硫酸中,x溶解并产生氢气,而Y不反应;如果把y和z分别放入硝酸银溶液中,过一会儿,在y表面有银析出,而z没有变化。根据以上实验事实,判断x、y和z的金属活动顺序正确的是()A.X>y>ZB.X>Z>y,C.Z>y>XD.Z>X>y,17.我们的家庭生活中有一个铁桶,现有四种溶液,能用该桶盛放的是()A.盐酸B.稀硫酸C.硫酸铜溶液D.白酒18.比较铜和银的金属活动性强弱,可选用的药品是()A.稀盐酸B.稀硫酸C.硫酸锌溶液D.硝酸汞溶液19.取锌与另一种金属的合金7克,与足量的稀硫酸充分反应后得到氢气0.2克,则该合金中的另一种金属是()A.铁B.镁C.铝D.铜20.在天平的两个托盘上各放一个烧杯,杯中盛有相同的稀硫酸,此时天平平衡。如果一边放少许锌粒,另一边放入相同质量的铁,两者完全溶解后,天平指针()A、偏向有锌的一边B、偏向有铁的一边C、不偏转D、无法判断第Ⅱ卷(非选择题共60分)注意:必须用蓝、黑色钢笔或圆珠笔答题,答案写在指定位置。第Ⅰ卷选择题答题卡:题目12345678910答案题目11121314151617181920答案二.填空与简答(本题包括6个小题,共30分)21.某工厂排放的废水中含有废硫酸和硫酸铜,为了防止污染,变废为宝,在废水处理池中投入过量的废铁屑,充分反应后过滤,得到的固体是,将滤液蒸发后得到的固体是,有关的化学方程式为22.比较、分析、归纳是学习化学的有效方法。现有反应:①Zn+CuCl2═ZnCl2+Cu②Cu+2AgNO3═Cu(NO3)2+2Ag③Cl2+2NaBr═2NaCl+Br2④Br2+2NaI═2NaBr+I2(1)通过比较、分析,可以发现上述四个反应有相似之处,均属于反应再分析这四个反应前后各元素的化合价,我们还会发现一个相似之处:(2)分析反应①和②,可以得到ZnCuAg三种金属的活动性由强到

长春****主a
实名认证
内容提供者


最近下载
一种胃肠道超声检查助显剂及其制备方法.pdf
201651206021+莫武林+浅析在互联网时代下酒店的营销策略——以湛江民大喜来登酒店为例.doc
201651206021+莫武林+浅析在互联网时代下酒店的营销策略——以湛江民大喜来登酒店为例.doc
用于空间热电转换的耐高温涡轮发电机转子及其装配方法.pdf
用于空间热电转换的耐高温涡轮发电机转子及其装配方法.pdf
用于空间热电转换的耐高温涡轮发电机转子及其装配方法.pdf
用于空间热电转换的耐高温涡轮发电机转子及其装配方法.pdf
用于空间热电转换的耐高温涡轮发电机转子及其装配方法.pdf
用于空间热电转换的耐高温涡轮发电机转子及其装配方法.pdf
论《离骚》诠释史中的“香草”意蕴.docx