试题-全国-2018_2018学年九年级化学下册《酸和碱》全章知识点归纳+例题演练(含解析)(新版)新人教版.doc 立即下载
2023-03-05
约6.9千字
约7页
0
143KB
举报 版权申诉
预览加载中,请您耐心等待几秒...

试题-全国-2018_2018学年九年级化学下册《酸和碱》全章知识点归纳+例题演练(含解析)(新版)新人教版.doc

试题-全国-2018_2018学年九年级化学下册《酸和碱》全章知识点归纳+例题演练(含解析)(新版)新人教版.doc

预览

免费试读已结束,剩余 2 页请下载文档后查看

10 金币

下载文档

如果您无法下载资料,请参考说明:

1、部分资料下载需要金币,请确保您的账户上有足够的金币

2、已购买过的文档,再次下载不重复扣费

3、资料包下载后请先用软件解压,在使用对应软件打开

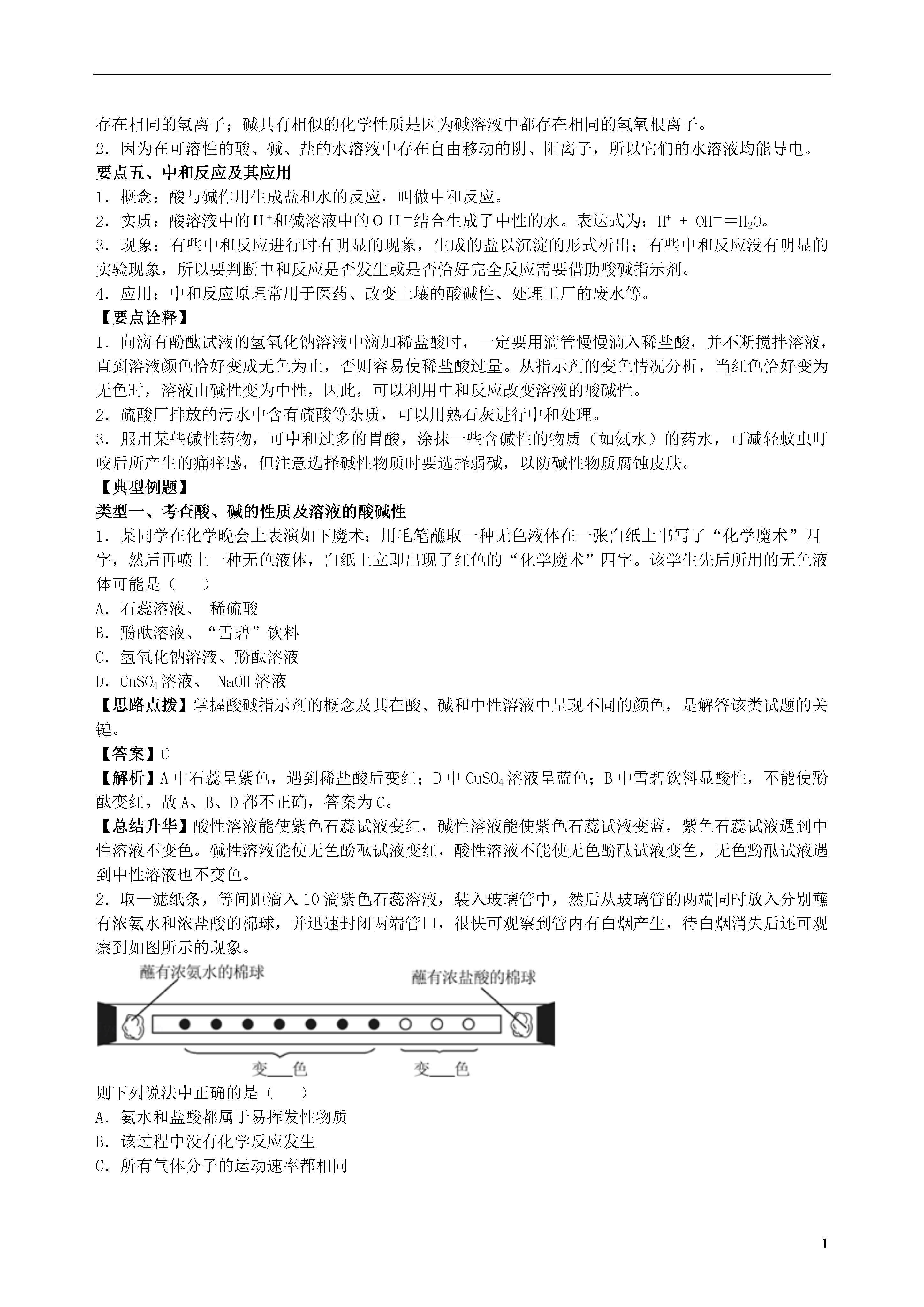
1酸和碱【学习目标】1.掌握常见酸和碱的性质及用途,理解酸和碱各有其相似性质的原因。2.认识酸碱之间的中和反应及中和反应在实际中的应用。3.会用酸碱指示剂和pH试纸检验溶液的酸碱性。【知识网络】【要点梳理】要点一、酸碱指示剂和溶液酸碱度的表示方法—pH1.常用的酸碱指示剂有紫色石蕊试液和无色酚酞试液,它们与酸、碱溶液作用时显示的颜色如下表:溶液指示剂酸性溶液(例:盐酸)中性溶液(例:食盐水)碱性溶液(例:氢氧化钠溶液)紫色石蕊试液变红色不变色变蓝色无色酚酞试液不变色不变色变红色2.pH的取值范围:0~14。(1)pH<7时,溶液显酸性,pH越小,酸性越强。(2)pH>7时,溶液显碱性,pH越大,碱性越强。(3)pH=7时,溶液显中性。【要点诠释】1.测定溶液pH的方法:用玻璃棒蘸取待测溶液滴在pH试纸上,将试纸显示的颜色与标准比色卡对照便可知道待测溶液的pH值。2.溶液的稀释与溶液pH的关系:(1)酸性溶液pH小于7。向溶液中加入水,溶液的溶质质量分数减小,酸性减弱,溶液的pH增大,但不会增大到7(酸性溶液加水还是酸,不会变成中性,所以pH不会增大到7)。(2)碱性溶液pH大于7。向溶液中加入水,溶液的溶质质量分数减小,碱性减弱,溶液的pH减小,但不会减小到7(碱性溶液加水还是碱,不会变成中性,所以pH不会减小到7)。要点二、几种常见的酸和碱1.盐酸、硫酸的物理性质及用途:盐酸(HCl)硫酸(H2SO4)物理性质颜色、状态、气味、密度无色液体,有刺激性气味。常用浓盐酸中HCl的质量分数为36%~37%,密度为1.19g/cm3无色粘稠的油状液体。实验室常用浓硫酸的溶质质量分数为98%,密度为1.84g/cm3打开瓶盖后的现象浓盐酸在打开瓶盖后瓶口上方会出现白雾无明显现象用途盐酸是一种重要的化工产品。用于金属表面除锈、制造药物(如盐酸麻黄素、氯化锌)等;人体胃液中也含有少量的盐酸,可以帮助消化硫酸是一种重要的化工原料。用于生产化肥、农药、火药、染料、冶炼金属、精炼石油和金属除锈等;利用浓硫酸的吸水性,实验室中常用它做干燥剂2.氢氧化钠和氢氧化钙的物理性质、用途及制备原理:氢氧化钠(NaOH)氢氧化钙(Ca(OH)2)俗称火碱、烧碱、苛性钠熟石灰、消石灰物理性质白色固体,易溶于水,易潮解,溶解时放出大量的热。NaOH固体有吸水性白色固体,微溶于水用途重要的化工原料,应用于肥皂、石油、造纸、纺织和印染等工业。生活中用的炉具清洁剂中就含有氢氧化钠,用以去除油污。可做干燥剂用于建筑业,制烧碱、漂白粉的原料;用于农业改良酸性土壤、配制农药波尔多液制备原理Ca(OH)2+Na2CO3=CaCO3↓+2NaOHCaO+H2O=Ca(OH)2【要点诠释】1.浓盐酸的特性是挥发性。浓硫酸的特性是吸水性和腐蚀性。2.在稀释浓硫酸时,一定要把浓硫酸沿器壁慢慢注入水中,并不断搅拌。切不可将水倒进浓硫酸中。3.氢氧化钠固体有较强的腐蚀性。生石灰和氢氧化钠都是碱性干燥剂(它们的混合物叫碱石灰),可以干燥H2、O2、N2、NH3等气体,但不能干燥CO2、SO2、HCl等酸性气体。要点三、酸的化学性质酸的化学性质可归纳为以下五点:化学性质盐酸硫酸与指示剂作用紫色石蕊试液遇酸变红色,无色酚酞试液遇酸不变色与金属反应Zn+2HCl=ZnCl2+H2↑Zn+H2SO4=ZnSO4+H2↑与金属氧化物反应Fe2O3+6HCl=2FeCl3+3H2OCuO+H2SO4=CuSO4+H2O与盐反应Na2CO3+2HCl=2NaCl+H2O+CO2↑H2SO4+BaCl2=BaSO4↓+2HCl与碱反应HCl+NaOH=NaCl+H2OH2SO4+2NaOH=Na2SO4+2H2O【要点诠释】1.与金属反应的酸不能用浓硫酸和硝酸。2.盐:能解离出金属阳离子(或NH4+)和酸根离子的化合物叫做盐。例如:NaCl等。要点四、碱的化学性质碱的化学性质可归纳为以下四点:化学性质氢氧化钠氢氧化钙与指示剂作用紫色石蕊试液遇碱变蓝色,无色酚酞试液遇碱变红色与非金属氧化物反应CO2+2NaOH=Na2CO3+H2OCO2+Ca(OH)2=CaCO3↓+H2O与盐反应2NaOH+CuCl2=Cu(OH)2↓+2NaClCa(OH)2+Na2CO3=CaCO3↓+2NaOH与酸反应HCl+NaOH=NaCl+H2O2HCl+Ca(OH)2=CaCl2+2H2O【要点诠释】1.酸、碱溶于水形成溶液过程中会解离出自由移动的离子。酸具有相似的化学性质是因为酸溶液中都存在相同的氢离子;碱具有相似的化学性质是因为碱溶液中都存在相同的氢氧根离子。2.因为在可溶性的酸、碱、盐的水溶液中存在自由移动的阴、阳离子,所以它们的水溶液均能导电。
查看更多
是雁****找我
实名认证
内容提供者
单篇购买
VIP会员(1亿+VIP文档免费下)

扫码即表示接受《下载须知》

试题-全国-2018_2018学年九年级化学下册《酸和碱》全章知识点归纳+例题演练(含解析)(新版)新人教版

文档大小:143KB

限时特价:扫码查看

• 请登录后再进行扫码购买
• 使用微信/支付宝扫码注册及付费下载,详阅 用户协议 隐私政策
• 如已在其他页面进行付款,请刷新当前页面重试
• 付费购买成功后,此文档可永久免费下载
全场最划算
12个月
199.0
¥360.0
限时特惠
3个月
69.9
¥90.0
新人专享
1个月
19.9
¥30.0
24个月
398.0
¥720.0
6个月会员
139.9
¥180.0

6亿VIP文档任选,共次下载特权。

已优惠

微信/支付宝扫码完成支付,可开具发票

VIP尽享专属权益

VIP文档免费下载

赠送VIP文档免费下载次数

阅读免打扰

去除文档详情页间广告

专属身份标识

尊贵的VIP专属身份标识

高级客服

一对一高级客服服务

多端互通

电脑端/手机端权益通用