试题-全国-2017_九年级化学上册 第1单元《走进化学世界》复习课(无答案)(新版)新人教版.doc 立即下载
2023-03-05
约1.6千字
约3页
0
95KB
举报 版权申诉
预览加载中,请您耐心等待几秒...

试题-全国-2017_九年级化学上册 第1单元《走进化学世界》复习课(无答案)(新版)新人教版.doc

试题-全国-2017_九年级化学上册 第1单元《走进化学世界》复习课(无答案)(新版)新人教版.doc

预览

在线预览结束,喜欢就下载吧,查找使用更方便

10 金币

下载文档

如果您无法下载资料,请参考说明:

1、部分资料下载需要金币,请确保您的账户上有足够的金币

2、已购买过的文档,再次下载不重复扣费

3、资料包下载后请先用软件解压,在使用对应软件打开

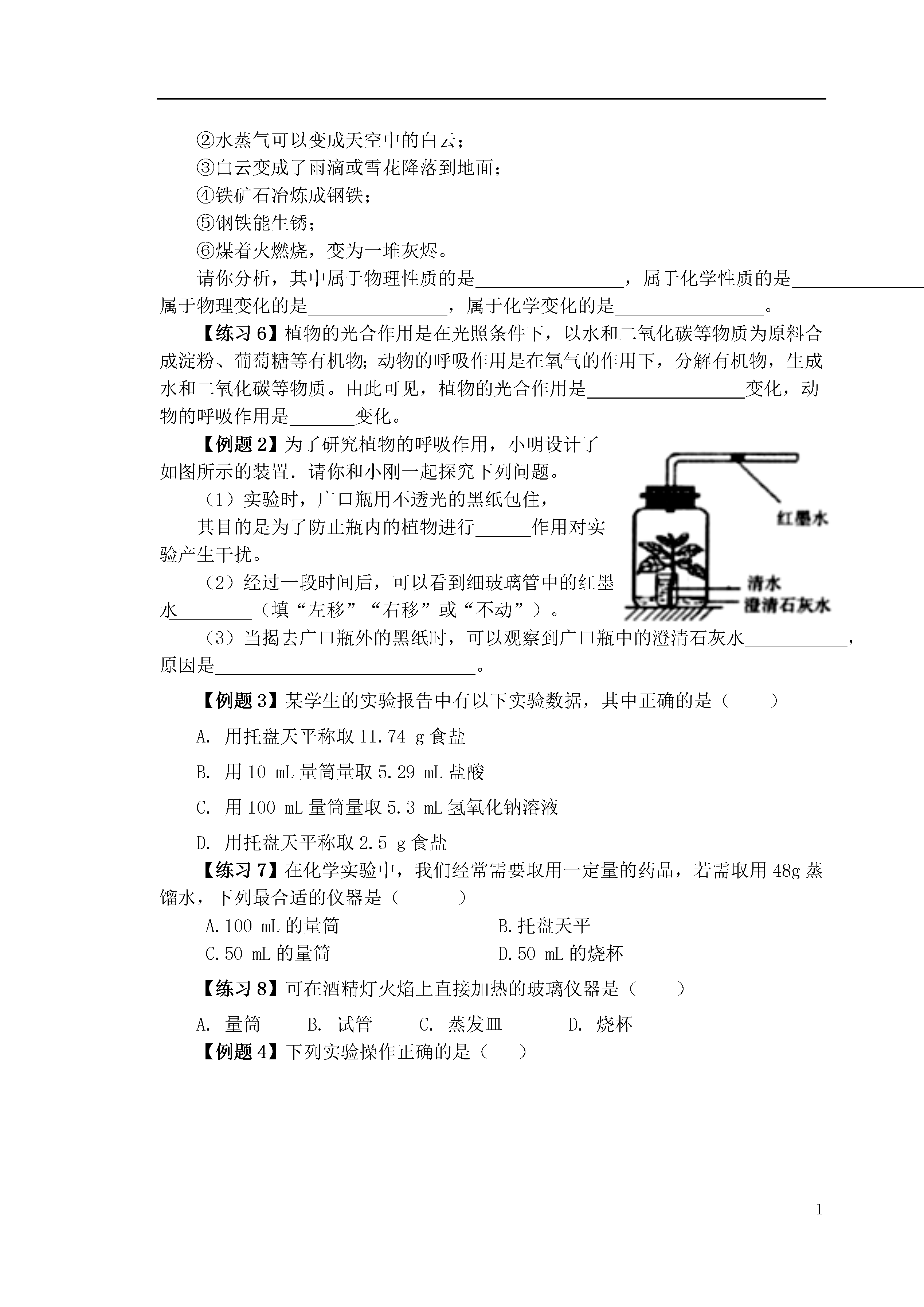
1走进化学世界【练习1】请判断下列变化中,哪些是物理变化,哪些是化学变化?为什么?(1)钢铁生锈;(2)电灯发光;(3)酿造酒精;(4)食物变质;(5)纸张燃烧;(6)火药爆炸;(7)瓷碗破碎;(8)汽油挥发;(9)石蜡熔化;(10)煤气中毒;(11)干冰升华;(12)液体蒸发。【练习2】请判断下列性质中,哪些是物理性质,哪些是化学性质?①颜色;②状态;③硬度;④沸点;⑤可燃性;⑥稳定性;⑦挥发性;⑧溶解性;⑨密度;⑩毒性。【练习3】下列物质的用途主要利用其化学性质的是()A.石墨棒用作干电池电极B.天然气用作燃料C.金属汞用作温度计中的液体D.铜用于制造导线【例题1】酒精是一种无色透明、具有特殊气味的液体,易挥发,能与水以任意比例互溶,并能溶解碘、酚酞等多种物质,酒精易燃烧,常作酒精灯和内燃机的燃料,是一种绿色能源。当点燃酒精灯时,酒精在灯芯处边汽化边燃烧,生成二氧化碳和水。根据以上叙述,可归纳出酒精的物理性质有__________________,化学性质有_______________________________________________。酒精发生的物理变化是_______________________________,发生的化学变化是_____________________。【练习4】1.下列是日常生活中的常见现象,其中属于化学变化的是()A.蔗糖溶于水B.铁生锈C.冰融化D.气球充气变大2.物质的性质决定物质的用途。下列关于氢气用途的叙述中,只体现物理性质的是()A.利用氢气有还原性制备金属材料B.利用氢气密度非常小充灌探空气球C.利用氢气燃烧时放出大量的热作火箭高能燃料D.利用氢气可与氯气发生化学反应制备盐酸【练习5】、有关物质的变化和性质描述如下:①潺潺的流水能蒸发成水蒸气;②水蒸气可以变成天空中的白云;③白云变成了雨滴或雪花降落到地面;④铁矿石冶炼成钢铁;⑤钢铁能生锈;⑥煤着火燃烧,变为一堆灰烬。请你分析,其中属于物理性质的是,属于化学性质的是,属于物理变化的是,属于化学变化的是。【练习6】植物的光合作用是在光照条件下,以水和二氧化碳等物质为原料合成淀粉、葡萄糖等有机物;动物的呼吸作用是在氧气的作用下,分解有机物,生成水和二氧化碳等物质。由此可见,植物的光合作用是_______变化,动物的呼吸作用是变化。【例题2】为了研究植物的呼吸作用,小明设计了如图所示的装置.请你和小刚一起探究下列问题。(1)实验时,广口瓶用不透光的黑纸包住,其目的是为了防止瓶内的植物进行作用对实验产生干扰。(2)经过一段时间后,可以看到细玻璃管中的红墨水(填“左移”“右移”或“不动”)。(3)当揭去广口瓶外的黑纸时,可以观察到广口瓶中的澄清石灰水,原因是。【例题3】某学生的实验报告中有以下实验数据,其中正确的是()A.用托盘天平称取11.74g食盐B.用10mL量筒量取5.29mL盐酸C.用100mL量筒量取5.3mL氢氧化钠溶液D.用托盘天平称取2.5g食盐【练习7】在化学实验中,我们经常需要取用一定量的药品,若需取用48g蒸馏水,下列最合适的仪器是()A.100mL的量筒B.托盘天平C.50mL的量筒D.50mL的烧杯【练习8】可在酒精灯火焰上直接加热的玻璃仪器是()A.量筒B.试管C.蒸发皿D.烧杯【例题4】下列实验操作正确的是()ABCD【练习9】1.正确的操作能保证实验顺利进行,下列实验操作正确的是()ABCD【巩固提升】某学生用量筒量取液体,量筒放平稳且面对刻度线,初次视线与量筒内液体的凹液面的最低处保持水平,读数为19mL。倒出部分液体后,俯视凹液面的最低处读数为11mL,则该学生实际倒出的液体体积是________________8mL(填大于、小于或等于)。
查看更多
是雁****找我
实名认证
内容提供者
单篇购买
VIP会员(1亿+VIP文档免费下)

扫码即表示接受《下载须知》

试题-全国-2017_九年级化学上册 第1单元《走进化学世界》复习课(无答案)(新版)新人教版

文档大小:95KB

限时特价:扫码查看

• 请登录后再进行扫码购买
• 使用微信/支付宝扫码注册及付费下载,详阅 用户协议 隐私政策
• 如已在其他页面进行付款,请刷新当前页面重试
• 付费购买成功后,此文档可永久免费下载
全场最划算
12个月
199.0
¥360.0
限时特惠
3个月
69.9
¥90.0
新人专享
1个月
19.9
¥30.0
24个月
398.0
¥720.0
6个月会员
139.9
¥180.0

6亿VIP文档任选,共次下载特权。

已优惠

微信/支付宝扫码完成支付,可开具发票

VIP尽享专属权益

VIP文档免费下载

赠送VIP文档免费下载次数

阅读免打扰

去除文档详情页间广告

专属身份标识

尊贵的VIP专属身份标识

高级客服

一对一高级客服服务

多端互通

电脑端/手机端权益通用