试题-全国-2017_2017年秋九年级化学上册 第六单元 碳和碳的氧化物 课题2 二氧化碳制取的研究拓展训练 (新版)新人教版.doc
立即下载






如果您无法下载资料,请参考说明:
1、部分资料下载需要金币,请确保您的账户上有足够的金币
2、已购买过的文档,再次下载不重复扣费
3、资料包下载后请先用软件解压,在使用对应软件打开
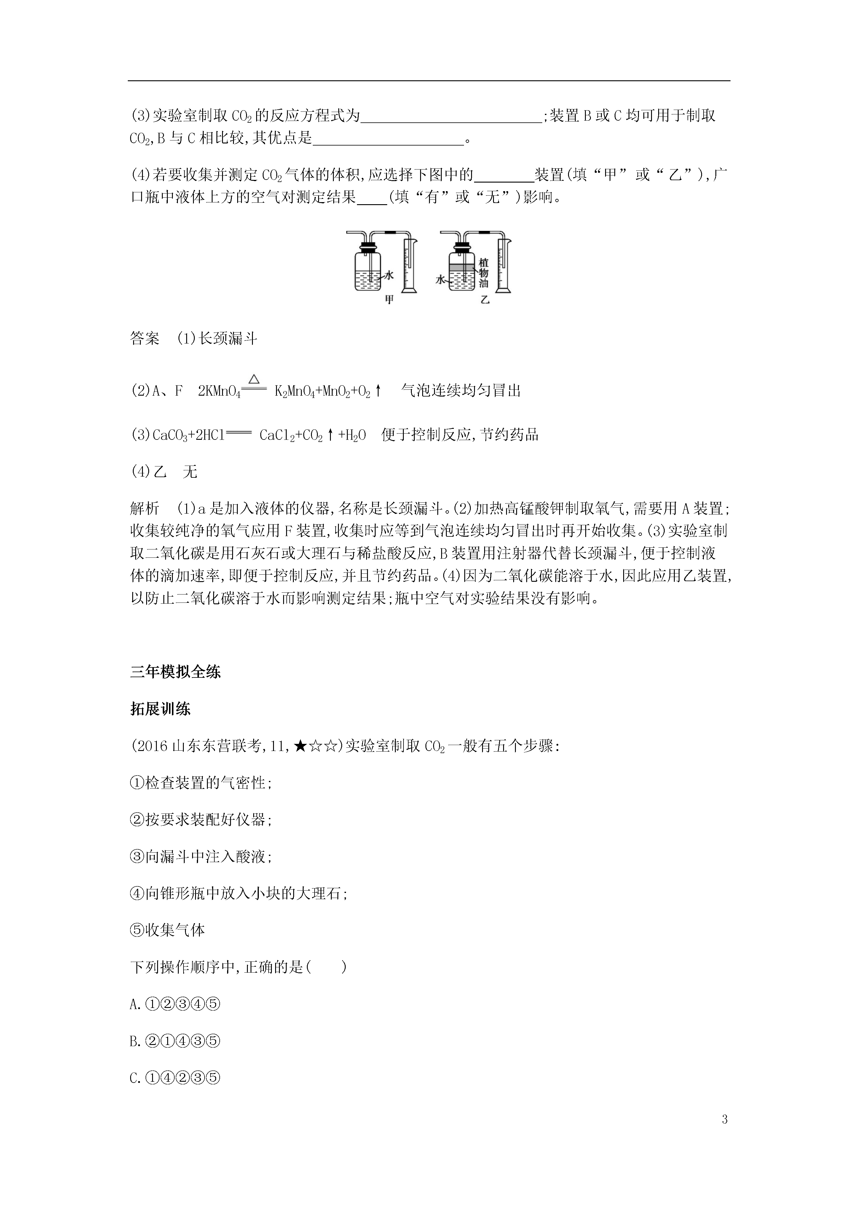
3课题2二氧化碳制取的研究基础闯关全练拓展训练1.用排空气法收集CO2,下列装置(左进气,右出气)中空气含量最少的是()答案C二氧化碳气体的密度比空气大,收集时应用向上排空气集气法,即进气管接近集气瓶底部,出气管稍露出橡胶塞,故选C。2.判断正误:①实验室制取气体时,在连接好仪器后,要先检查装置的气密性。()②实验室制取某种气体的发生装置主要取决于所制得气体的性质。()③实验室制取二氧化碳装入药品时,可以先装稀盐酸后装碳酸钙。()④检验二氧化碳气体是否收集满的方法是将燃着的木条伸入集气瓶内。()⑤气体的收集方法是由气体的制取方法决定的。()⑥收集二氧化碳气体时,用向上排空气集气法,不能用排水集气法。()答案①√②✕③✕④✕⑤✕⑥√解析①实验室制取气体前,必须进行气密性检查;②发生装置取决于所用药品的状态和反应条件;③装入药品的顺序是“先固后液”;④检验二氧化碳气体是否收集满的方法是将燃着的木条放在集气瓶口,如果木条熄灭,证明已满;⑤气体的收集方法是由气体的性质决定的;⑥二氧化碳气体的密度比空气大,能溶于水,所以只能用向上排空气集气法收集。3.实验室常用排空气集气法收集干燥气体。下图是两种简易的排空气集气装置。用编号填空:(1)实验室收集CO2选用,收集O2选用。(2)如果要收集SO2应选用,收集CH4应选用。答案(1)AA(2)AB解析可以根据气体(不与空气中成分反应)的密度与空气密度的大小关系来确定气体的收集方法,判断气体密度与空气密度大小关系的方法是用气体的相对分子质量与空气平均相对分子质量29相比较。CO2的相对分子质量为44,O2的相对分子质量为32,SO2的相对分子质量为64,三种气体的相对分子质量均大于29,故密度均比空气大,应用向上排空气集气法来收集;CH4的相对分子质量为16,小于29,密度比空气小,应用向下排空气集气法来收集。能力提升全练拓展训练1.利用下图所示装置,能完成实验室制取气体的是()A.用①③制取氧气B.用②③制取二氧化碳C.用②④制取氧气D.用①⑤制取二氧化碳答案C实验室用高锰酸钾固体制取氧气时,选择发生装置①;用过氧化氢溶液和二氧化锰固体制取氧气时,选择发生装置②;氧气可用向上排空气法或排水法收集。实验室用石灰石(或大理石)与稀盐酸反应制取二氧化碳气体,选择发生装置②;二氧化碳密度比空气大,能溶于水,用向上排空气法收集。2.根据下列仪器或装置回答:(8分)(1)写出仪器a的名称:。(2)实验室如果用高锰酸钾来制取较纯净的氧气,则应选用的发生装置和收集装置分别为。发生反应的化学方程式为,为得到较纯净的氧气,应观察到时再开始收集。(3)实验室制取CO2的反应方程式为;装置B或C均可用于制取CO2,B与C相比较,其优点是。(4)若要收集并测定CO2气体的体积,应选择下图中的装置(填“甲”或“乙”),广口瓶中液体上方的空气对测定结果(填“有”或“无”)影响。答案(1)长颈漏斗(2)A、F2KMnO4K2MnO4+MnO2+O2↑气泡连续均匀冒出(3)CaCO3+2HClCaCl2+CO2↑+H2O便于控制反应,节约药品(4)乙无解析(1)a是加入液体的仪器,名称是长颈漏斗。(2)加热高锰酸钾制取氧气,需要用A装置;收集较纯净的氧气应用F装置,收集时应等到气泡连续均匀冒出时再开始收集。(3)实验室制取二氧化碳是用石灰石或大理石与稀盐酸反应,B装置用注射器代替长颈漏斗,便于控制液体的滴加速率,即便于控制反应,并且节约药品。(4)因为二氧化碳能溶于水,因此应用乙装置,以防止二氧化碳溶于水而影响测定结果;瓶中空气对实验结果没有影响。三年模拟全练拓展训练(2016山东东营联考,11,★☆☆)实验室制取CO2一般有五个步骤:①检查装置的气密性;②按要求装配好仪器;③向漏斗中注入酸液;④向锥形瓶中放入小块的大理石;⑤收集气体下列操作顺序中,正确的是()A.①②③④⑤B.②①④③⑤C.①④②③⑤D.②③④①⑤答案B实验室制取二氧化碳气体时,首先要按要求装配好仪器,再检查装置的气密性;加药品时应先加固体,再加液体,待反应开始后,收集气体,故选B。五年中考全练拓展训练(2014陕西中考,10,★★☆)实验室制取CO2的有关操作如下图,不正确的是()答案B稀硫酸和CaCO3反应生成微溶物CaSO4,覆盖在块状大理石的表面,阻止反应继续进行,制取CO2的原料应为大理石(或石灰石)和稀盐酸,故B错误。A项,向外拉注射器活塞,锥形瓶内压强减小,若长颈漏斗末端有气泡产生,则装置气密性良好。C项,CO2的密度比空气大,用向上排空气法收集。D项,将燃着的木条移近导管口,若木条熄灭,则证

韶敏****ab
实名认证
内容提供者


最近下载
一种胃肠道超声检查助显剂及其制备方法.pdf
201651206021+莫武林+浅析在互联网时代下酒店的营销策略——以湛江民大喜来登酒店为例.doc
201651206021+莫武林+浅析在互联网时代下酒店的营销策略——以湛江民大喜来登酒店为例.doc
用于空间热电转换的耐高温涡轮发电机转子及其装配方法.pdf
用于空间热电转换的耐高温涡轮发电机转子及其装配方法.pdf
用于空间热电转换的耐高温涡轮发电机转子及其装配方法.pdf
用于空间热电转换的耐高温涡轮发电机转子及其装配方法.pdf
用于空间热电转换的耐高温涡轮发电机转子及其装配方法.pdf
用于空间热电转换的耐高温涡轮发电机转子及其装配方法.pdf
论《离骚》诠释史中的“香草”意蕴.docx