




如果您无法下载资料,请参考说明:
1、部分资料下载需要金币,请确保您的账户上有足够的金币
2、已购买过的文档,再次下载不重复扣费
3、资料包下载后请先用软件解压,在使用对应软件打开
-7-爱心用心专心第五单元单元测试卷(80分钟100分)可能用到的相对原子质量:C:12H:1O:16K:39Mn:55一、选择题(每小题只有一个正确答案,把正确答案序号填入下表。每小题3分,共45分)题号123456789101112131415答案1.质量守恒定律揭示了化学反应中A.反应条件B.哪些物质是反应物C.哪些物质是生成物D.反应物和生成物的质量关系2.化学反应前后,一定发生改变:A.分子种类B.原子的相对质量C.原子个数D.原子种类3.天文学家观察到“百武”彗星因受到越来越强的阳光照射而产生喷气现象。喷出气体包括:CO、CH3OH(甲醇)、HCHO(甲醛)、HCN(氢氰酸)等有毒物质和水蒸气。根据这一信息可以推测:A.“百武”彗星至少含有C、H、N、O元素B.“百武”彗星中存在单质和化合物C.“百武”彗星是一个液态混合物D.“百武”彗星可能存在生命4.等质量的下列物质完全燃烧,消耗氧气的质量最多的是:A.H2B.CC.SD.Mg5.17世纪人们认为水能变土,1768年科学家拉瓦锡对此进行研究。他将一定量的蒸馏水加入特殊的蒸馏器,反复加热蒸馏101天,发现蒸馏器内产生少量沉淀,称得整个蒸馏装置的总质量没变、水的质量也没变、沉淀的质量等于蒸馏器减少的质量。对于这项研究的说法错误的是:A.精确称量是科学研究的重要方法B.水在长时间加热后能转变为土C.物质变化过程中总质量守恒D.沉淀物来自于蒸馏器本身6.有X、Y两元素,使12gX2与XY3反应生成24gC,化学方程式为:X2+XY3=3C。则X、Y两元素的相对原子质量之比:A.1:1B.1:2C.3:1D.3:47.在3B+2A=C的反应中,10gA与足量的B反应能生成22gC,则A、B、C三种物质的相对分子质量之比为:A.3∶2∶1B.12∶10∶22C.4∶5∶22D.5∶4∶228.加热6.32gKMnO4,当剩余物的质量为5.68g时,停止加热,则剩余物中含有的物质是:A.KMnO4B.KMnO4、K2MnO4、MnO2C.K2MnO4、MnO2D.KMnO4、K2MnO49.下列化学方程式书写完全正确的是:点燃点燃MnO2△A.4Fe+3O2====2Fe2O3B.2KClO3====2KCl+3O2↑C.4P+5O22P2O5D.2C2H2+5O2====4CO2+2H2O10.在反应3Cu+8HNO3=3Cu(NO3)2+2X↑+4H2O中的X的化学式是:A.N2B.NOC.NO2D.N2O511.下列叙述中正确的是:A.镁带在空气中燃烧后,生成物的质量跟原镁带的质量相等B.按任意体积混合后的氢气和氧气的总质量,跟反应后生成水的质量相等C.二氧化硫气体通入氢氧化钠溶液时,溶液增加的质量就是被吸收的二氧化硫的质量D.煤球燃烧后质量减轻,这不符合质量守恒定律12.镁在空气中燃烧,生成氧化镁,其固体质量变化可用图表示,则(80-48)克表示的质量为:固体质量080克48克时间A.生成物MgO的质量B.参加反应O2的质量C.参加反应的镁的质量D.生成物MgO与参加反应的O2的质量和13.若23克某正一价元素的单质和8克氧气恰好完全反应,所生成氧化物的相对分子质量是:A.31B.46C.54D.6214.下列四个反应中生成物都是C,如果C的化学式为A2B3,则该反应的化学方程式为:A.AB2+B2=2CB.AB2+2B2=2CC.2AB2+B2=2CD.4AB+B2=2C15.某可燃物4.6g在足量氧气充分燃烧,生成8.8g二氧化碳和5.4g水,则该可燃物的组成为:A.一定含碳、氢、氧三种元素元素B.一定含碳、氢元素,可能含氧元素C.一定含碳、氢元素,不含氧元素D.所含元素大于三种二、填空题(每空2分,共20分)16.在反应S+O2SO2中,若生成m个SO2分子,则参加反应的氧原子个数为。17.现以2H2O2H2↑+O2↑为例,请用分子和原子的观点解释质量守恒定律。(1)反应前后没变;(2)反应前后不变;(3)而不变,故反应前参加反应的水的质量等于反应后生成的H2质量和O2质量总和。18.11月13日,中石油吉林石化公司双苯厂发生爆炸,造成松花江水环境污染,事故产生的主要污染物为苯(C6H6)和硝基苯等有机物,对人体十分有害。其中苯是一种常见的有机溶剂,具有挥发性,硝基苯是制一种剧烈炸药的原料,它们都具有可燃性,请写出苯充分燃烧生成二氧化碳和水的化学方程式。19.我国使用的燃料主要是煤炭和石油,产生的SO2遇到雨水成为酸雨。目前有一种较有效的方法,即用直升飞机喷洒碳酸钙粉末,脱硫效果可达85%,碳酸钙与SO2及空气中的氧反应生成硫酸钙和二氧化碳,写出化学方程式________________________________________。20.石油资源紧张是制约中

新槐****公主
实名认证
内容提供者


最近下载
一种胃肠道超声检查助显剂及其制备方法.pdf
201651206021+莫武林+浅析在互联网时代下酒店的营销策略——以湛江民大喜来登酒店为例.doc
201651206021+莫武林+浅析在互联网时代下酒店的营销策略——以湛江民大喜来登酒店为例.doc
用于空间热电转换的耐高温涡轮发电机转子及其装配方法.pdf
用于空间热电转换的耐高温涡轮发电机转子及其装配方法.pdf
用于空间热电转换的耐高温涡轮发电机转子及其装配方法.pdf
用于空间热电转换的耐高温涡轮发电机转子及其装配方法.pdf
用于空间热电转换的耐高温涡轮发电机转子及其装配方法.pdf
用于空间热电转换的耐高温涡轮发电机转子及其装配方法.pdf
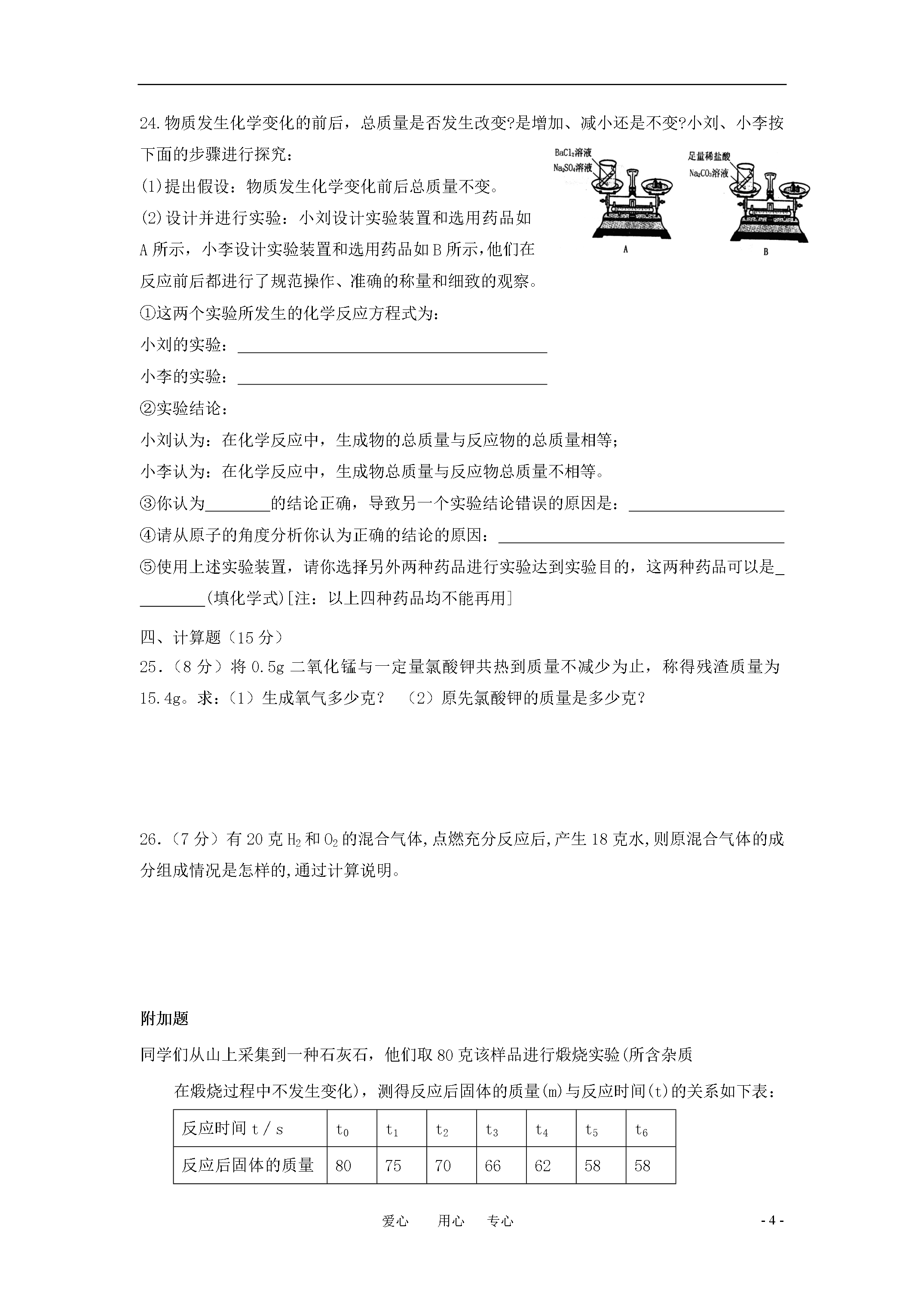
论《离骚》诠释史中的“香草”意蕴.docx