试题-全国-2011_九年级化学上册 期末复习综合练习题(无答案) 人教新课标版.rar 立即下载
2023-03-05
约3千字
约4页
0
726KB
举报 版权申诉
预览加载中,请您耐心等待几秒...

试题-全国-2011_九年级化学上册 期末复习综合练习题(无答案) 人教新课标版.rar

九年级化学上册期末复习综合练习题人教新课标版.doc

预览

在线预览结束,喜欢就下载吧,查找使用更方便

10 金币

下载文档

如果您无法下载资料,请参考说明:

1、部分资料下载需要金币,请确保您的账户上有足够的金币

2、已购买过的文档,再次下载不重复扣费

3、资料包下载后请先用软件解压,在使用对应软件打开

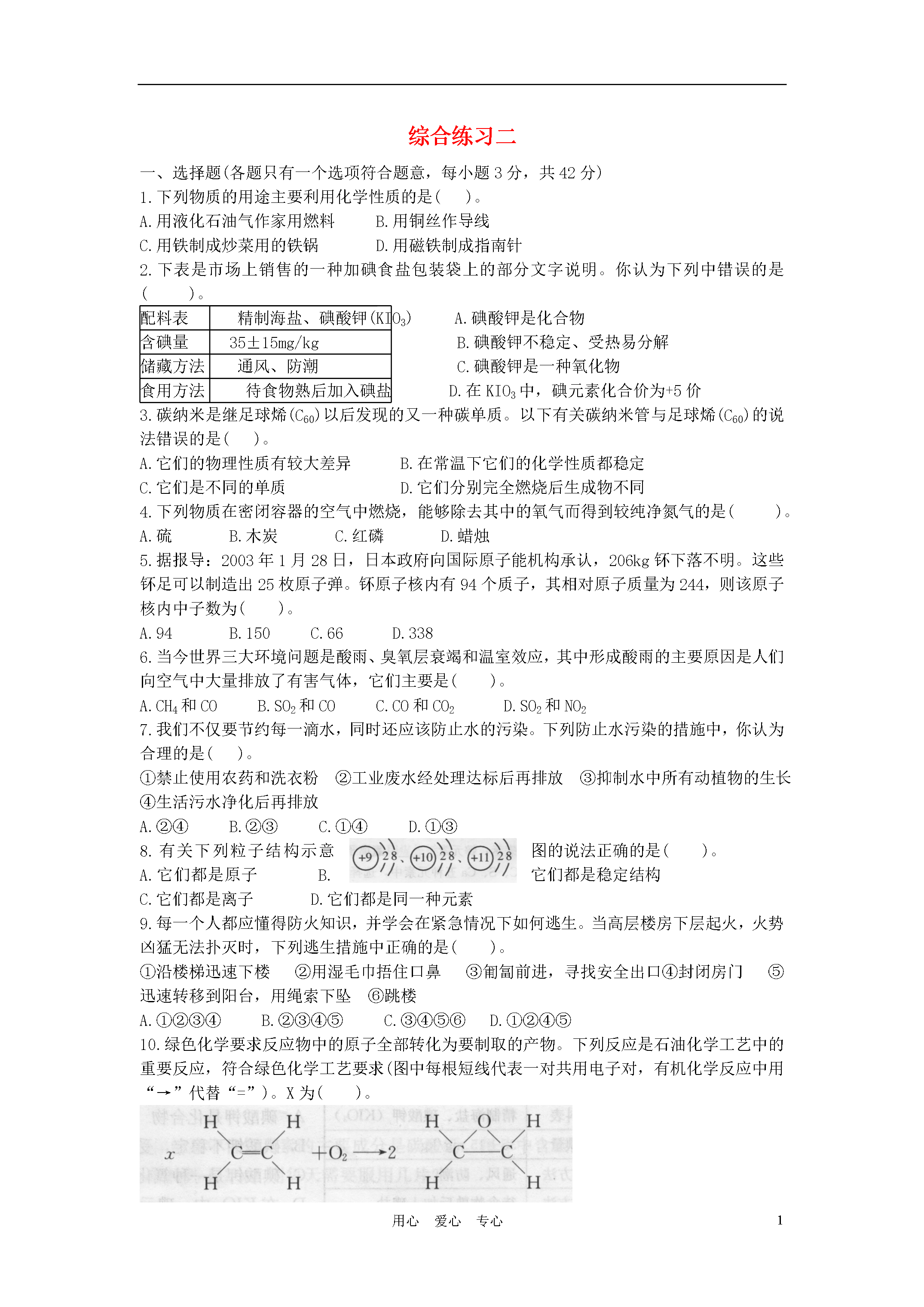
4用心爱心专心综合练习二一、选择题(各题只有一个选项符合题意,每小题3分,共42分)1.下列物质的用途主要利用化学性质的是()。A.用液化石油气作家用燃料B.用铜丝作导线C.用铁制成炒菜用的铁锅D.用磁铁制成指南针2.下表是市场上销售的一种加碘食盐包装袋上的部分文字说明。你认为下列中错误的是()。配料表精制海盐、碘酸钾(KIO3)A.碘酸钾是化合物含碘量35±15mg/kgB.碘酸钾不稳定、受热易分解储藏方法通风、防潮C.碘酸钾是一种氧化物食用方法待食物熟后加入碘盐D.在KIO3中,碘元素化合价为+5价3.碳纳米是继足球烯(C60)以后发现的又一种碳单质。以下有关碳纳米管与足球烯(C60)的说法错误的是()。A.它们的物理性质有较大差异B.在常温下它们的化学性质都稳定C.它们是不同的单质D.它们分别完全燃烧后生成物不同4.下列物质在密闭容器的空气中燃烧,能够除去其中的氧气而得到较纯净氮气的是()。A.硫B.木炭C.红磷D.蜡烛5.据报导:2003年1月28日,日本政府向国际原子能机构承认,206kg钚下落不明。这些钚足可以制造出25枚原子弹。钚原子核内有94个质子,其相对原子质量为244,则该原子核内中子数为()。A.94B.150C.66D.3386.当今世界三大环境问题是酸雨、臭氧层衰竭和温室效应,其中形成酸雨的主要原因是人们向空气中大量排放了有害气体,它们主要是()。A.CH4和COB.SO2和COC.CO和CO2D.SO2和NO27.我们不仅要节约每一滴水,同时还应该防止水的污染。下列防止水污染的措施中,你认为合理的是()。①禁止使用农药和洗衣粉②工业废水经处理达标后再排放③抑制水中所有动植物的生长④生活污水净化后再排放A.②④B.②③C.①④D.①③8.有关下列粒子结构示意图的说法正确的是()。A.它们都是原子B.它们都是稳定结构C.它们都是离子D.它们都是同一种元素9.每一个人都应懂得防火知识,并学会在紧急情况下如何逃生。当高层楼房下层起火,火势凶猛无法扑灭时,下列逃生措施中正确的是()。①沿楼梯迅速下楼②用湿毛巾捂住口鼻③匍匐前进,寻找安全出口④封闭房门⑤迅速转移到阳台,用绳索下坠⑥跳楼A.①②③④B.②③④⑤C.③④⑤⑥D.①②④⑤10.绿色化学要求反应物中的原子全部转化为要制取的产物。下列反应是石油化学工艺中的重要反应,符合绿色化学工艺要求(图中每根短线代表一对共用电子对,有机化学反应中用“→”代替“=”)。X为()。A.1B.2C.3D.411.科学家们利用太阳能产生激光使海水分解得到绿色能源---氢气,可用于激光TiO2化学方程式表示为2H2O2H2↑+O2↑下列说法不正确的是()。A.TiO2在反应中作反应物B.水分解不产生污染物C.TiO2在反应中作催化剂D.该技术可以将太阳能转化为氢能12.下列物质的用途,与物质的化学性质无关的是()。A.氧气可供给呼吸B.二氧化碳用作气体肥料C.金刚石用于切割玻璃D.稀有气体用作焊接金属保护气13.某物质R是人类生命活动中不可缺少的物质。已知R的相对分子质量为150,其中含碳元素40%,含氢元素6.7%,其余为氧元素。则R的化学式为()。A.C5H10O2B.C5H10O5C.C6H6OD.C6H12O614.从安全、环保、节能、简便等方面考虑,实验室制取氧气的最佳方法是()。A.通电使水分解:2H2O2H2↑+O2↑B过氧化氢催化分解:2H2O22H2O+O2↑C.高锰酸钾加热分解:KMnO4K2MnO4+MnO2+O2↑D.氯酸钾加热分解:二、填空题(28分)15.用化学符号表示:锌元素___、氯离子___、硫酸亚铁___。16.在H、O、C、S、Ca五种元素中,选择适当的元素,组成符合下列要求的物质,将其化学式填入空格中。⑴可用于人工降雨的氧化物是______;⑵可用于实验室制取氢气的酸是_______;⑶可用于实验室制取二氧化碳的固体原料是________;⑷可替代汽油的汽车环保液体燃料__________。17.用下列物质的化学式填空:氢气、氧气、木炭、一氧化碳、二氧化碳、甲烷,并写出有关反应的化学方程式:⑴能使带火星的木条复燃的是_____;⑵能用于灭火的是________;⑶天然气的主要成分是_______;⑷能使澄清石灰水变浑浊的气体____,该反应的化学方程式是__________________;⑸能使紫色石蕊试液变红色的气体是___,它与水反应的化学方程式_______________;⑹能使灼热的氧化铜还原成铜的气体化合物是____,该反应的化学方程式_____________________。18.已知下列实验事实:一个两端(均有纸筒)已平衡的天平,往一端纸筒中倾倒二氧化碳气体,天平向倒入二氧化碳的纸筒一端倾斜。以上事实证明了_____
查看更多
单篇购买
VIP会员(1亿+VIP文档免费下)

扫码即表示接受《下载须知》

试题-全国-2011_九年级化学上册 期末复习综合练习题(无答案) 人教新课标版

文档大小:726KB

限时特价:扫码查看

• 请登录后再进行扫码购买
• 使用微信/支付宝扫码注册及付费下载,详阅 用户协议 隐私政策
• 如已在其他页面进行付款,请刷新当前页面重试
• 付费购买成功后,此文档可永久免费下载
全场最划算
12个月
199.0
¥360.0
限时特惠
3个月
69.9
¥90.0
新人专享
1个月
19.9
¥30.0
24个月
398.0
¥720.0
6个月会员
139.9
¥180.0

6亿VIP文档任选,共次下载特权。

已优惠

微信/支付宝扫码完成支付,可开具发票

VIP尽享专属权益

VIP文档免费下载

赠送VIP文档免费下载次数

阅读免打扰

去除文档详情页间广告

专属身份标识

尊贵的VIP专属身份标识

高级客服

一对一高级客服服务

多端互通

电脑端/手机端权益通用