试题-山东-2016_山东省德州市宁津县大曹镇大赵中学2015-2016学年九年级化学上学期第一次月考试题(含解析) 新人教版.doc
立即下载






如果您无法下载资料,请参考说明:
1、部分资料下载需要金币,请确保您的账户上有足够的金币
2、已购买过的文档,再次下载不重复扣费
3、资料包下载后请先用软件解压,在使用对应软件打开
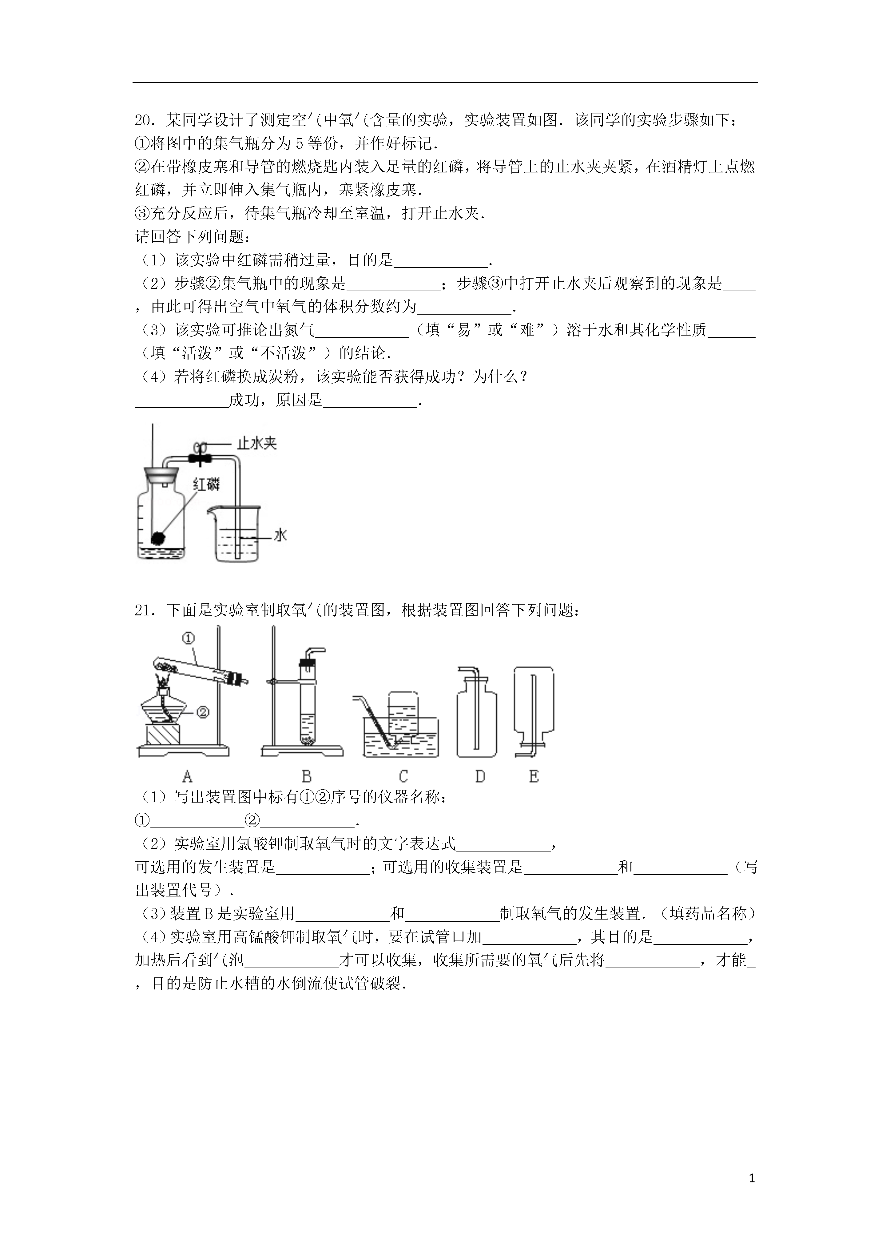
12015-2016学年山东省德州市宁津县大曹镇大赵中学九年级(上)第一次月考化学试卷一、单选题(每题1分,共15分)1.空气中按体积分数计算含量最多的是()A.氧气B.氮气C.稀有气体D.二氧化碳2.下列各组日常生活中发生的变化,都属于化学变化的是()A.酒精燃烧蜡烛熔化B.冰雪融化干冰升华C.剩饭变馊高粱酿酒D.灯泡发光铁锅生锈3.对物质进行分类是学习化学的一种方法.“冰红茶”“雪碧饮料”“生理盐水”和“矿泉水”均属于()A.纯净物B.混合物C.氧化物D.无法判断4.下列物质的性质中,属于化学性质的是()A.酒精能挥发B.甲烷密度小于空气C.汽油能燃烧D.氯化氢气体极易溶于水5.有三个集气瓶,其中分别盛有空气、氮气、氧气,欲鉴别它们,较好的方法是()A.用带火星的木条伸入瓶内B.用燃着的木条伸入瓶内C.向各瓶中倒入澄清石灰水D.用燃着的镁带伸入各瓶6.下列反应属于分解反应的是()A.水氧气+氢气B.铁+氧气四氧化三铁C.铝+氧气氧化铝D.石蜡+氧气二氧化碳+水7.下表是某城市空气质量每周公报的部分内容.下列情况对表中空气质量指标不会产生影响的是()项目空气污染指数空气质量级别空气质量描述总悬浮颗粒52Ⅱ良二氧化硫7二氧化氮24A.焚烧垃圾B.用煤和石油产品作燃料C.太阳能的利用D.汽车排放的尾气8.下列实验现象的描述正确的是()A.木炭在氧气中燃烧产生明亮的黄色火焰B.磷在氧气中燃烧产生大量的白雾C.硫在氧气中燃烧发出蓝紫色火焰,生成带刺激性气味的气体D.硫在空气中燃烧发出淡蓝色火焰,生成无色无味的气体9.实验室制取氧气的主要步骤有①装药品;②检查气密性;③固定装置;④加热;⑤收集气体.其正确的操作顺序是()A.①②③④⑤B.③①②⑤④C.②①③④⑤D.①③②④⑤10.对滴管正确使用方法叙述错误的是()A.滴瓶上的滴管专用,取用试剂后不要洗涤立即放回原位B.非专用滴管可连续在不同试剂瓶中吸液C.滴管吸液后,不要平放和倒置,不得放在桌上或它处D.用滴管向试管中滴加试剂时,滴管要悬空,不得伸入试管或与试管壁接触11.给3mL液体加热,需使用的仪器有()①试管②烧杯③试管夹④酒精灯⑤蒸发皿⑥石棉网⑦铁架台(带铁圈)A.①③④⑤B.②④⑥C.①③④D.②④⑥⑦12.某同学用加热高锰酸钾的方法制取氧气时,实验结束时,发现试管炸裂了,造成试管炸裂原因可能是下列中的()①没有给试管均匀预热;②试管外壁有水;③试管口没略向下倾斜;④忘了加催化剂;⑤加热时试管与灯芯接触;⑥用排水法收集完氧气后,先撤酒精灯.A.除④外B.全部C.除⑥外D.①②③⑤13.下列实验操作错误的是()A.倾倒液体B.检查装置的气密性C.点燃酒精灯D.加热试管中的液体14.下列有关催化剂的说法中错误的是()A.催化剂就是二氧化锰B.催化剂能改变其他物质的化学反应速度C.在化学反应前后催化剂的质量没有改变D.在化学反应前后催化剂的化学性质没有改变15.某学生用量筒取液体时,量筒平稳地放置在实验台上,使视线同溶液凹液面的最低点保持水平,读数为18毫升;倒出部分液体后,仰视凹面的最低处,读数为12毫升,则该学生实际倒出的液体体积为()A.肯定大于6毫升B.肯定小于6毫升C.肯定等于6毫升D.可能大于也可能小于6毫升二、填空题(每空1分,共17分)16.实验室要严格按照规定的用量取药,如果没有说明用量,就应该取最少量,即液体用mL,固体只要盖满.17.用量筒量液体时,量筒必须,视线要与量筒内液体的保持水平.18.现有①氧气②纯净的空气③冰水混合物④二氧化锰⑤液氮⑥氯酸钾⑦过氧化氢溶液⑧铁其中属于混合物的有(填序号),属于纯净物的有(填序号).19.①暗紫色固体A在加热的条件下反应生成B和C以及D,②常温下过氧化氢溶液遇到C时分解放出D,其中C在反应前后的质量和化学性质都没有改变,③若将细铁丝放在D中点燃能剧烈燃烧,火星四射,生成黑色固体E.(1)写出各物质的名称:A;B;C;D;E.(2)用文字表达式表示①、②、③有关的化学反应,并在括号内指出反应所属的反应类型(化合反应、分解反应)①;②;③.三、实验题(每空1分,共18分)20.某同学设计了测定空气中氧气含量的实验,实验装置如图.该同学的实验步骤如下:①将图中的集气瓶分为5等份,并作好标记.②在带橡皮塞和导管的燃烧匙内装入足量的红磷,将导管上的止水夹夹紧,在酒精灯上点燃红磷,并立即伸入集气瓶内,塞紧橡皮塞.③充分反应后,待集气瓶冷却至室温,打开止水夹.请回答下列问题:(1)该实验中红磷需稍过量,目的是.(2)步骤②集气

新槐****公主
实名认证
内容提供者


最近下载
一种胃肠道超声检查助显剂及其制备方法.pdf
201651206021+莫武林+浅析在互联网时代下酒店的营销策略——以湛江民大喜来登酒店为例.doc
201651206021+莫武林+浅析在互联网时代下酒店的营销策略——以湛江民大喜来登酒店为例.doc
用于空间热电转换的耐高温涡轮发电机转子及其装配方法.pdf
用于空间热电转换的耐高温涡轮发电机转子及其装配方法.pdf
用于空间热电转换的耐高温涡轮发电机转子及其装配方法.pdf
用于空间热电转换的耐高温涡轮发电机转子及其装配方法.pdf
用于空间热电转换的耐高温涡轮发电机转子及其装配方法.pdf
用于空间热电转换的耐高温涡轮发电机转子及其装配方法.pdf
论《离骚》诠释史中的“香草”意蕴.docx