试题-广东-2013_广东省湛江市徐闻县2014届九年级化学上学期期中调研测试(教师基本功测试命题设计比赛)试题8 新人教版.rar 立即下载
2023-03-06
约2.9千字
约5页
0
134KB
举报 版权申诉
预览加载中,请您耐心等待几秒...

试题-广东-2013_广东省湛江市徐闻县2014届九年级化学上学期期中调研测试(教师基本功测试命题设计比赛)试题8 新人教版.rar

广东省湛江市徐闻县2014届九年级化学上学期期中调研测试(教师基本功测试命题设计比赛)试题8新人教版.doc

预览

在线预览结束,喜欢就下载吧,查找使用更方便

10 金币

下载文档

如果您无法下载资料,请参考说明:

1、部分资料下载需要金币,请确保您的账户上有足够的金币

2、已购买过的文档,再次下载不重复扣费

3、资料包下载后请先用软件解压,在使用对应软件打开

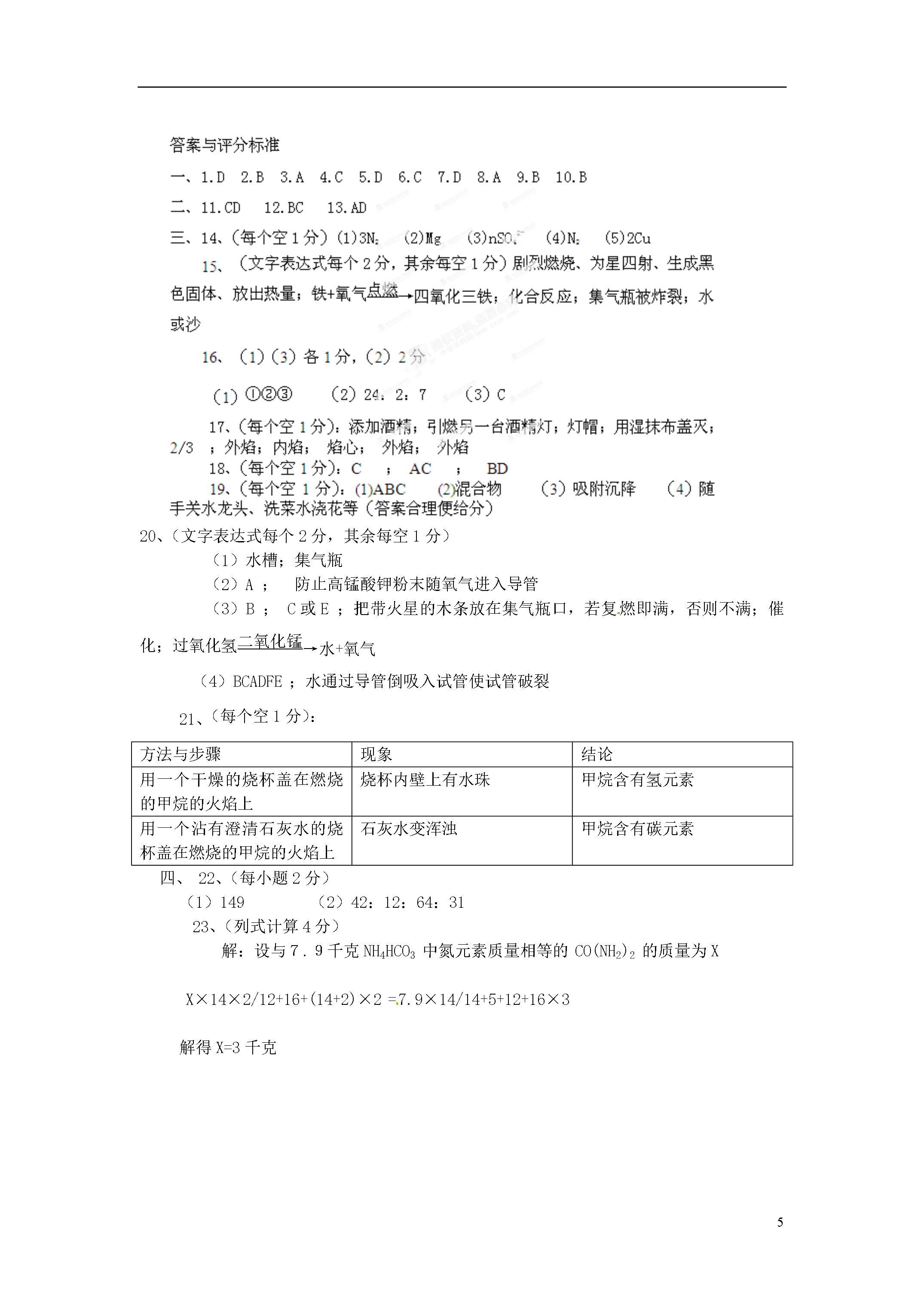
5广东省湛江市徐闻县2014届九年级化学上学期期中调研测试(教师基本功测试命题设计比赛)试题8新人教版温馨提示:考试时间60分钟分值100分可能用到的相对原子质量:H:1C:12O:16N:14P:31请将正确选项的标号填入下面的答案栏中题号12345678910111213答案一、单项选择题(每小题3分,共30分)每题只有一个选项符合题意。1.下列变化中,属于化学变化的是()A.酒精挥发B.潮湿的衣服变干C.海水晒盐D.火药爆炸2.以下对氧气性质的描述,错误的是()A.通常情况下,氧气是一种无色无味的气体B.氧气极易溶于水C.氧气在低温高压时能变为液体或固体D.氧气是一种化学性质比较活泼的气体3、我们生活中提出“低碳生活”中的“碳”是指()A.元素B.原子C.分子D。离子4、人类生存需要清新的空气,下列情况不会造成空气污染的是()A、煤炭燃烧B、燃放烟花C、植物的光合作用D、汽车尾气5.生活中的下列现象,可用分子的知识加以解释,其中正确的是()A.热胀冷缩是因为分子大小随温度而改变B.蔗糖溶解是因为分子很小C.气体易被压缩是因为气体分子间隔很小D.墙内开花墙外香是因为分子在不断运动6、下列物质中,前一种是单质,后一种是混合物的是:()A、红磷、冰水混合B、水、水煤气C、水银、天燃气D、二氧化碳、含氧20%的CuO8、下列化学用语既能表示一种元素,又能表示一个原子,还能表示一种物质的是()A.ZnB.OC.N2D.CO9.下列实验操作正确的是()10.下列有关水的叙述中,不正确的是()A.水汽化时分子间隔发生了变化B.用明矾溶液可以区分硬水和软水C.工业废水处理后可以循环使用D.水是能溶解多种物质的常用溶剂多项选择题(每小题4分,共12分。每小题有二个选项符合题意,全选对得4分,错选、多选或不选得0分,只选一个选项得2分)11、1985年科学家发现了一种化学式为C60的新物质,对该物质的下列说法不正确的是:()A、它是一个分子由60个碳原子构成的B、它是一种单质C、它是一种新的化合物D、它的相对分子质量是62012、1813年,法国化学家泰钠尔发现,当加入铁、铜等物质时,氨的分解速率会加快;1818年,泰钠尔又发现……认为铁、铜等物质是某化学反应的催化剂,他的理由是这些物质在化学反应中符合下列条件中的()A加快反应速率;B改变反应速率;C本身的质量不变;D本身的性质不变13、关于H2O和H2S两种物质的叙述,正确的是:()A、都含有氢元素B、都含有1个氢分子C、都含有2个氢元素D、每个分子中含氢原子个数相等三、填空与简答题(32分)14.(5分)用数字与化学符号表示:(1)3个氮分子(2)镁元素;(3)n个硫酸根离子______(4)空气中最多的气体(5)两个铜原子。15.(6分)把红热的细铁丝伸入盛有氧气的集气瓶里,观察到的主要现象为___________,该反应的文字表达式为__________,反应的基本类型是____,实验时,为防止_________在集气瓶里要预先放少量________________。16.(4分)染发剂中含有一种对苯二胺的化学物质。对苯二胺的化学式为C6H8N2,①是白色到灰白色晶体,②熔点是137℃~141℃,沸点为267℃,③能溶于乙醇和水,④在染发的过程中与氧化剂双氧水发生反应,得到的产物能有效地渗透到头发毛髓内部,长期染发可能诱发皮肤过敏白血病等多种疾病。请根据上述材料回答下列问题:(1)关于对苯二胺的物理性质的描述是。(填序号)(2)对苯二胺中碳、氢、氮元素的质量比是。(3)对苯二胺对人体健康有潜在的危害.下列说法中正确的(填序号)A.对苯二胺中的氮元素有毒B.凡含有碳、氢、氮元素的物质都有毒C.由碳、氢、氮三种原子结合成的对苯二胺分子有毒(10分)酒精灯的使用方法及注意事项:使用酒精灯时,绝对禁止向燃着的酒精灯内_____________;绝对禁止用燃着的酒精灯___________;使用完酒精灯后,一定要用________盖灭,绝对禁止用嘴吹灭。如果不小心将燃着的酒精灯打翻了,正确的处理方法是__________________________________。酒精灯内的酒精不得超过酒精灯容积的_____。酒精灯火焰分为______、______、_______三部分,其中________温度最高,因此,在给物质加热时,应用______部分加热。(3分)据下列粒子结构示意图回答(填序号):表示阳离子的是;表示具有稳定结构的粒子是;表示是原子的是。19、(4分)原水(未经处理的水)中含有泥沙悬浮物和细菌等杂质,可用次氯酸杀死细菌。氯气溶解于水时,可生成盐酸和次氯酸。某水厂生产自来水的净化步骤如下:(1)可以除去大颗粒悬浮物杂质的步骤是(填标号)。(2)该厂生产的自来水是。(填纯净物或混
查看更多
单篇购买
VIP会员(1亿+VIP文档免费下)

扫码即表示接受《下载须知》

试题-广东-2013_广东省湛江市徐闻县2014届九年级化学上学期期中调研测试(教师基本功测试命题设计比赛)试题8 新人教版

文档大小:134KB

限时特价:扫码查看

• 请登录后再进行扫码购买
• 使用微信/支付宝扫码注册及付费下载,详阅 用户协议 隐私政策
• 如已在其他页面进行付款,请刷新当前页面重试
• 付费购买成功后,此文档可永久免费下载
全场最划算
12个月
199.0
¥360.0
限时特惠
3个月
69.9
¥90.0
新人专享
1个月
19.9
¥30.0
24个月
398.0
¥720.0
6个月会员
139.9
¥180.0

6亿VIP文档任选,共次下载特权。

已优惠

微信/支付宝扫码完成支付,可开具发票

VIP尽享专属权益

VIP文档免费下载

赠送VIP文档免费下载次数

阅读免打扰

去除文档详情页间广告

专属身份标识

尊贵的VIP专属身份标识

高级客服

一对一高级客服服务

多端互通

电脑端/手机端权益通用