试题-全国-2009_九年级化学(一)元素 元素符号;(二)化学式 相对分子质量人教版知识精讲.rar 立即下载
2023-03-06
约4.3千字
约6页
0
38KB
举报 版权申诉
预览加载中,请您耐心等待几秒...

试题-全国-2009_九年级化学(一)元素 元素符号;(二)化学式 相对分子质量人教版知识精讲.rar

九年级化学(一)元素元素符号;(二)化学式相对分子质量人教版知识精讲.doc

预览

免费试读已结束,剩余 1 页请下载文档后查看

10 金币

下载文档

如果您无法下载资料,请参考说明:

1、部分资料下载需要金币,请确保您的账户上有足够的金币

2、已购买过的文档,再次下载不重复扣费

3、资料包下载后请先用软件解压,在使用对应软件打开

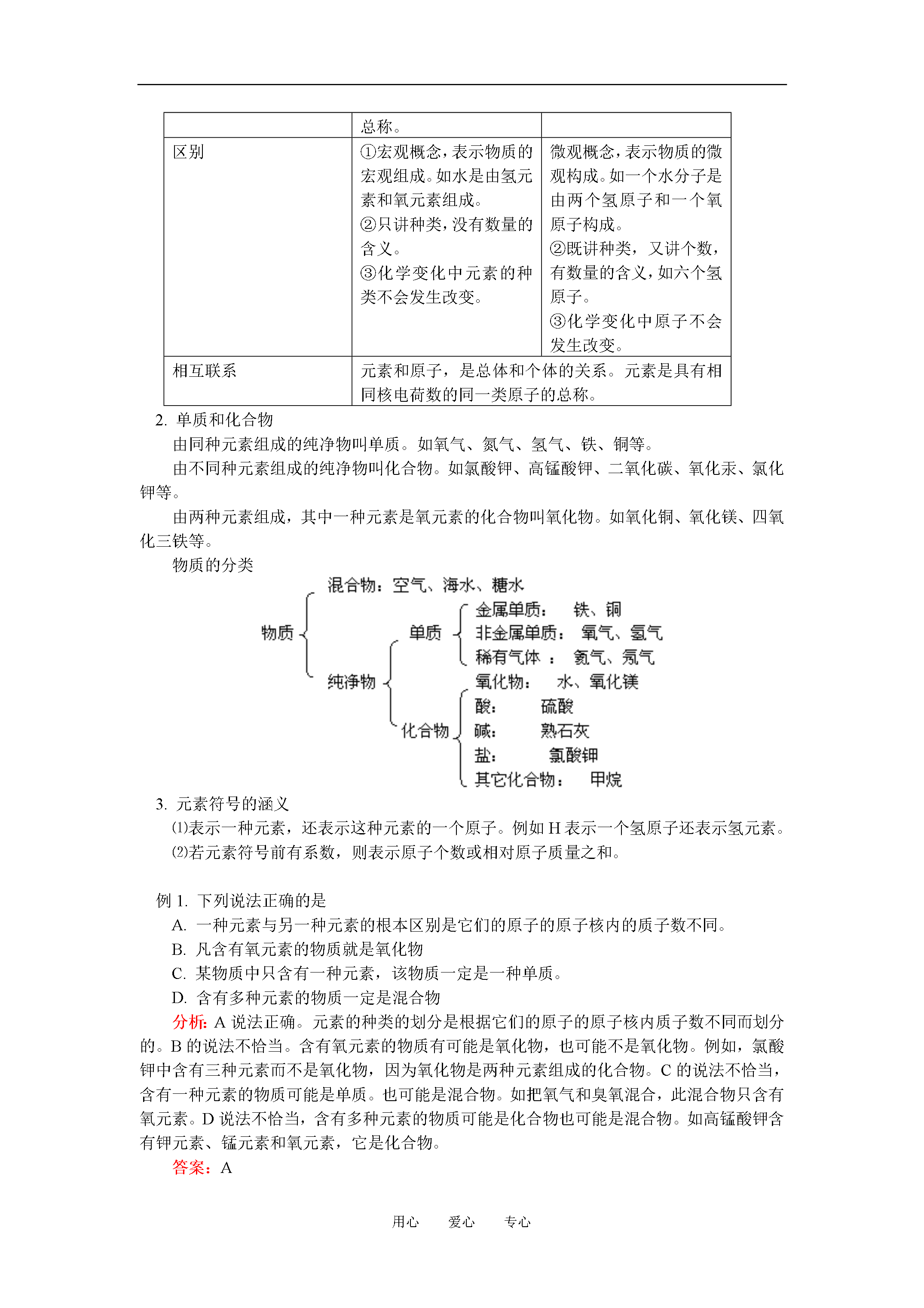
用心爱心专心初三化学(一)元素元素符号;(二)化学式相对分子质量人教版【本讲教育信息】一.教学内容:(一)元素元素符号(二)化学式相对分子质量(一)元素元素符号1.了解元素概念2.元素、原子、单质之间的区别和联系3.运用元素概念区分单质和化合物4.了解元素符号的意义,学会元素符号的正确书写5.熟记常见的元素符号(二)化学式相对分子质量1.理解化学式和相对分子质量概念2.掌握化学式的书写和读法3.理解化学式前和化学式中有关数字的意义4.掌握根据化学式的有关计算二.重点、难点:1.元素、单质、化合物、氧化物的概念2.物质的简单分类3.元素符号的涵义和书写方法4.化学式的写法和读法5.有关化学式的计算三.教学过程(一)元素元素符号1.元素的概念世界是由物质组成的。人类已知物质有一千多万种,而这么多物质是由一百多种元素组成。元素的概念是元素是具有相同核电荷数(即质子数)的同一类原子的总称。元素只有一百多种,物质有一千多万种,说明一种元素能形成许多种物质,或者说许多种物质里可以含有同一种元素。例如水、二氧化碳、氧化汞、氧气里都含有氧元素。比如,英文字母有26个,而英文单词有成千上万个。元素是宏观概念,是同一类原子的总称,只讲种类,不讲个数。决定元素种类的是质子数。原子是具体的微观粒子,既讲种类,又讲个数。如同人类和人。我们不能说几个人类,但可以说几个人。我们可以说鸟类、人类等等,不能说几个鸟类,我们可以说几只鸟或几个人。元素用于描述物质宏观组成,原子用于描述物质的微观组成。如二氧化碳是由碳元素和氧元素组成,一个二氧化碳分子是由一个碳原子和二个氧原子构成。氧气是由氧元素组成,一个氧分子由两个氧原子构成。元素与原子的比较:元素原子概念具有相同核电荷数(即质子数)的同一类原子的总称。化学变化中的最小粒子。区别①宏观概念,表示物质的宏观组成。如水是由氢元素和氧元素组成。②只讲种类,没有数量的含义。③化学变化中元素的种类不会发生改变。微观概念,表示物质的微观构成。如一个水分子是由两个氢原子和一个氧原子构成。②既讲种类,又讲个数,有数量的含义,如六个氢原子。③化学变化中原子不会发生改变。相互联系元素和原子,是总体和个体的关系。元素是具有相同核电荷数的同一类原子的总称。2.单质和化合物由同种元素组成的纯净物叫单质。如氧气、氮气、氢气、铁、铜等。由不同种元素组成的纯净物叫化合物。如氯酸钾、高锰酸钾、二氧化碳、氧化汞、氯化钾等。由两种元素组成,其中一种元素是氧元素的化合物叫氧化物。如氧化铜、氧化镁、四氧化三铁等。物质的分类3.元素符号的涵义⑴表示一种元素,还表示这种元素的一个原子。例如H表示一个氢原子还表示氢元素。⑵若元素符号前有系数,则表示原子个数或相对原子质量之和。例1.下列说法正确的是A.一种元素与另一种元素的根本区别是它们的原子的原子核内的质子数不同。B.凡含有氧元素的物质就是氧化物C.某物质中只含有一种元素,该物质一定是一种单质。D.含有多种元素的物质一定是混合物分析:A说法正确。元素的种类的划分是根据它们的原子的原子核内质子数不同而划分的。B的说法不恰当。含有氧元素的物质有可能是氧化物,也可能不是氧化物。例如,氯酸钾中含有三种元素而不是氧化物,因为氧化物是两种元素组成的化合物。C的说法不恰当,含有一种元素的物质可能是单质。也可能是混合物。如把氧气和臭氧混合,此混合物只含有氧元素。D说法不恰当,含有多种元素的物质可能是化合物也可能是混合物。如高锰酸钾含有钾元素、锰元素和氧元素,它是化合物。答案:A例2.下列物质中属于金属单质的是_______,属于化合物的是_______,属于混合物的是_______,属于氧化物的是_______。①铁矿石②白磷③水④氯酸钾⑤四氧化三铁⑥水银⑦氧气⑧液态空气。分析:单质是由同种元素组成的纯净物,如②⑥⑦,其中水银是金属汞;化合物是由不同种元素组成的纯净物,如③④⑤;混合物是由多种物质混合而成,如①⑧;氧化物是由两种元素组成,其中一种元素是氧元素的化合物,如③⑤。答案:⑥;③④⑤;①⑧;③⑤例3.下列关于二氧化硫组成的叙述正确的是A.二氧化硫是由硫和氧气这两种单质组成B.二氧化硫是由一个硫元素和两个氧元素组成C.二氧化硫是由一个硫原子和两个氧原子组成D.二氧化硫是由硫元素和氧元素组成分析:A说法不正确。二氧化硫、硫、氧气是三种不同物质。B也不正确,元素不讲个数。C说法不正确,二氧化硫有很多硫原子和氧原子,应该说一个二氧化硫分子由一个硫原子和两个氧原子构成。所以D正确。答案:D(二)化学式相对分子质量1.化学式的涵义用元素符号来表示物质组成的式子叫化学式。宏观上,化学式表示一种物质,表示该物质由哪些元素组成。微观上,表示该物质的一个分子,还表示一个分子里含有的原子个数。如H2O,宏观上,表示水,表示水由氢元素和氧元
查看更多
努力****南绿
实名认证
内容提供者
单篇购买
VIP会员(1亿+VIP文档免费下)

扫码即表示接受《下载须知》

试题-全国-2009_九年级化学(一)元素 元素符号;(二)化学式 相对分子质量人教版知识精讲

文档大小:38KB

限时特价:扫码查看

• 请登录后再进行扫码购买
• 使用微信/支付宝扫码注册及付费下载,详阅 用户协议 隐私政策
• 如已在其他页面进行付款,请刷新当前页面重试
• 付费购买成功后,此文档可永久免费下载
全场最划算
12个月
199.0
¥360.0
限时特惠
3个月
69.9
¥90.0
新人专享
1个月
19.9
¥30.0
24个月
398.0
¥720.0
6个月会员
139.9
¥180.0

6亿VIP文档任选,共次下载特权。

已优惠

微信/支付宝扫码完成支付,可开具发票

VIP尽享专属权益

VIP文档免费下载

赠送VIP文档免费下载次数

阅读免打扰

去除文档详情页间广告

专属身份标识

尊贵的VIP专属身份标识

高级客服

一对一高级客服服务

多端互通

电脑端/手机端权益通用