试题-全国-2019_八年级化学全册 第五单元 定量研究化学反应 5.docx 立即下载
2023-03-06
约8千字
约9页
0
858KB
举报 版权申诉
预览加载中,请您耐心等待几秒...

免费试读已结束,剩余 4 页请下载文档后查看

10 金币

下载文档

如果您无法下载资料,请参考说明:

1、部分资料下载需要金币,请确保您的账户上有足够的金币

2、已购买过的文档,再次下载不重复扣费

3、资料包下载后请先用软件解压,在使用对应软件打开

…………○…………外…………○…………装…………○…………订…………○…………线…………○…………※※请※※不※※要※※在※※装※※订※※线※※内※※答※※题※※…………○…………内…………○…………装…………○…………订…………○…………线…………○…………9鲁教版八年级化学5.2化学反应的表示练习题一、单选题1.下列对质量守恒定律的理解正确的是()①水加热沸腾一段时间后质量减少,符合质量守恒定律②铁在氧气中燃烧后,生成物的质量大于铁质量,符合质量守恒定律③高锰酸钾加热分解后,剩余固体质量比高锰酸钾减少了,符合质量守恒定律④3g硫在5g氧气中充分燃烧,生成了8g二氧化硫,符合质量守恒定律.A.①②③B.②③④C.②③D.①②③④2.钠、镁、铝分别跟足量的稀硫酸反应,若生成等质量的H2,则反应的钠、镁、铝的原子数目之比为A.1∶2∶3B.3∶2∶1C.6∶3∶2D.4∶2∶13.下列关于化学方程式C+O2CO2的叙述中,正确的是()A.碳加氧气生成二氧化碳B.碳在氧气中充分燃烧生成二氧化碳C.12g碳加32g氧气等于44g二氧化碳D.在点燃的条件下,24g碳能与32g氧气反应生成56g二氧化碳4.下列化学方程式书写正确的是()A.红磷在空气中燃烧:4P+SO2P2O3B.铁丝在纯氧中燃烧:4P+3O22P2O3C.用高锰酸钾制备氧气:2KMnO4⇌K2MnO4+MnO2+O2↑D.向纯碱溶液中加入澄清石灰水:Na2CO3+Ca(OH)2=CaCO3↓+2NaOH5.化学方程式书写正确的是()A.4Fe+3O22Fe2O3B.CaCO3→CaO+CO2↑C.2H2+O22H2OD.CO+O2CO26.在化学反应2H2O2H2↑+O2↑中,水、氢气、氧气之间的质量比为()A.2:1:2B.3:1:2C.9:8:1D.9:1:87.铁酸钠是污水处理过程中使用的一种新型净水剂,制取铁酸钠(M)的化学方程式如下:2Fe(NO3)3+16NaOH+3Cl2═2M+6NaNO3+6NaCl+8H2O则M的化学式为()A.Na2Fe2O8B.NaFeO4C.Fe2NaO4D.Na2FeO48.下列化学方程式书写正确的是()A.2Fe+3H2SO4=Fe2(SO4)3+3H2↑B.H2SO4+Cu(OH)2=CuSO4↓+2H2OC.Cu+2HCl=CuCl2+H2↑D.CO2+2NaOH=Na2CO3+H2O9.“绿色化学”是21世纪化学发展的主导方向。“绿色化学”要求从根本上消灭污染,是一门能彻底阻止污染的科学。它包括“原料的绿色化”“化学反应的绿色化”“产物的绿色化”等内容。其中,“化学反应的绿色化”要求原料物质中所有的原子完全被利用且全部转入期望的产品中。下列符合“化学反应的绿色化”的是()A.化工厂用氨、二氧化碳和水制碳酸氢铵NH3+H2O+CO2=NH4HCO3B.实验室用石灰石和稀盐酸制取二氧化碳CaCO3+2HCl=CaCl2+H2O+CO2↑C.用炭、氧气和氧化钠制碳酸钠C+O2CO2,CO2+Na2O=Na2CO3D.实验室用氯化铵和消石灰制氨气2NH4Cl+Ca(OH)2CaCl2+2NH3↑+2H2O10.下列叙述、对应的化学方程式、所属基本反应类型都正确的是()A
查看更多
单篇购买
VIP会员(1亿+VIP文档免费下)

扫码即表示接受《下载须知》

试题-全国-2019_八年级化学全册 第五单元 定量研究化学反应 5

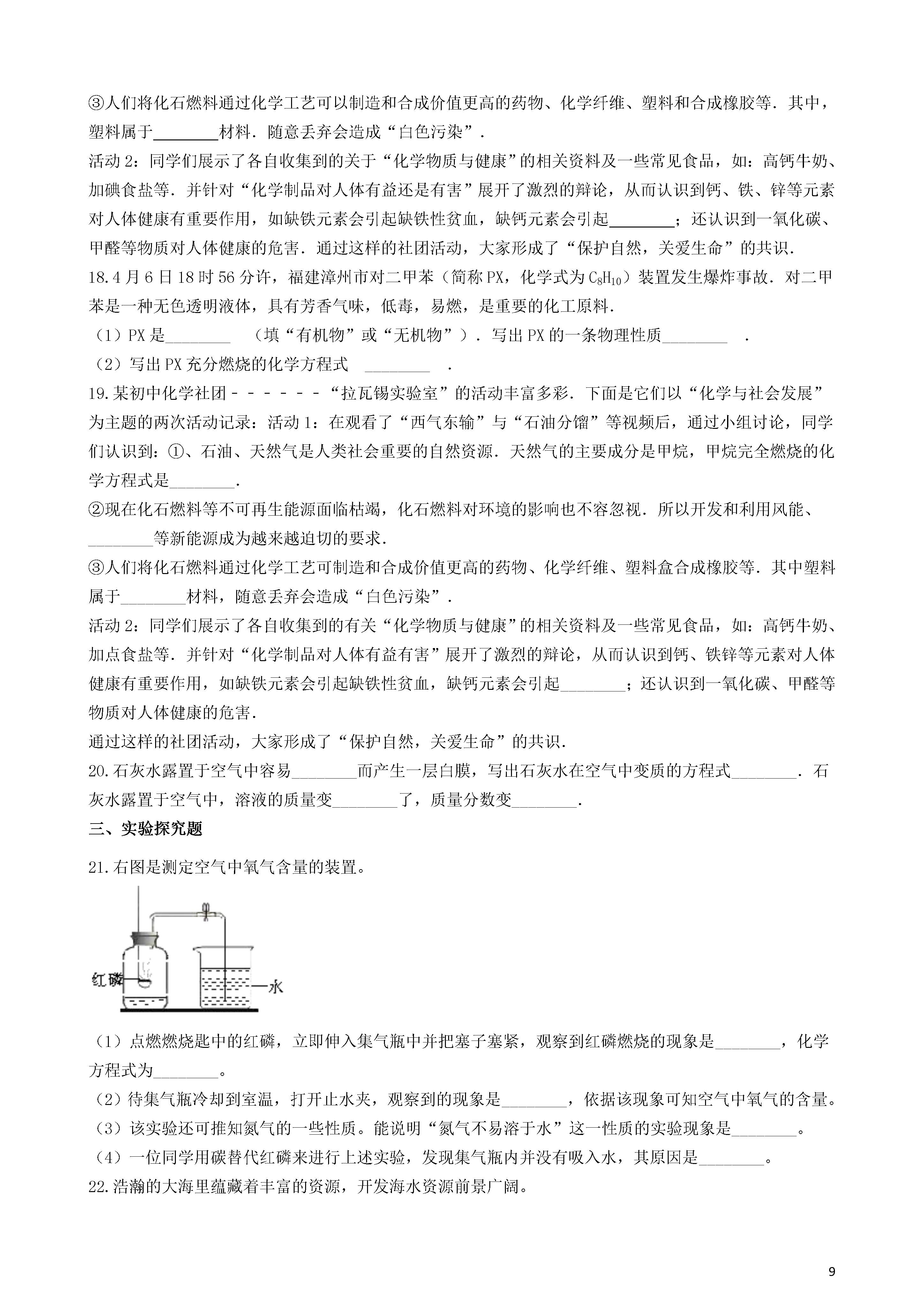
文档大小:858KB

限时特价:扫码查看

• 请登录后再进行扫码购买
• 使用微信/支付宝扫码注册及付费下载,详阅 用户协议 隐私政策
• 如已在其他页面进行付款,请刷新当前页面重试
• 付费购买成功后,此文档可永久免费下载
全场最划算
12个月
199.0
¥360.0
限时特惠
3个月
69.9
¥90.0
新人专享
1个月
19.9
¥30.0
24个月
398.0
¥720.0
6个月会员
139.9
¥180.0

6亿VIP文档任选,共次下载特权。

已优惠

微信/支付宝扫码完成支付,可开具发票

VIP尽享专属权益

VIP文档免费下载

赠送VIP文档免费下载次数

阅读免打扰

去除文档详情页间广告

专属身份标识

尊贵的VIP专属身份标识

高级客服

一对一高级客服服务

多端互通

电脑端/手机端权益通用