试题-浙江-2015_浙江省瑞安市高楼镇中学九年级化学上学期综合测试题1(无答案)(新版)新人教版.rar 立即下载
2023-03-06
约3.1千字
约4页
0
119KB
举报 版权申诉
预览加载中,请您耐心等待几秒...

试题-浙江-2015_浙江省瑞安市高楼镇中学九年级化学上学期综合测试题1(无答案)(新版)新人教版.rar

浙江省瑞安市高楼镇中学九年级化学上学期综合测试题1(无答案)(新版)新人教版.doc

预览

在线预览结束,喜欢就下载吧,查找使用更方便

10 金币

下载文档

如果您无法下载资料,请参考说明:

1、部分资料下载需要金币,请确保您的账户上有足够的金币

2、已购买过的文档,再次下载不重复扣费

3、资料包下载后请先用软件解压,在使用对应软件打开

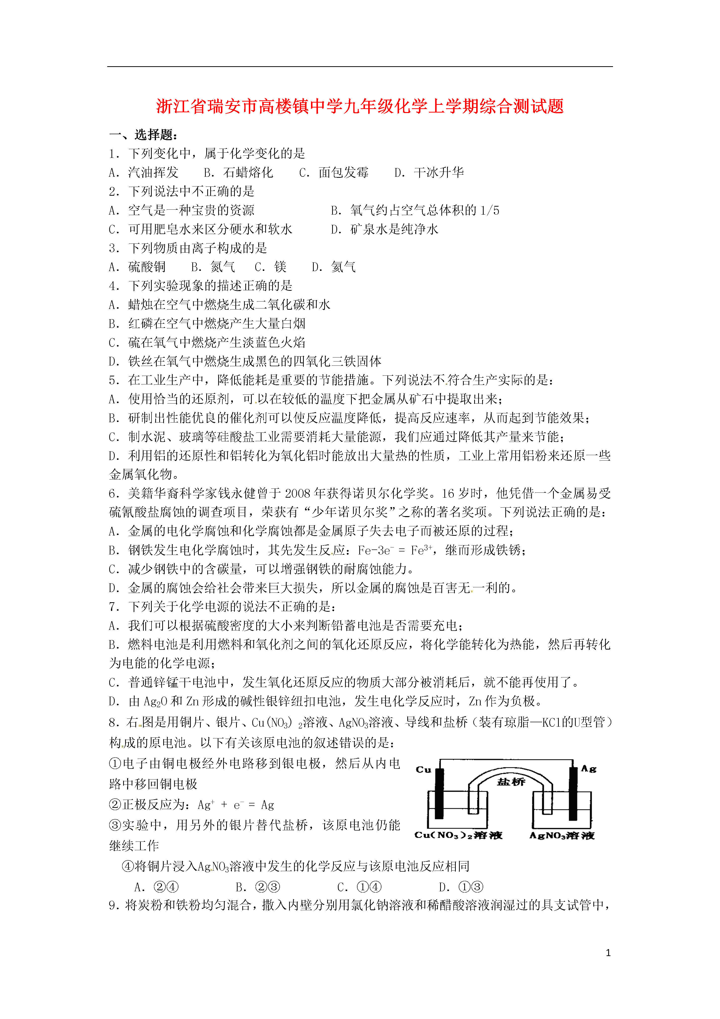
1浙江省瑞安市高楼镇中学九年级化学上学期综合测试题一、选择题:1.下列变化中,属于化学变化的是A.汽油挥发B.石蜡熔化C.面包发霉D.干冰升华2.下列说法中不正确的是A.空气是一种宝贵的资源B.氧气约占空气总体积的1/5C.可用肥皂水来区分硬水和软水D.矿泉水是纯净水3.下列物质由离子构成的是A.硫酸铜B.氮气C.镁D.氦气4.下列实验现象的描述正确的是A.蜡烛在空气中燃烧生成二氧化碳和水B.红磷在空气中燃烧产生大量白烟C.硫在氧气中燃烧产生淡蓝色火焰D.铁丝在氧气中燃烧生成黑色的四氧化三铁固体5.在工业生产中,降低能耗是重要的节能措施。下列说法不符合生产实际的是:A.使用恰当的还原剂,可以在较低的温度下把金属从矿石中提取出来;B.研制出性能优良的催化剂可以使反应温度降低,提高反应速率,从而起到节能效果;C.制水泥、玻璃等硅酸盐工业需要消耗大量能源,我们应通过降低其产量来节能;D.利用铝的还原性和铝转化为氧化铝时能放出大量热的性质,工业上常用铝粉来还原一些金属氧化物。6.美籍华裔科学家钱永健曾于2008年获得诺贝尔化学奖。16岁时,他凭借一个金属易受硫氰酸盐腐蚀的调查项目,荣获有“少年诺贝尔奖”之称的著名奖项。下列说法正确的是:A.金属的电化学腐蚀和化学腐蚀都是金属原子失去电子而被还原的过程;B.钢铁发生电化学腐蚀时,其先发生反应:Fe-3e-=Fe3+,继而形成铁锈;C.减少钢铁中的含碳量,可以增强钢铁的耐腐蚀能力。D.金属的腐蚀会给社会带来巨大损失,所以金属的腐蚀是百害无一利的。7.下列关于化学电源的说法不正确的是:A.我们可以根据硫酸密度的大小来判断铅蓄电池是否需要充电;B.燃料电池是利用燃料和氧化剂之间的氧化还原反应,将化学能转化为热能,然后再转化为电能的化学电源;C.普通锌锰干电池中,发生氧化还原反应的物质大部分被消耗后,就不能再使用了。D.由Ag2O和Zn形成的碱性银锌纽扣电池,发生电化学反应时,Zn作为负极。8.右图是用铜片、银片、Cu(NO3)2溶液、AgNO3溶液、导线和盐桥(装有琼脂—KCl的U型管)构成的原电池。以下有关该原电池的叙述错误的是:①电子由铜电极经外电路移到银电极,然后从内电路中移回铜电极②正极反应为:Ag++e-=Ag③实验中,用另外的银片替代盐桥,该原电池仍能继续工作④将铜片浸入AgNO3溶液中发生的化学反应与该原电池反应相同A.②④B.②③C.①④D.①③9.将炭粉和铁粉均匀混合,撒入内壁分别用氯化钠溶液和稀醋酸溶液润湿过的具支试管中,并按下图装置好仪器,观察下图,示意正确的是ABCD10.右图是可逆反应A(g)+2B(g)2C(g)+3D(g),(正反应△H>0)的化学反应速率与化学平衡随外界条件改变而变化的关系图,下列条件的改变与图中情况相符的是:A.t1时,减小了A或B的物质的量的浓度B.t2时,升高了温度C.t2时,增大了压强D.t1时,加了催化剂二、填空题:1.元素周期表是学习研究化学的重要工具。下表是1~18号元素的部分最高正化合价和最低负化合价规律信息:请分析信息并回答下列问题:(1)12号元素属于元素(填“金属”或“非金属”),它的离子与(写元素符号)原子具有相同的核外电子数。(2)17号元素的原子核外电子数为,推断该元素最高正化合价为,其最低负化合价与Si形成化合物的化学式为。2.生活中处处有化学。请用相关的化学知识回答下列问题:(1)生活中为降低水的硬度并杀灭水中病原生物,可采用的方法是。(2)大部分塑料制品的废弃物不能被微生物分解,所带来的环境污染,称为“”。(3)蔬菜中含有能起到调节新陈代谢、预防疾病、维持身体健康作用的营养素是。(4)人体必需的元素有钙、铁、钾、钠、镁等,主要以的形式存在于人体中(填“酸”、“碱”或“无机盐”)。(5)媒体曾报道过面条可燃,有市民误以为是面条中加入了不安全的添加剂所致,但从化学的角度分析,面粉中主要含有淀粉,是可燃物,当它和时就能够燃烧。(6)下列各组物质遇明火,可能发生爆炸的有(填序号)。①液化石油气和氮气②氢气和甲烷③天燃气和二氧化碳④面粉和空气3.为了合理利用化学能,确保安全生产,化工设计需要充分考虑化学反应的反应热,并采取相应措施。化学反应的反应热通常用实验进行测定,也可进行理论推算。(1)实验测得,5g甲醇(CH3OH)液体在氧气中充分燃烧生成二氧化碳气体和液态水时释放出113.5kJ的热量,则表示甲醇标准燃烧热的热化学方程式为:。(2)今有如下两个热化学方程式:则ab(填“>”、“=”或“<”)H2(g)+1/2O2(g)=H2O(g)ΔH1=akJ·mol-1H2(g)+1/2O
查看更多
努力****南绿
实名认证
内容提供者
单篇购买
VIP会员(1亿+VIP文档免费下)

扫码即表示接受《下载须知》

试题-浙江-2015_浙江省瑞安市高楼镇中学九年级化学上学期综合测试题1(无答案)(新版)新人教版

文档大小:119KB

限时特价:扫码查看

• 请登录后再进行扫码购买
• 使用微信/支付宝扫码注册及付费下载,详阅 用户协议 隐私政策
• 如已在其他页面进行付款,请刷新当前页面重试
• 付费购买成功后,此文档可永久免费下载
全场最划算
12个月
199.0
¥360.0
限时特惠
3个月
69.9
¥90.0
新人专享
1个月
19.9
¥30.0
24个月
398.0
¥720.0
6个月会员
139.9
¥180.0

6亿VIP文档任选,共次下载特权。

已优惠

微信/支付宝扫码完成支付,可开具发票

VIP尽享专属权益

VIP文档免费下载

赠送VIP文档免费下载次数

阅读免打扰

去除文档详情页间广告

专属身份标识

尊贵的VIP专属身份标识

高级客服

一对一高级客服服务

多端互通

电脑端/手机端权益通用