试题-全国-2018_2017-2018学年九年级化学下册 专题七 初识酸、碱和盐 第二单元 几种常见的酸和碱基础题(pdf,含解析)(新版)湘教版.pdf 立即下载
2023-03-06
约1.3万字
约22页
0
303KB
举报 版权申诉
预览加载中,请您耐心等待几秒...

试题-全国-2018_2017-2018学年九年级化学下册 专题七 初识酸、碱和盐 第二单元 几种常见的酸和碱基础题(pdf,含解析)(新版)湘教版.pdf

试题-全国-2018_2017-2018学年九年级化学下册 专题七 初识酸、碱和盐 第二单元 几种常见的酸和碱基础题(pdf,含解析)(新版)湘教版.pdf

预览

免费试读已结束,剩余 17 页请下载文档后查看

10 金币

下载文档

如果您无法下载资料,请参考说明:

1、部分资料下载需要金币,请确保您的账户上有足够的金币

2、已购买过的文档,再次下载不重复扣费

3、资料包下载后请先用软件解压,在使用对应软件打开

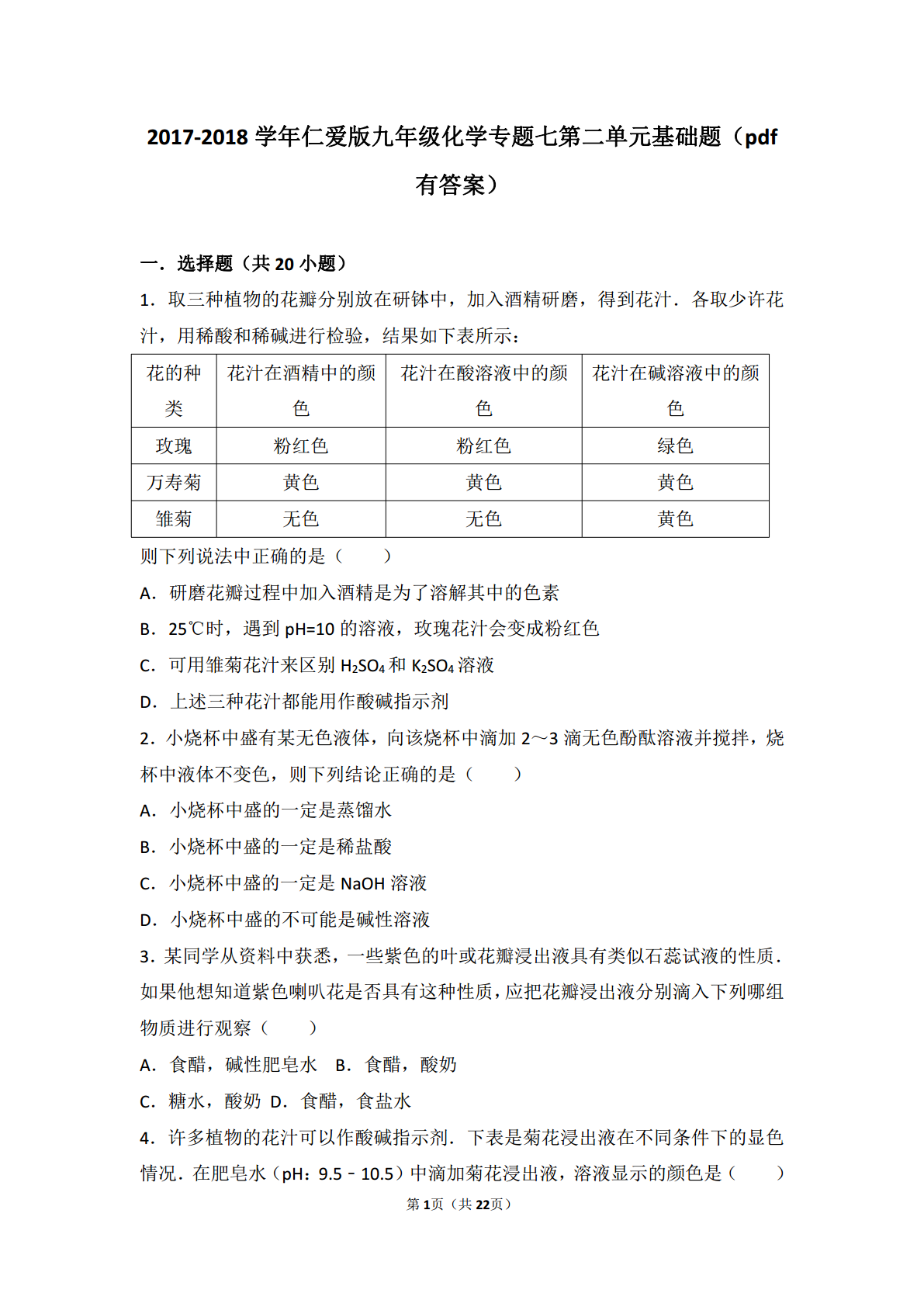
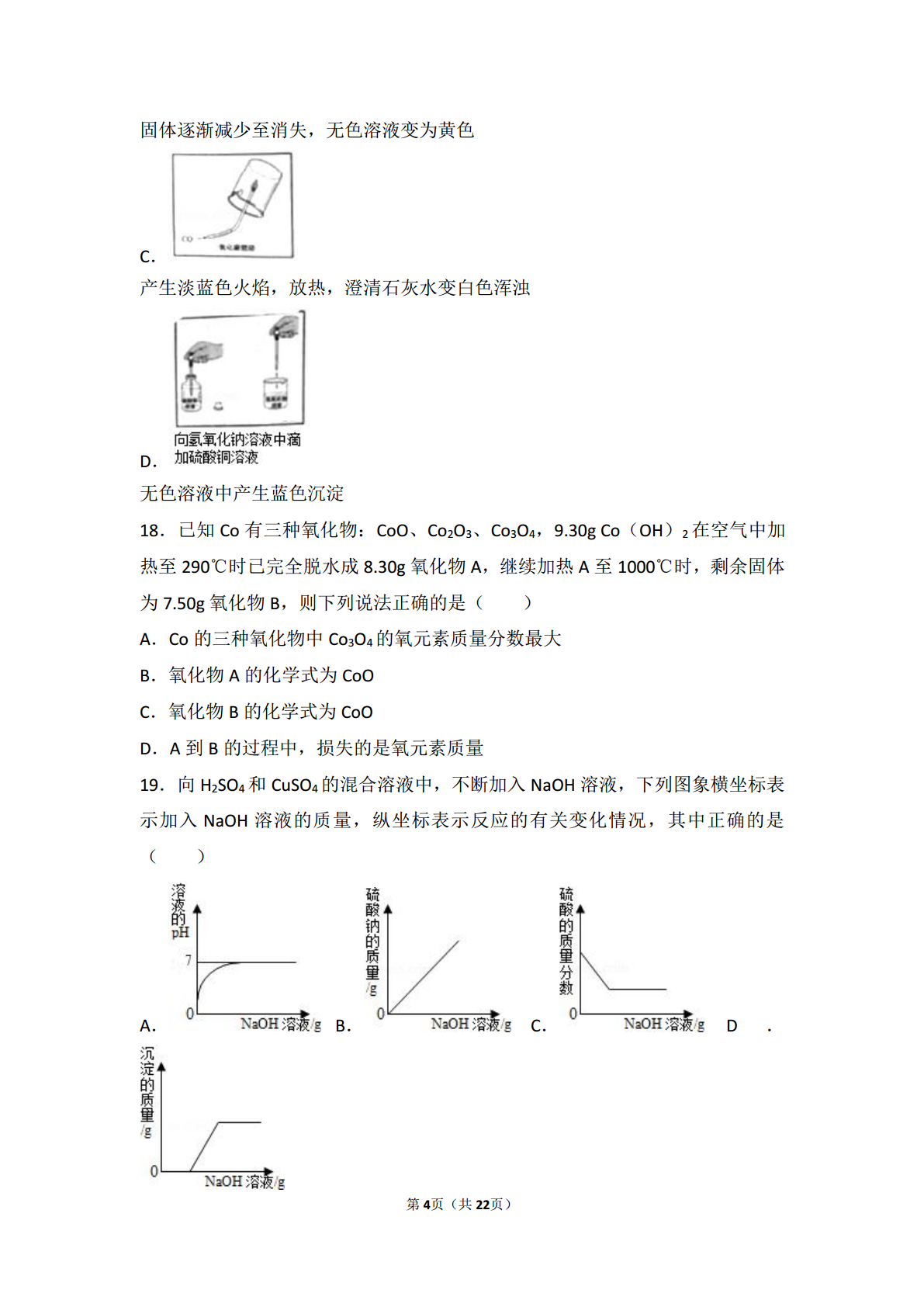
2017-2018学年仁爱版九年级化学专题七第二单元基础题(pdf有答案)一.选择题(共20小题)1.取三种植物的花瓣分别放在研钵中,加入酒精研磨,得到花汁.各取少许花汁,用稀酸和稀碱进行检验,结果如下表所示:花的种花汁在酒精中的颜花汁在酸溶液中的颜花汁在碱溶液中的颜类色色色玫瑰粉红色粉红色绿色万寿菊黄色黄色黄色雏菊无色无色黄色则下列说法中正确的是()A.研磨花瓣过程中加入酒精是为了溶解其中的色素B.25℃时,遇到pH=10的溶液,玫瑰花汁会变成粉红色C.可用雏菊花汁来区别H2SO4和K2SO4溶液D.上述三种花汁都能用作酸碱指示剂2.小烧杯中盛有某无色液体,向该烧杯中滴加2~3滴无色酚酞溶液并搅拌,烧杯中液体不变色,则下列结论正确的是()A.小烧杯中盛的一定是蒸馏水B.小烧杯中盛的一定是稀盐酸C.小烧杯中盛的一定是NaOH溶液D.小烧杯中盛的不可能是碱性溶液3.某同学从资料中获悉,一些紫色的叶或花瓣浸出液具有类似石蕊试液的性质.如果他想知道紫色喇叭花是否具有这种性质,应把花瓣浸出液分别滴入下列哪组物质进行观察()A.食醋,碱性肥皂水B.食醋,酸奶C.糖水,酸奶D.食醋,食盐水4.许多植物的花汁可以作酸碱指示剂.下表是菊花浸出液在不同条件下的显色情况.在肥皂水(pH:9.5﹣10.5)中滴加菊花浸出液,溶液显示的颜色是()()溶液的酸碱性酸性中性碱性菊花浸出液显示的颜红色紫色黄色色A.无色B.红色C.黄色D.紫色5.下列对实验现象和结论描述都正确的是()A.打开浓盐酸瓶口产生白烟,说明盐酸具有挥发性B.二氧化碳通入紫色石蕊试液中,溶液变红,说明二氧化碳具有酸性C.滴有品红的水通过活性炭后变无色,说明活性炭具有吸附性D.硫在空气中燃烧发出明亮的蓝紫色火焰,说明硫具有可燃性6.浓硫酸和浓盐酸敞口放置一段时间后,下列说法正确的是()A.溶液质量前者变大,后者变小,溶质质量分数都变大B.溶液质量都变小,溶质质量分数都变小C.溶液质量都变大,溶液质量分数都变小D.溶液质量前者变大,后者变小,溶液质量分数都变小7.下列关于盐酸性质的叙述中不正确的是()A.盐酸能使紫色石蕊试液变红B.开启浓盐酸的瓶盖会冒出白雾C.能与铜发生置换反应放出氢气D.浓盐酸是无色、有刺激性气味的液体8.打开下列盛装酸的试剂瓶时在瓶口能看到白雾的是()A.稀硫酸B.浓盐酸C.碳酸D.浓硫酸9.一些国家下在试用碳酸水浇灌某些植物,这样做不能起到的作用是()A.改良酸性土壤B.促进植物的光合作用C.提高作物的产量D.改良碱性土壤10.下列实验操作或实验现象的描述正确的是()A.盐酸能使紫色石蕊溶液变蓝色B.铁丝在氧气中燃烧,火星四射,生成黑色固体C.稀释浓硫酸时,将水沿玻璃棒慢慢倒入浓硫酸中,并不断搅拌D.与滴瓶配套的胶头滴管使用完毕,必须要清洗后再放回原瓶()11.人被虫咬(甲酸),痛痒难忍,涂抹下列哪种物质可以缓解()A.肥皂水B.醋C.酒精D.食盐水12.盐酸溶液中含有H+,能使石蕊溶液变红.在滴有紫色石蕊的稀盐酸溶液中,分别加入过量的下列物质,溶液仍为红色的是()A.CaOB.NaOHC.Na2CO3D.AgNO313.下列关于氢氧化钙的描述中错误的是()A.微溶于水,能导电B.对皮肤、衣服等有腐蚀作用C.水溶液能使紫色石蕊试液变红色D.将氢氧化钙与粘土、沙子混合,用做建筑材料14.NaOH的俗称是()A.粗盐B.纯碱C.烧碱D.石灰石15.下列关于氢氧化钠的描述中错误的是()A.易溶于水,溶解时放出大量的热B.对皮肤具有强烈的腐蚀作用C.水溶液能使石蕊溶液变红D.能去油污,可作炉具清洁剂16.下列各组物质的名称或俗称和化学式表示的是同一种物质的是()A.熟石灰、消石灰、CaOB.铁锈、氢氧化铁、Fe(OH)3C.生石灰、消石灰、Ca(OH)2D.烧碱、火碱、NaOH17.下列实验现象描述正确且完整的是()A.发光、放热,产生黄白色火焰,产生大量白烟B.()固体逐渐减少至消失,无色溶液变为黄色C.产生淡蓝色火焰,放热,澄清石灰水变白色浑浊D.无色溶液中产生蓝色沉淀18.已知Co有三种氧化物:CoO、Co2O3、Co3O4,9.30gCo(OH)2在空气中加热至290℃时已完全脱水成8.30g氧化物A,继续加热A至1000℃时,剩余固体为7.50g氧化物B,则下列说法正确的是()A.Co的三种氧化物中Co3O4的氧元素质量分数最大B.氧化物A的化学式为CoOC.氧化物B的化学式为CoOD.A到
查看更多
努力****南绿
实名认证
内容提供者
单篇购买
VIP会员(1亿+VIP文档免费下)

扫码即表示接受《下载须知》

试题-全国-2018_2017-2018学年九年级化学下册 专题七 初识酸、碱和盐 第二单元 几种常见的酸和碱基础题(pdf,含解析)(新版)湘教版

文档大小:303KB

限时特价:扫码查看

• 请登录后再进行扫码购买
• 使用微信/支付宝扫码注册及付费下载,详阅 用户协议 隐私政策
• 如已在其他页面进行付款,请刷新当前页面重试
• 付费购买成功后,此文档可永久免费下载
全场最划算
12个月
199.0
¥360.0
限时特惠
3个月
69.9
¥90.0
新人专享
1个月
19.9
¥30.0
24个月
398.0
¥720.0
6个月会员
139.9
¥180.0

6亿VIP文档任选,共次下载特权。

已优惠

微信/支付宝扫码完成支付,可开具发票

VIP尽享专属权益

VIP文档免费下载

赠送VIP文档免费下载次数

阅读免打扰

去除文档详情页间广告

专属身份标识

尊贵的VIP专属身份标识

高级客服

一对一高级客服服务

多端互通

电脑端/手机端权益通用