学案-全国-2010_九年级化学氧气,氧气的制法教学案沪教版.rar 立即下载
2023-03-05
约3.6千字
约8页
0
96KB
举报 版权申诉
预览加载中,请您耐心等待几秒...

学案-全国-2010_九年级化学氧气,氧气的制法教学案沪教版.rar

九年级化学氧气,氧气的制法教学案沪教版.doc

预览

免费试读已结束,剩余 3 页请下载文档后查看

10 金币

下载文档

如果您无法下载资料,请参考说明:

1、部分资料下载需要金币,请确保您的账户上有足够的金币

2、已购买过的文档,再次下载不重复扣费

3、资料包下载后请先用软件解压,在使用对应软件打开

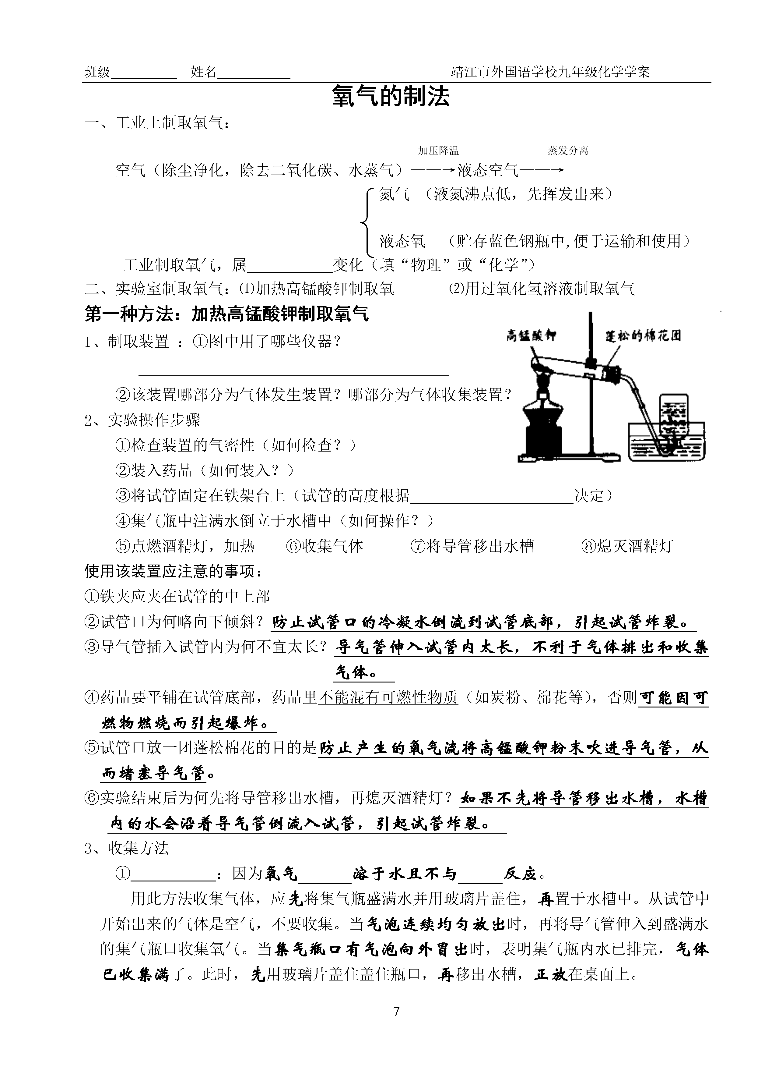
班级姓名靖江市外国语学校九年级化学学案72.2性质活泼的氧气学习目标:1、知识与技能目标:⑴能叙述氧气的物理性质;⑵能用文字表达式表示氧气的化学性质,并能描述现象;⑶能记住实验室制取氧气的原理、装置、收集方法;⑷能自行设计简单实验;⑸能记住氧气的用途与氧化反应、催化剂的概念,并能判断氧化反应。学习难、重点:掌握氧气的化学性质及氧气的实验室制法。第1课时学习过程:一、氧气的物理性质:在通常状况下,氧气是色味的气体,溶于水。在标准状况下,密度为比空气稍。(液氧、固态氧为色)二、氧气的化学性质1、不同物质在氧气中燃烧的实验记录实验名称在氧气中燃烧的实验现象生成物反应表达式注意事项在空气中燃烧现象硫在氧气中燃烧硫在空气中燃烧产生色的火焰磷在氧气中燃烧烟:固体小颗粒形成雾:液体小液滴形成镁在空气中燃烧用夹持镁条燃烧木炭在氧气中燃烧盛木炭燃烧匙应由上而下慢慢伸入瓶中铁丝在氧气中燃烧集气瓶内预先应目的是蜡烛在氧气中燃烧盛氧气的集气瓶内壁应干燥强调指出:氧气的化学性质比较活泼,有性而没有。2、氧气的检验方法:【讨论】:如何区分氮气、氧气、空气三瓶气体?3、氧化反应:①如;②如。注:氧是指氧元素,包括氧气中的氧元素和其他物质中的氧元素。三、氧气的用途:和。熟记化学式:铁Fe碳C氧气O2水H2O二氧化碳CO2二氧化硫SO2氧化镁MgO五氧化二磷P2O5四氧化三铁Fe3O4第2课时四、氧气的制法:(一)工业制法:属变化(填物理或化学)加压降温蒸发分离空气——→液态空气——→氮气沸点低,先挥发出来液态氧(贮存钢瓶中)(二)实验室制法:1、用高锰酸钾加热制氧气⑴反应装置(装置适用范围:固体加热制气体)讨论:①图中用了哪些仪器?②该装置哪部分为气体发生装置?哪部分为气体收集装置?③为什么可用排水法收集?④用熟石灰和氯化铵固体加热制氨气能用此装置?为什么?⑵操作步骤①检查装置的气密性(如何检查?)②装入药品(如何装入?)③将试管固定在铁架台上(试管的高度根据什么决定?)④集气瓶中注满水倒立于水槽中(如何操作?)⑤点燃酒精灯,加热⑥收集气体⑦将导管移出水槽⑧熄灭酒精灯讨论:①试管口为何应略向下倾斜?②导气管插入试管内为何不宜太长?③导气管口开始产生的气泡(填“能”或“否”)立即收集,待产生的气泡时才可收集?④试管口放一团蓬松棉花的目的是。⑤实验结束后为何先将导管移出水槽,再熄灭酒精灯?⑶收集方法①:因为②:因为,此法验满方法为这两种收集气体的方法各有优劣,。注:验满氧气在瓶口而检验氧气应伸入瓶中。⑷反应文字表达式:++()()()()色2、用过氧化氢(俗名)溶液制氧气⑴反应装置(装置适用范围:固体和液体不加热制气体)讨论:①图中用了哪些仪器?②该装置哪部分为气体发生装置?哪部分为气体收集装置?③用石灰石和稀盐酸制二氧化碳,能否用此装置?为什么?⑵操作步骤:①检查装置气密性(如何检查?)②先向锥形瓶装入适量的二氧化锰,塞好橡皮塞,再向分液漏斗中加过氧化氢溶液③把集气瓶中注满水倒立水槽中④打开分液漏斗的活塞⑤收集气体讨论:①图中分液漏斗可用长颈漏斗代替吗?还可用什么代替?②锥形瓶能否用烧瓶、广口瓶、试管代替?③导气管为何只露出橡皮塞一部分?⑶催化剂。注:①化学性质不变但物理性质可能变,催化剂可回收再利用②催化剂与氧气的量无关⑷反应文字表达式+()()()讨论:1、以上实验室制氧气的两种方法哪一种更好?主要优点是什么?2、氧气收集不满的原因有哪些?3、用排水法收集的氧气不纯的原因有哪些?熟记化学式:高锰酸钾KMnO4锰酸钾K2MnO4二氧化锰MnO2双氧水H2O2氧气的制法一、工业上制取氧气:加压降温蒸发分离空气(除尘净化,除去二氧化碳、水蒸气)——→液态空气——→氮气(液氮沸点低,先挥发出来)液态氧(贮存蓝色钢瓶中,便于运输和使用)工业制取氧气,属变化(填“物理”或“化学”)二、实验室制取氧气:⑴加热高锰酸钾制取氧⑵用过氧化氢溶液制取氧气第一种方法:加热高锰酸钾制取氧气1、制取装置:①图中用了哪些仪器?②该装置哪部分为气体发生装置?哪部分为气体收集装置?2、实验操作步骤①检查装置的气密性(如何检查?)②装入药品(如何装入?)③将试管固定在铁架台上(试管的高度根据决定)④集气瓶中注满水倒立于水槽中(如何操作?)⑤点燃酒精灯,加热⑥收集气体⑦将导管移出水槽⑧熄灭酒精灯使用该装置应注意的事项:①铁夹应夹在试管的中上部②试管口为何略向下倾斜?防止试管口的冷凝水倒流到试管底部,引起试管炸裂。
查看更多
单篇购买
VIP会员(1亿+VIP文档免费下)

扫码即表示接受《下载须知》

学案-全国-2010_九年级化学氧气,氧气的制法教学案沪教版

文档大小:96KB

限时特价:扫码查看

• 请登录后再进行扫码购买
• 使用微信/支付宝扫码注册及付费下载,详阅 用户协议 隐私政策
• 如已在其他页面进行付款,请刷新当前页面重试
• 付费购买成功后,此文档可永久免费下载
全场最划算
12个月
199.0
¥360.0
限时特惠
3个月
69.9
¥90.0
新人专享
1个月
19.9
¥30.0
24个月
398.0
¥720.0
6个月会员
139.9
¥180.0

6亿VIP文档任选,共次下载特权。

已优惠

微信/支付宝扫码完成支付,可开具发票

VIP尽享专属权益

VIP文档免费下载

赠送VIP文档免费下载次数

阅读免打扰

去除文档详情页间广告

专属身份标识

尊贵的VIP专属身份标识

高级客服

一对一高级客服服务

多端互通

电脑端/手机端权益通用