教案-山东-2011_山东省枣庄市第四十二中学九年级化学 第二单元《水和溶液》单元备课.rar 立即下载
2023-03-05
约2.4万字
约32页
0
66KB
举报 版权申诉
预览加载中,请您耐心等待几秒...

教案-山东-2011_山东省枣庄市第四十二中学九年级化学 第二单元《水和溶液》单元备课.rar

山东省枣庄市第四十二中学九年级化学 第二单元《水和溶液》单元备课 .doc

预览

免费试读已结束,剩余 27 页请下载文档后查看

10 金币

下载文档

如果您无法下载资料,请参考说明:

1、部分资料下载需要金币,请确保您的账户上有足够的金币

2、已购买过的文档,再次下载不重复扣费

3、资料包下载后请先用软件解压,在使用对应软件打开

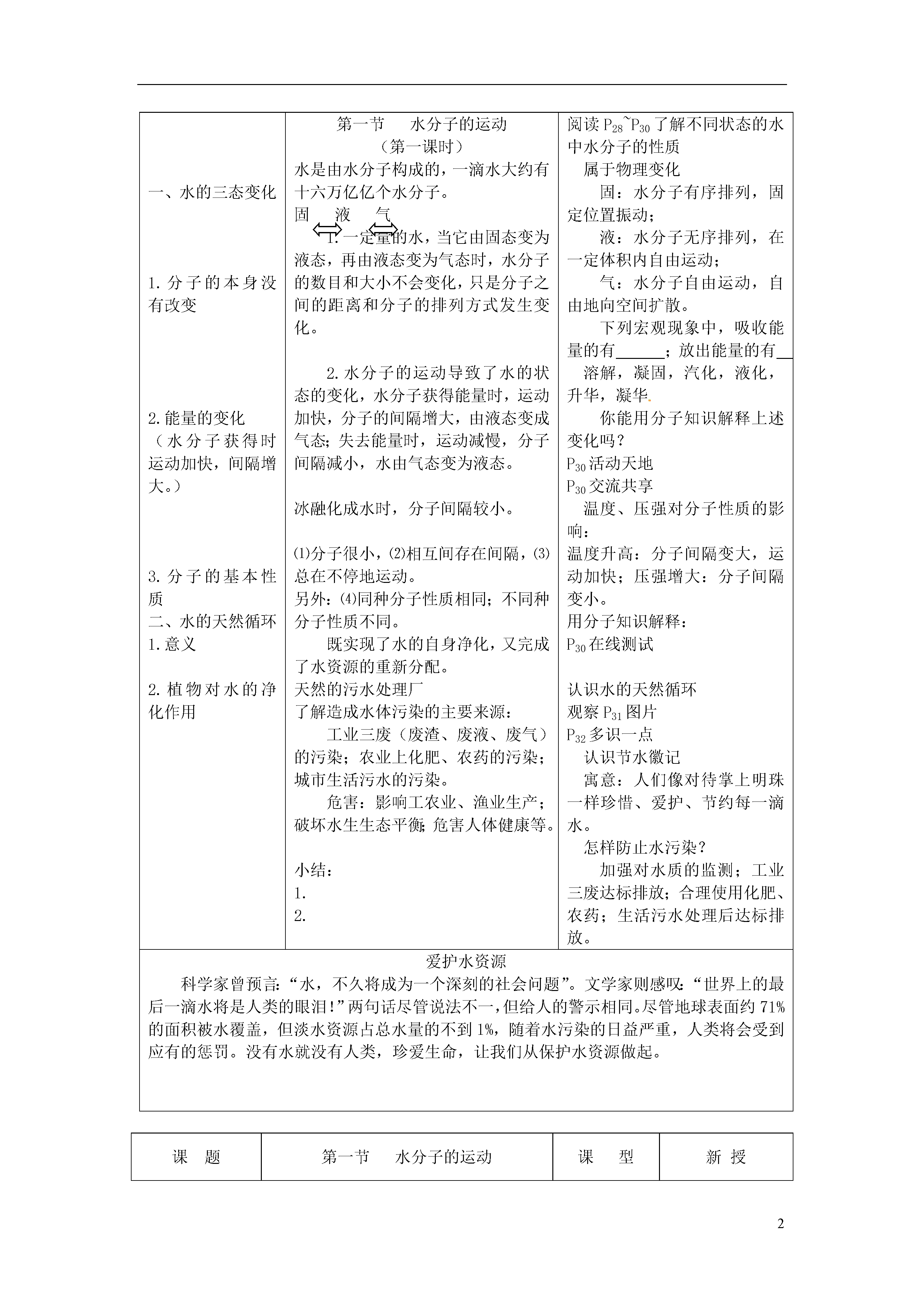
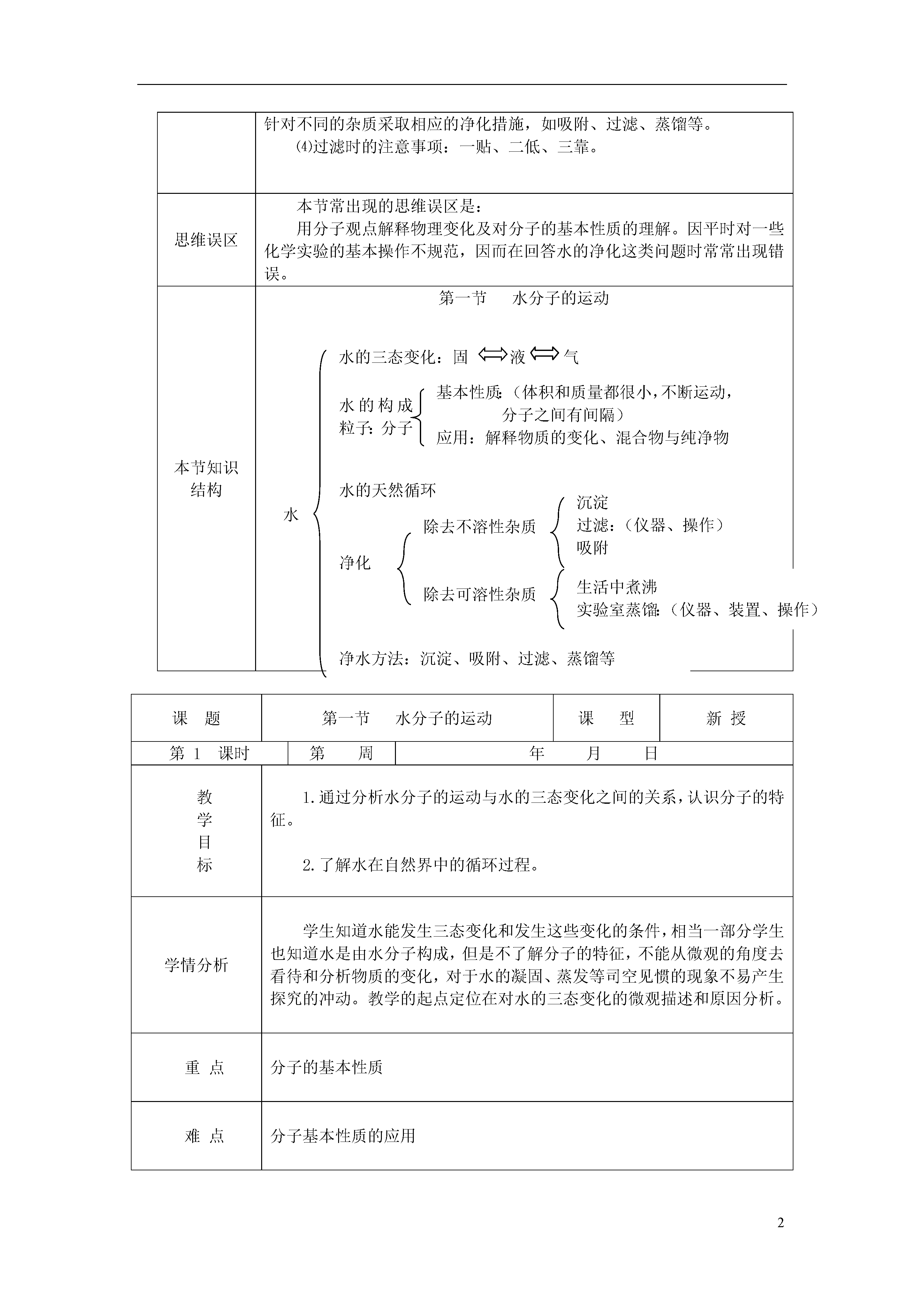
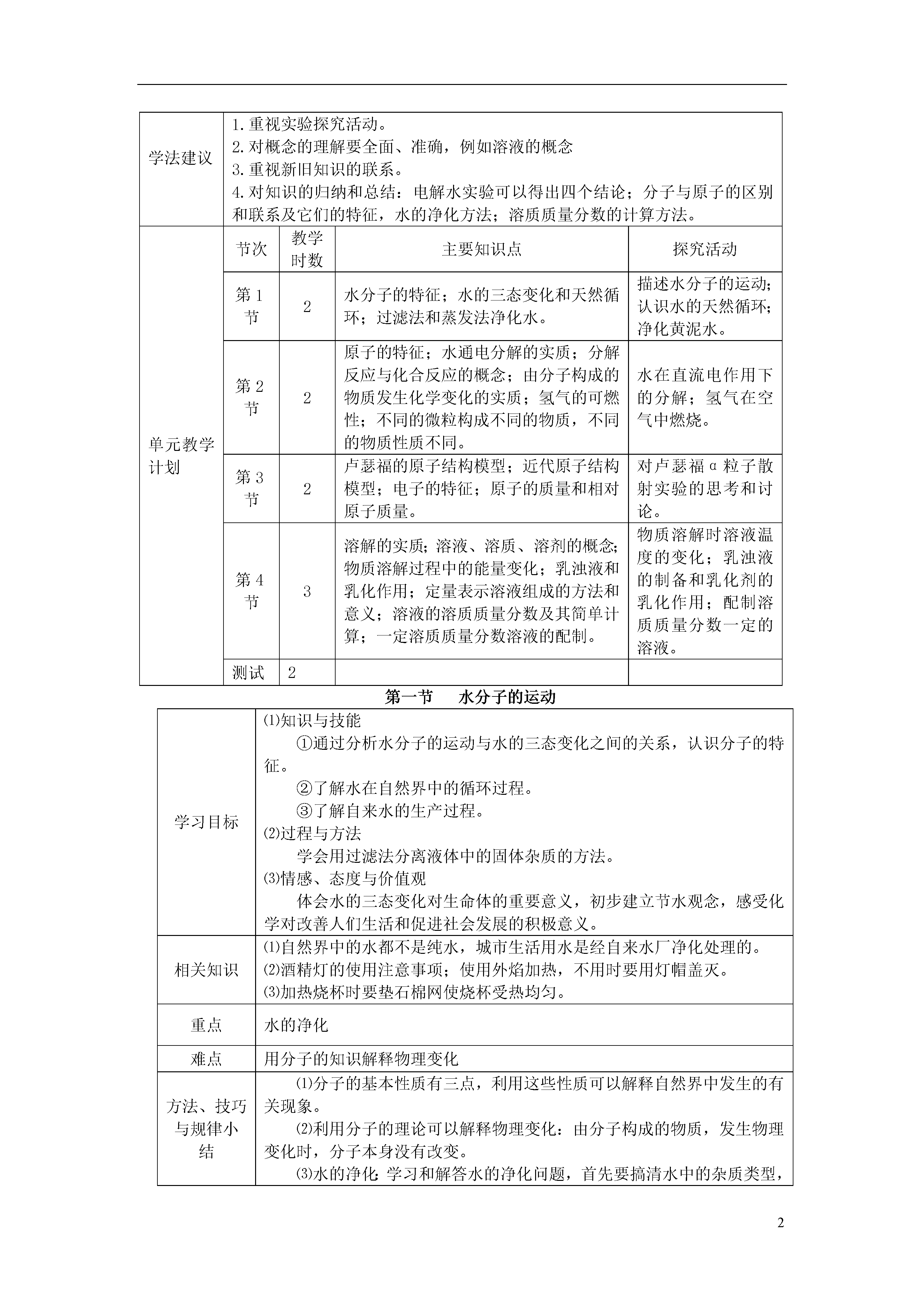
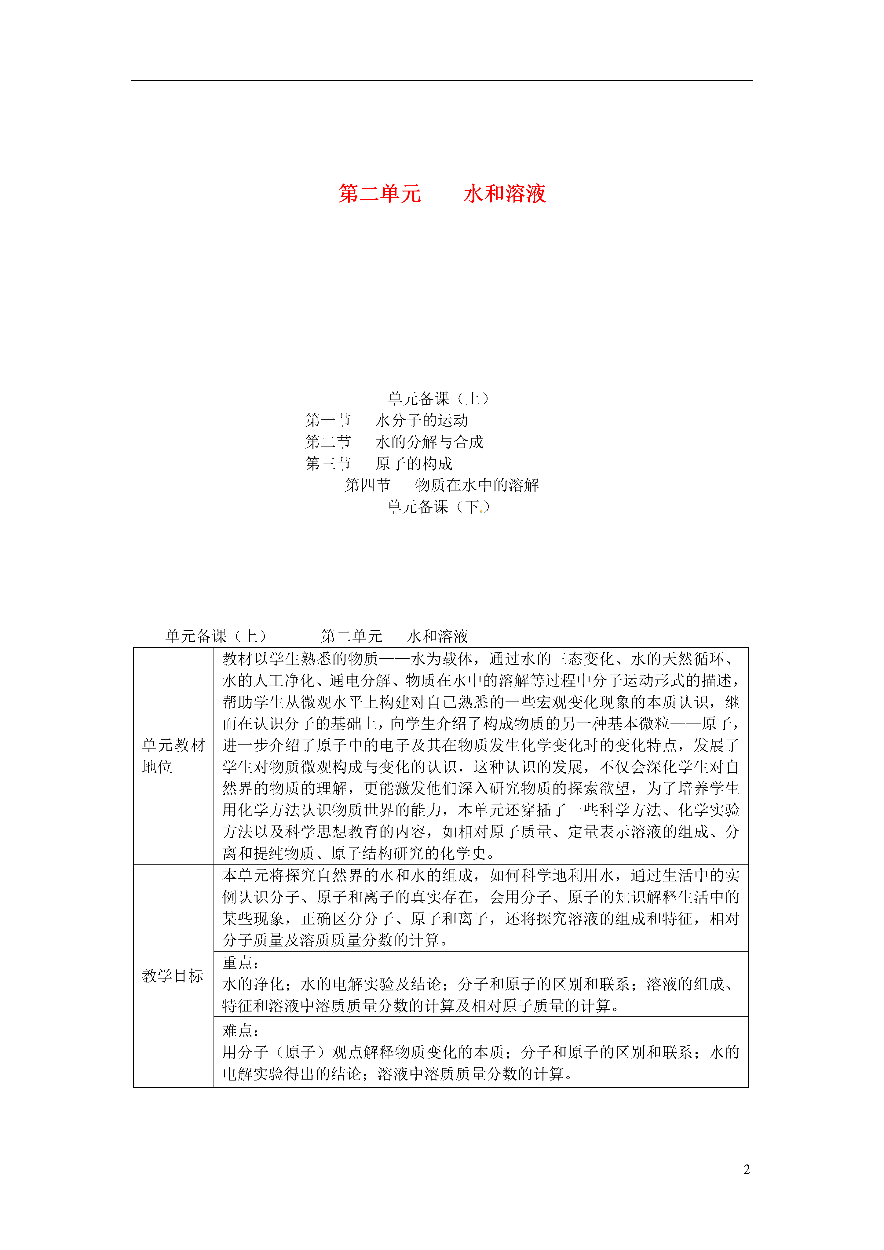
2第二单元水和溶液单元备课(上)第一节水分子的运动第二节水的分解与合成第三节原子的构成第四节物质在水中的溶解单元备课(下)单元备课(上)第二单元水和溶液单元教材地位教材以学生熟悉的物质——水为载体,通过水的三态变化、水的天然循环、水的人工净化、通电分解、物质在水中的溶解等过程中分子运动形式的描述,帮助学生从微观水平上构建对自己熟悉的一些宏观变化现象的本质认识,继而在认识分子的基础上,向学生介绍了构成物质的另一种基本微粒——原子,进一步介绍了原子中的电子及其在物质发生化学变化时的变化特点,发展了学生对物质微观构成与变化的认识,这种认识的发展,不仅会深化学生对自然界的物质的理解,更能激发他们深入研究物质的探索欲望,为了培养学生用化学方法认识物质世界的能力,本单元还穿插了一些科学方法、化学实验方法以及科学思想教育的内容,如相对原子质量、定量表示溶液的组成、分离和提纯物质、原子结构研究的化学史。教学目标本单元将探究自然界的水和水的组成,如何科学地利用水,通过生活中的实例认识分子、原子和离子的真实存在,会用分子、原子的知识解释生活中的某些现象,正确区分分子、原子和离子,还将探究溶液的组成和特征,相对分子质量及溶质质量分数的计算。重点:水的净化;水的电解实验及结论;分子和原子的区别和联系;溶液的组成、特征和溶液中溶质质量分数的计算及相对原子质量的计算。难点:用分子(原子)观点解释物质变化的本质;分子和原子的区别和联系;水的电解实验得出的结论;溶液中溶质质量分数的计算。学法建议1.重视实验探究活动。2.对概念的理解要全面、准确,例如溶液的概念3.重视新旧知识的联系。4.对知识的归纳和总结:电解水实验可以得出四个结论;分子与原子的区别和联系及它们的特征,水的净化方法;溶质质量分数的计算方法。单元教学计划节次教学时数主要知识点探究活动第1节2水分子的特征;水的三态变化和天然循环;过滤法和蒸发法净化水。描述水分子的运动;认识水的天然循环;净化黄泥水。第2节2原子的特征;水通电分解的实质;分解反应与化合反应的概念;由分子构成的物质发生化学变化的实质;氢气的可燃性;不同的微粒构成不同的物质,不同的物质性质不同。水在直流电作用下的分解;氢气在空气中燃烧。第3节2卢瑟福的原子结构模型;近代原子结构模型;电子的特征;原子的质量和相对原子质量。对卢瑟福α粒子散射实验的思考和讨论。第4节3溶解的实质;溶液、溶质、溶剂的概念;物质溶解过程中的能量变化;乳浊液和乳化作用;定量表示溶液组成的方法和意义;溶液的溶质质量分数及其简单计算;一定溶质质量分数溶液的配制。物质溶解时溶液温度的变化;乳浊液的制备和乳化剂的乳化作用;配制溶质质量分数一定的溶液。测试2第一节水分子的运动学习目标⑴知识与技能①通过分析水分子的运动与水的三态变化之间的关系,认识分子的特征。②了解水在自然界中的循环过程。③了解自来水的生产过程。⑵过程与方法学会用过滤法分离液体中的固体杂质的方法。⑶情感、态度与价值观体会水的三态变化对生命体的重要意义,初步建立节水观念,感受化学对改善人们生活和促进社会发展的积极意义。相关知识⑴自然界中的水都不是纯水,城市生活用水是经自来水厂净化处理的。⑵酒精灯的使用注意事项;使用外焰加热,不用时要用灯帽盖灭。⑶加热烧杯时要垫石棉网使烧杯受热均匀。重点水的净化难点用分子的知识解释物理变化方法、技巧与规律小结⑴分子的基本性质有三点,利用这些性质可以解释自然界中发生的有关现象。⑵利用分子的理论可以解释物理变化:由分子构成的物质,发生物理变化时,分子本身没有改变。⑶水的净化:学习和解答水的净化问题,首先要搞清水中的杂质类型,针对不同的杂质采取相应的净化措施,如吸附、过滤、蒸馏等。⑷过滤时的注意事项:一贴、二低、三靠。思维误区本节常出现的思维误区是:用分子观点解释物理变化及对分子的基本性质的理解。因平时对一些化学实验的基本操作不规范,因而在回答水的净化这类问题时常常出现错误。本节知识结构第一节水分子的运动水的三态变化:固液气水的构成粒子:分子基本性质:(体积和质量都很小,不断运动,分子之间有间隔)应用:解释物质的变化、混合物与纯净物水的天然循环除去不溶性杂质除去可溶性杂质水净化净水方法:沉淀、吸附、过滤、蒸馏等沉淀过滤:(仪器、操作)吸附生活中煮沸实验室蒸馏:(仪器、装置、操作)课题第一节水分子的运动课型新授第1课时第周年月日教学目标1.通过分析水分子的运动与水的三态变化之间的关系,认识分子的特征。2.了解水在自然界中的循环过程。学情分析学生知道水能发生三态变化和发生这些变化的条件,相当
查看更多
单篇购买
VIP会员(1亿+VIP文档免费下)

扫码即表示接受《下载须知》

教案-山东-2011_山东省枣庄市第四十二中学九年级化学 第二单元《水和溶液》单元备课

文档大小:66KB

限时特价:扫码查看

• 请登录后再进行扫码购买
• 使用微信/支付宝扫码注册及付费下载,详阅 用户协议 隐私政策
• 如已在其他页面进行付款,请刷新当前页面重试
• 付费购买成功后,此文档可永久免费下载
全场最划算
12个月
199.0
¥360.0
限时特惠
3个月
69.9
¥90.0
新人专享
1个月
19.9
¥30.0
24个月
398.0
¥720.0
6个月会员
139.9
¥180.0

6亿VIP文档任选,共次下载特权。

已优惠

微信/支付宝扫码完成支付,可开具发票

VIP尽享专属权益

VIP文档免费下载

赠送VIP文档免费下载次数

阅读免打扰

去除文档详情页间广告

专属身份标识

尊贵的VIP专属身份标识

高级客服

一对一高级客服服务

多端互通

电脑端/手机端权益通用