教案-全国-2010_九年级化学专题突破实验方案的设计和评价.rar 立即下载
2023-03-05
约4.5千字
约6页
0
42KB
举报 版权申诉
预览加载中,请您耐心等待几秒...

教案-全国-2010_九年级化学专题突破实验方案的设计和评价.rar

九年级化学专题突破实验方案的设计和评价.doc

预览

免费试读已结束,剩余 1 页请下载文档后查看

10 金币

下载文档

如果您无法下载资料,请参考说明:

1、部分资料下载需要金币,请确保您的账户上有足够的金币

2、已购买过的文档,再次下载不重复扣费

3、资料包下载后请先用软件解压,在使用对应软件打开

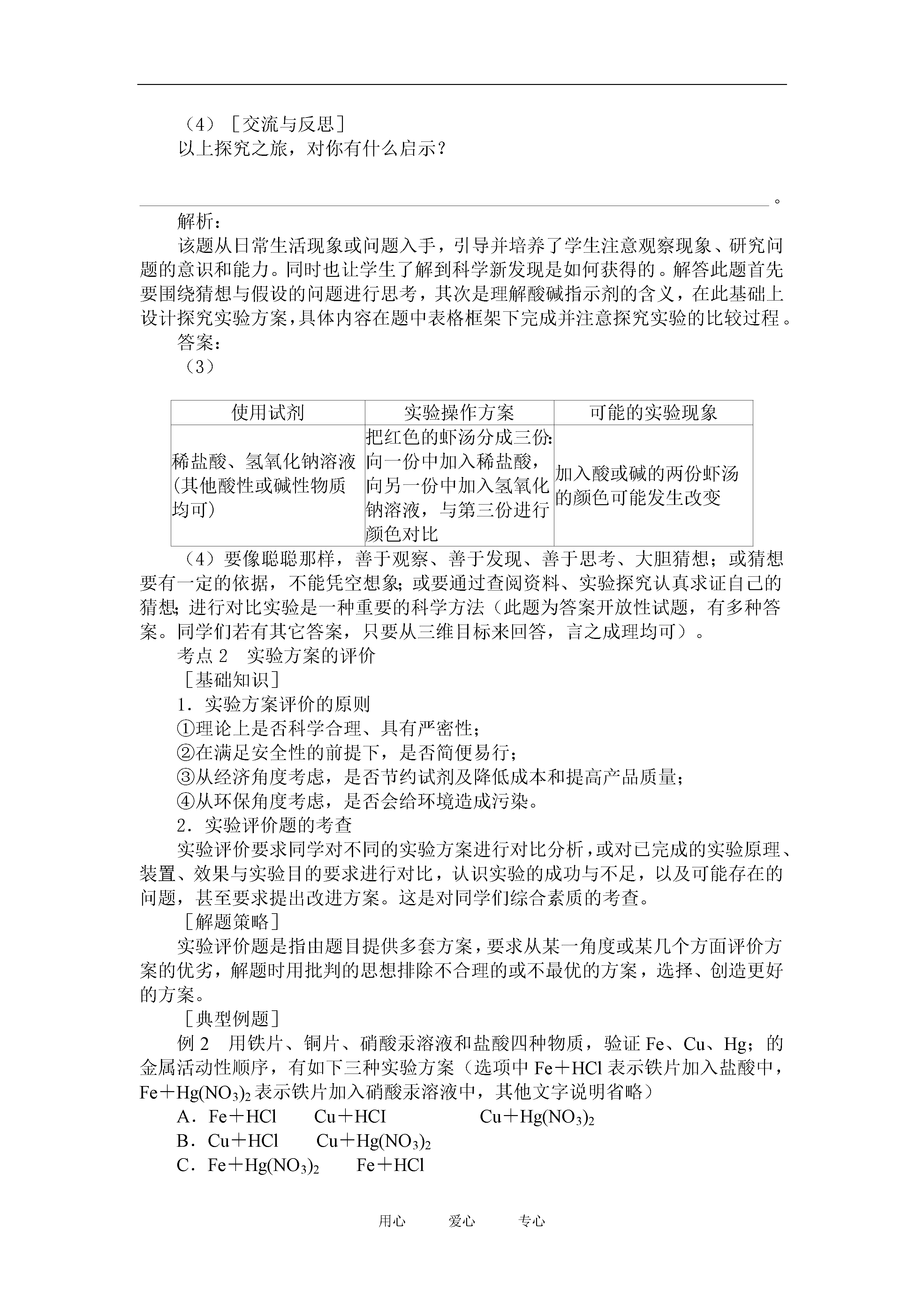
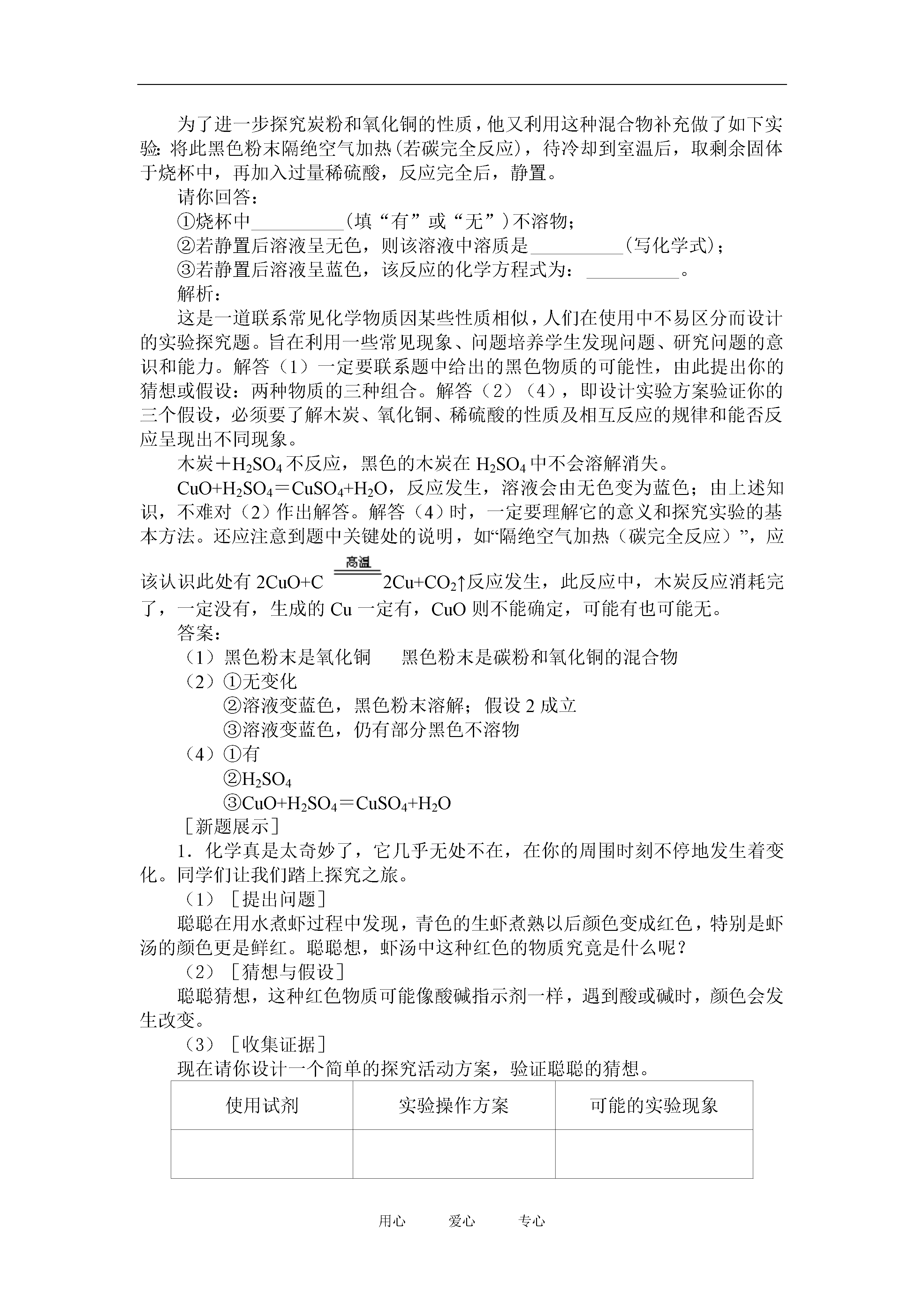
用心爱心专心专题突破十八实验方案的设计和评价通过实验活动,探讨研究并解决科学研究、生产、生活、环境保护中面临的一些问题是化学学科永恒的主题。在学习中,要求同学们能根据实际情况提出问题、设计实验研究问题、解决问题,在实践活动中巩固知识、提高认识、增强能力。考点1实验方案的设计[基础知识]1.实验设计的原则原理正确、操作简便、现象明显、药品经济、结论可信。2.实验设计题的考查实验仪器的设计和改进、实验装置的设计和改进、制备方案的设计、实验装置组装设计,化学与生产、生活的连接等。[解题策略]实验设计题,就是由题目提出目标,答案开放,由自己设计实验步骤,选择实验药品,设计实验装置,记录实验现象,分析实验结果,得出正确结论,解决题目提出的问题。实验报告是实验过程的一个重要资料,实验报告就是要将每一步实验的操作、实验的现象、实验结论记录下来,以备实验后进行分析。实验报告的填写必须对现象的描述准确简捷,对结论和解释必须正确完善,观点鲜明,实验内容和装置必须目的明确,识别准确。[典型例题]例1某校进行化学实验考查时,教师给了同学们1小包黑色粉末,这种黑色粉末可能是氧化铜、炭粉或者是这两种的混合物,让他们通过实验探究来确定。某同学探究过程如下:(1)【提出假设】假设1:黑色粉末是炭粉;假设2:_________________________;假设3:_________________________。(2)【设计实验方案】他对实验做了如下设想和分析:取少量黑色粉末于烧杯中,并加入过量的稀硫酸。则实验中可能出现的现象与对应结论如下表,请你完成下表。实验中可能出现的现象结论①假设1成立②③假设3成立(3)【进行实验】通过实验及分析,确定该黑色物质为炭粉和氧化铜的混合物。(4)【拓展】为了进一步探究炭粉和氧化铜的性质,他又利用这种混合物补充做了如下实验:将此黑色粉末隔绝空气加热(若碳完全反应),待冷却到室温后,取剩余固体于烧杯中,再加入过量稀硫酸,反应完全后,静置。请你回答:①烧杯中__________(填“有”或“无”)不溶物;②若静置后溶液呈无色,则该溶液中溶质是__________(写化学式);③若静置后溶液呈蓝色,该反应的化学方程式为:__________。解析:这是一道联系常见化学物质因某些性质相似,人们在使用中不易区分而设计的实验探究题。旨在利用一些常见现象、问题培养学生发现问题、研究问题的意识和能力。解答(1)一定要联系题中给出的黑色物质的可能性,由此提出你的猜想或假设:两种物质的三种组合。解答(2)(4),即设计实验方案验证你的三个假设,必须要了解木炭、氧化铜、稀硫酸的性质及相互反应的规律和能否反应呈现出不同现象。木炭+H2SO4不反应,黑色的木炭在H2SO4中不会溶解消失。CuO+H2SO4=CuSO4+H2O,反应发生,溶液会由无色变为蓝色;由上述知识,不难对(2)作出解答。解答(4)时,一定要理解它的意义和探究实验的基本方法。还应注意到题中关键处的说明,如“隔绝空气加热(碳完全反应)”,应该认识此处有2CuO+C2Cu+CO2↑反应发生,此反应中,木炭反应消耗完了,一定没有,生成的Cu一定有,CuO则不能确定,可能有也可能无。答案:(1)黑色粉末是氧化铜黑色粉末是碳粉和氧化铜的混合物(2)①无变化②溶液变蓝色,黑色粉末溶解;假设2成立③溶液变蓝色,仍有部分黑色不溶物(4)①有②H2SO4③CuO+H2SO4=CuSO4+H2O[新题展示]1.化学真是太奇妙了,它几乎无处不在,在你的周围时刻不停地发生着变化。同学们让我们踏上探究之旅。(1)[提出问题]聪聪在用水煮虾过程中发现,青色的生虾煮熟以后颜色变成红色,特别是虾汤的颜色更是鲜红。聪聪想,虾汤中这种红色的物质究竟是什么呢?(2)[猜想与假设]聪聪猜想,这种红色物质可能像酸碱指示剂一样,遇到酸或碱时,颜色会发生改变。(3)[收集证据]现在请你设计一个简单的探究活动方案,验证聪聪的猜想。使用试剂实验操作方案可能的实验现象(4)[交流与反思]以上探究之旅,对你有什么启示?____________________________________________________________________。解析:该题从日常生活现象或问题入手,引导并培养了学生注意观察现象、研究问题的意识和能力。同时也让学生了解到科学新发现是如何获得的。解答此题首先要围绕猜想与假设的问题进行思考,其次是理解酸碱指示剂的含义,在此基础上设计探究实验方案,具体内容在题中表格框架下完成并注意探究实验的比较过程。答案:(3)使用试剂实验操作方案可能的实验现象稀盐酸、氢氧化钠溶液(其他酸性或碱性物质均可)把红色的虾汤分成三份:向一份中加入稀盐酸,向另一份中加入氢氧化钠
查看更多
努力****南绿
实名认证
内容提供者
单篇购买
VIP会员(1亿+VIP文档免费下)

扫码即表示接受《下载须知》

教案-全国-2010_九年级化学专题突破实验方案的设计和评价

文档大小:42KB

限时特价:扫码查看

• 请登录后再进行扫码购买
• 使用微信/支付宝扫码注册及付费下载,详阅 用户协议 隐私政策
• 如已在其他页面进行付款,请刷新当前页面重试
• 付费购买成功后,此文档可永久免费下载
全场最划算
12个月
199.0
¥360.0
限时特惠
3个月
69.9
¥90.0
新人专享
1个月
19.9
¥30.0
24个月
398.0
¥720.0
6个月会员
139.9
¥180.0

6亿VIP文档任选,共次下载特权。

已优惠

微信/支付宝扫码完成支付,可开具发票

VIP尽享专属权益

VIP文档免费下载

赠送VIP文档免费下载次数

阅读免打扰

去除文档详情页间广告

专属身份标识

尊贵的VIP专属身份标识

高级客服

一对一高级客服服务

多端互通

电脑端/手机端权益通用