是雁****找我
Ta的资源
区政府办公室主任在“四个双向”活动现场会上的发言 (2)
区水利局典型发言材料
关于爱情的抒情散文5篇
关于男人心碎散文5篇
2022有关小学教学总结范文集锦6篇
关于有关星星的精美散文诗歌5篇
2022有关应届生自我介绍范文锦集八篇
区长在全区扶贫攻坚动员大会上的讲话 (2)
区长在全区重点项目建设推进动员大会上的讲话 (2)
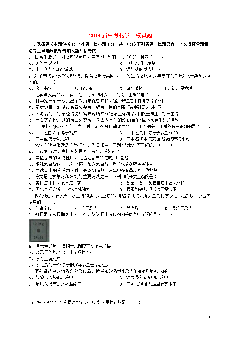
试题-河南-2014_河南省许昌市2014届中考化学一模试题
试题-河南-2014_河南省郑州八中2013-2014学年九年级化学下学期第三次月考试卷
股东公司设立协议书
股东承诺诺书
股份有限公司分立公司合同
2022有关拾金不昧表扬信汇编七篇
2022有关教学设计方案范文锦集6篇
区长在城市管理工作会议上的讲话 (3)
区长在春节团拜会上的讲话 (3)
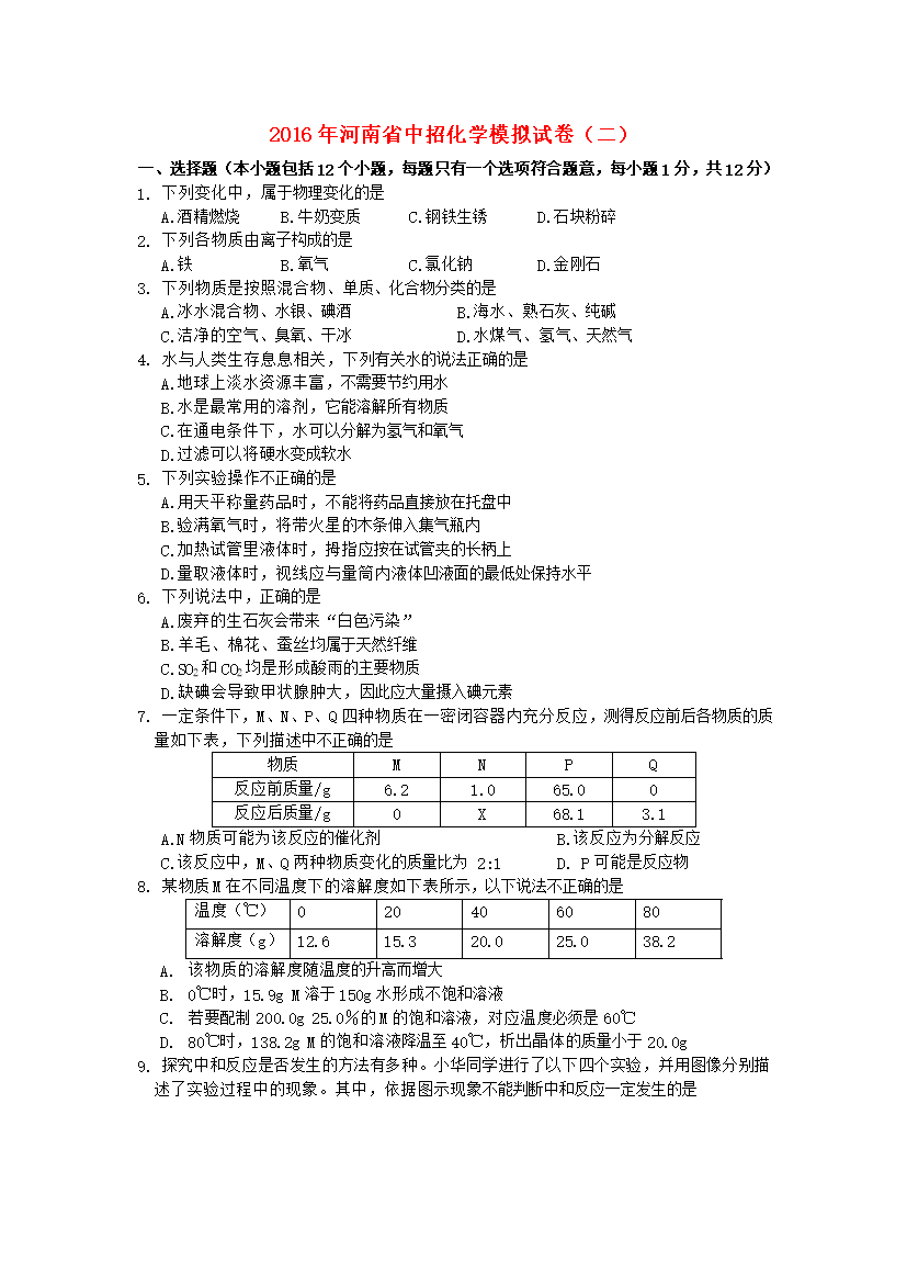
试题-河南-2016_河南省2016年中考化学模拟试卷(二)(无答案)
试题-河南-2016_河南省郑州市2016届中考化学一模试题(扫描版)
试题-河南-2017_河南省安阳市龙安区2017届九年级化学上学期第一次月考试题