是雁****找我
Ta的资源
农村土地承包契约协议书
熔炉观后感600字范文5篇
2022目标责任书通用15篇
县农电局行风建设优质服务评星创优活动自查报告 (4)
县委书记在全县党建工作会议上的讲话 (4)
试题-湖南-2016_湖南省娄底市冷水江七中2015届中考化学模拟试题(含解析)
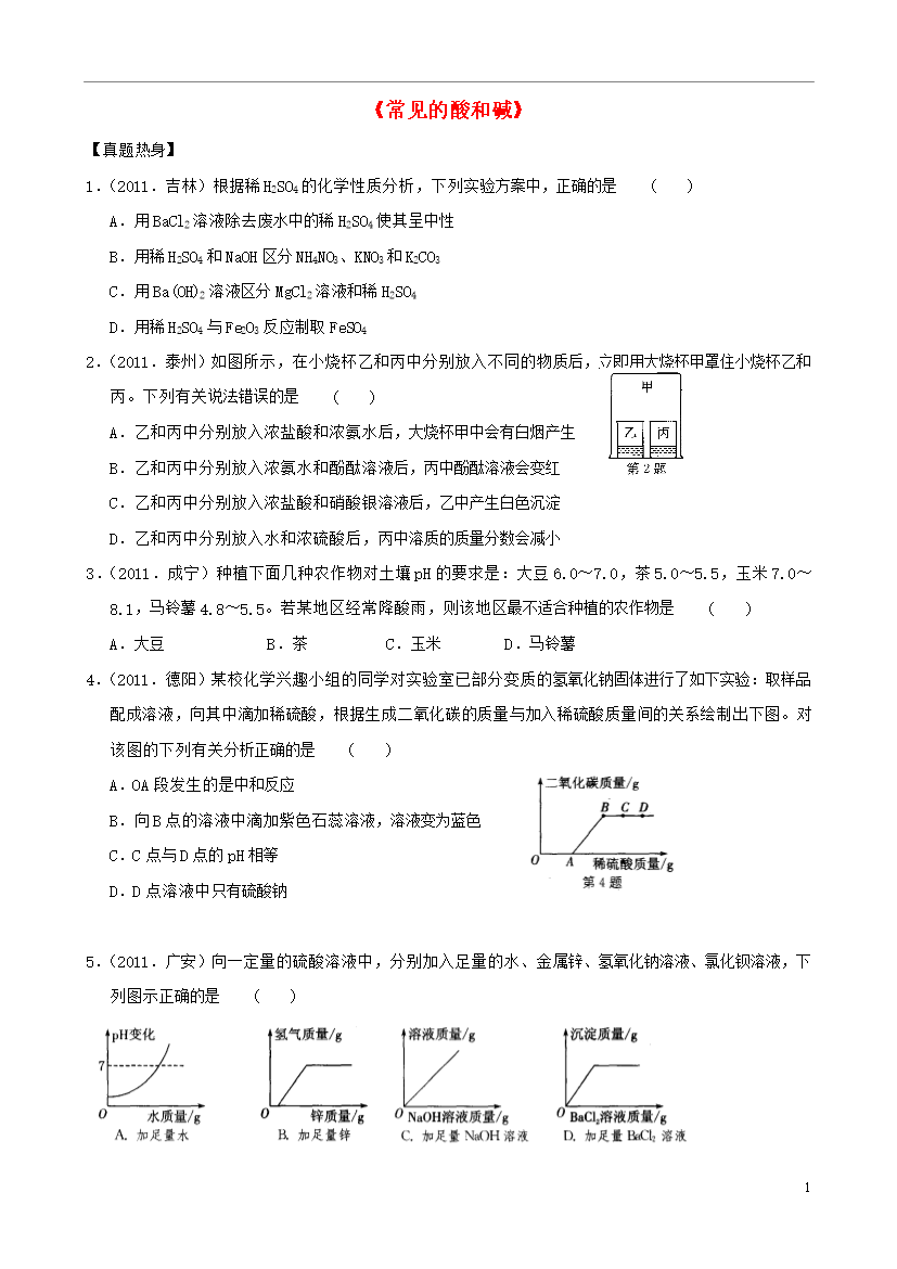
试题-全国-2013_(备战中考)中考化学真题热身训练《常见的酸和碱》
单位房屋装修合同
商务酒店承包经营管理合同
抗洪救灾观后感心得5篇精选大全
2022硕士求职信锦集九篇
2022社团纳新活动策划
2022社团负责人竞选演讲稿
县卫生局领导班子坚持团结协作、增强整体合力情况汇报 (3)
试题-全国-2016_2016年中考化学考点总动员系列 专题06 金属的化学性质
试题-全国-2018_2017年中考化学试题分类汇编 考点54 金属的化学性质(含解析)
试题-全国-2010_中考化学同步测控优化训练 第八单元课题1 金属材料
学校食堂承包服务协议书
安装工程分包合同
县发改委上半年工作报告材料 (2)
试题-山东-2016_山东省威海市乳山市2015-2016学年六年级数学下学期期末考试试题(扫描版) 新人教版五四制