
子璇****君淑


Ta的资源

人生需要奋斗750字初中作文

同志在全X畜牧工作现场会议上的主持讲话(1)

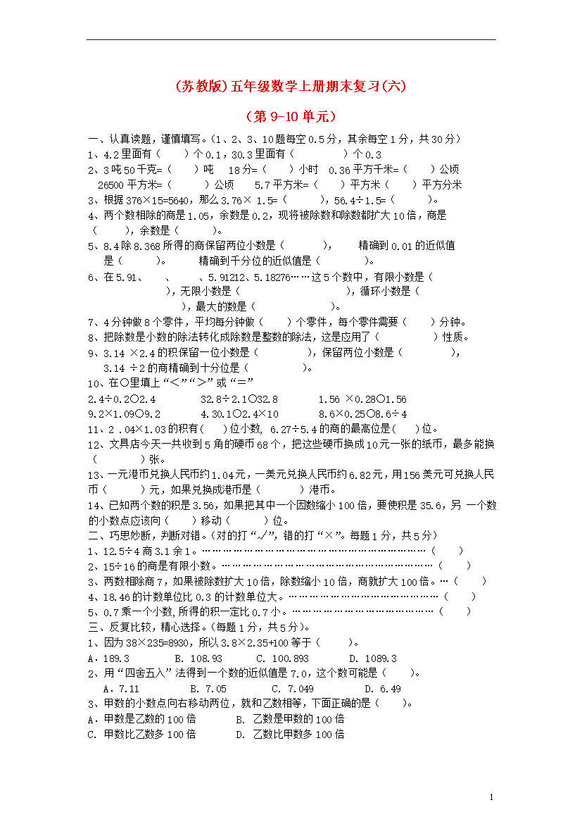
试题-全国-2013_五年级数学上册 期末复习(六)(无答案) 苏教版

试题-全国-2019_五年级数学上册 第九单元 整理与复习 第2课时 图形王国课堂作业设计 苏教版

初一语文小圣施威降大圣教案大全

初一语文课文知识点人教版

商务局作风建设年工作报告与商务局办公室专项工作报告 (2)

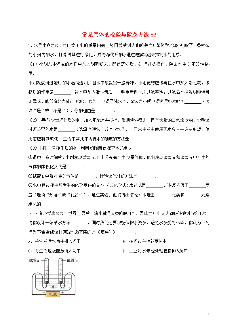
试题-吉林-2018_吉林省吉林市中考化学复习练习 常见气体的检验与除杂方法83(无答案) 新人教版

坚守道德底线500字精彩作文5篇_44

学会吃苦耐劳500字话题作文_吃苦耐劳话题作文

2022销售季度工作计划范文十篇

听党话跟党走演讲稿 (2)

商务局政务宣传活动汇报

商务局民生工程工作汇报

商务局鲜活农产品流通市场体系建设情况调研报告

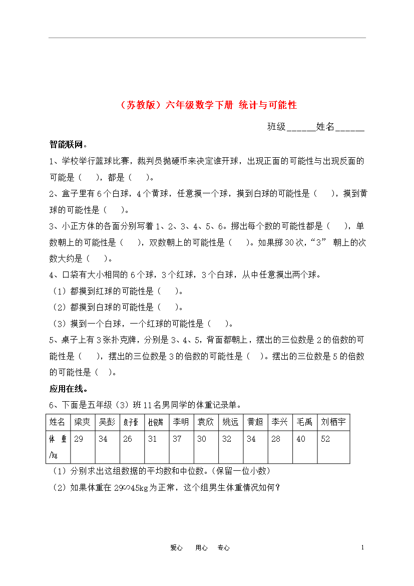
试题-全国-2011_六年级数学下册 统计与可能性练习(无答案) 苏教版

试题-全国-2012_一年级数学下册 十几减8、7(一)一课一练 苏教版

2022销售年度计划4篇

2022销售的总结与工作计划七篇

商品房预售款监管考察报告 (2)

父亲的肩膀600字优秀作文