17****27

实名认证
内容提供者

Ta的资源

小升初数学期末模拟测试卷【考点精练】

苏教版科学六年级上册期末测试卷含完整答案【夺冠】

小学六年级下册数学期末测试卷【真题汇编】

教科版五年级上册科学期末测试卷含答案(综合卷)

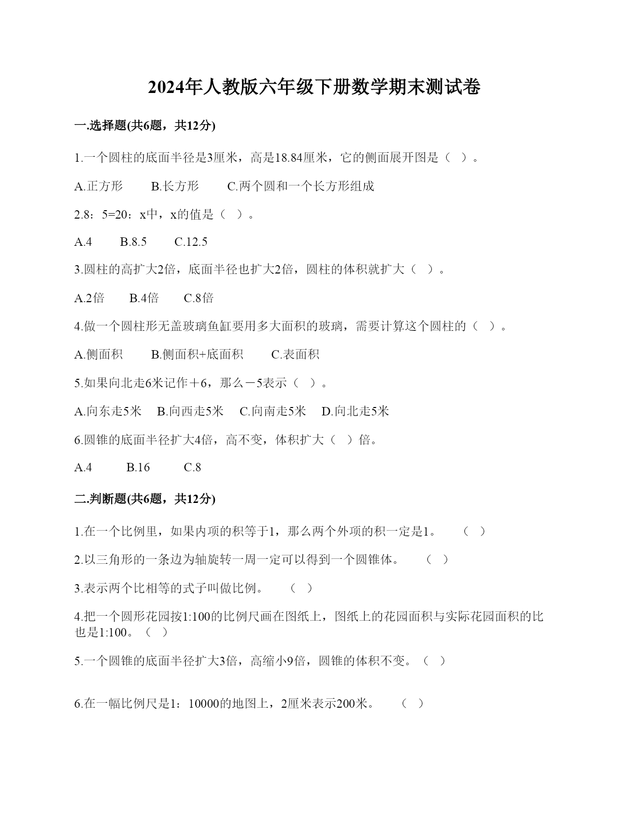
2024年人教版六年级下册数学期末测试卷含完整答案(名师系列)

小升初六年级下册数学期末测试卷含答案(巩固)

人教版四年级下册数学期中测试卷【word】

人教版六年级下册数学第四单元《比例》测试卷及完整答案(名师系列)

小学六年级下册数学期末考试卷精品(典型题)

小升初六年级下册数学期末测试卷含答案【考试直接用】

小学六年级下册数学期末考试卷及参考答案1套

教科版科学一年级上册第一单元《植物》测试卷精编

人教版五年级下册数学期中测试卷含完整答案【必刷】

教科版二年级上册科学期末测试卷附答案(名师推荐)

人教版四年级下册数学期中测试卷附参考答案【完整版】

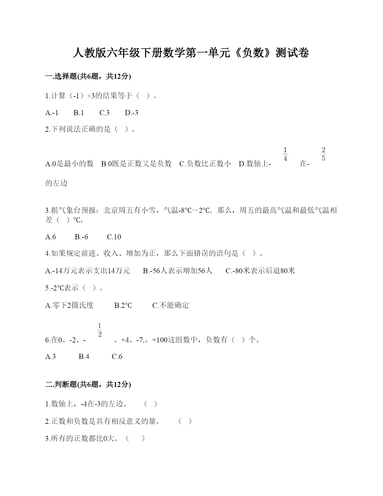
人教版六年级下册数学第一单元《负数》测试卷及完整答案(易错题)

2024年人教版六年级下册数学期末测试卷带答案(综合卷)

2024年小升初数学期末模拟测试卷(典优)

教科版科学一年级下册第一单元《我们周围的物体》测试卷及精品答案

苏教版科学六年级上册期末测试卷及答案【夺冠系列】

小升初数学期末模拟测试卷附参考答案【能力提升】