努力****南绿
Ta的资源
农村卫生工作调研报告[5篇] (5)
教案-全国-2013_六年级数学上册 比的意义1教案 青岛版
试题-全国-2017_(云南专版)2018年中考化学总复习 第一编 第1单元 走进化学世界(精练)练习
教案-全国-2011_四年级数学 信息窗1 平行与相交3教案 青岛版
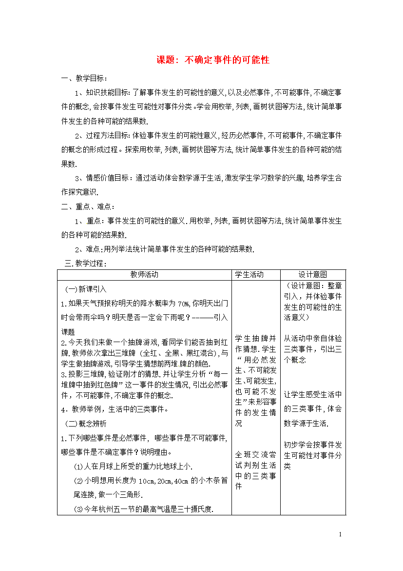
教案-全国-2015_六年级数学下册《不确定事件的可能性》教案 鲁教版
农村妇女土地权益保护情况调研报告 (6)
教案-山东-2015_山东省淄博市临淄区第八中学六年级数学下册 6
我的心儿怦怦跳四年级优秀作文【八篇】
创先争优爱岗敬业演讲稿 (3)
婚纱影楼摄影业务合作合同书
责任的话题作文300字5篇
难忘的元宵节学生作文精选12篇
2022工作纪律保证书
2022工作计划模板集锦八篇
试题-全国-2006_初三化学生活中常见的盐同步练习
2022工地观摩学习心得体会
高中作文书香伴成长800字范文精选
工程合作管理协议书
建立战略合作关系协议
农村税费改革试点和乡村管理体制改革跟踪研究报告 (12)
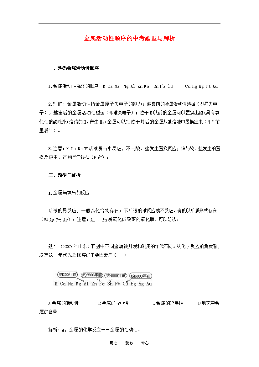
试题-全国-2009_九年级化学金属活动性顺序的中考题型与解析知识点分析