教案-全国-2014_九年级化学下册 第八单元 金属和金属材料复习教案 新人教版.rar 立即下载
2023-03-05
约6.7千字
约8页
0
423KB
举报 版权申诉
预览加载中,请您耐心等待几秒...

教案-全国-2014_九年级化学下册 第八单元 金属和金属材料复习教案 新人教版.rar

九年级化学下册 第八单元 金属和金属材料复习教案 新人教版.doc

预览

免费试读已结束,剩余 3 页请下载文档后查看

10 金币

下载文档

如果您无法下载资料,请参考说明:

1、部分资料下载需要金币,请确保您的账户上有足够的金币

2、已购买过的文档,再次下载不重复扣费

3、资料包下载后请先用软件解压,在使用对应软件打开

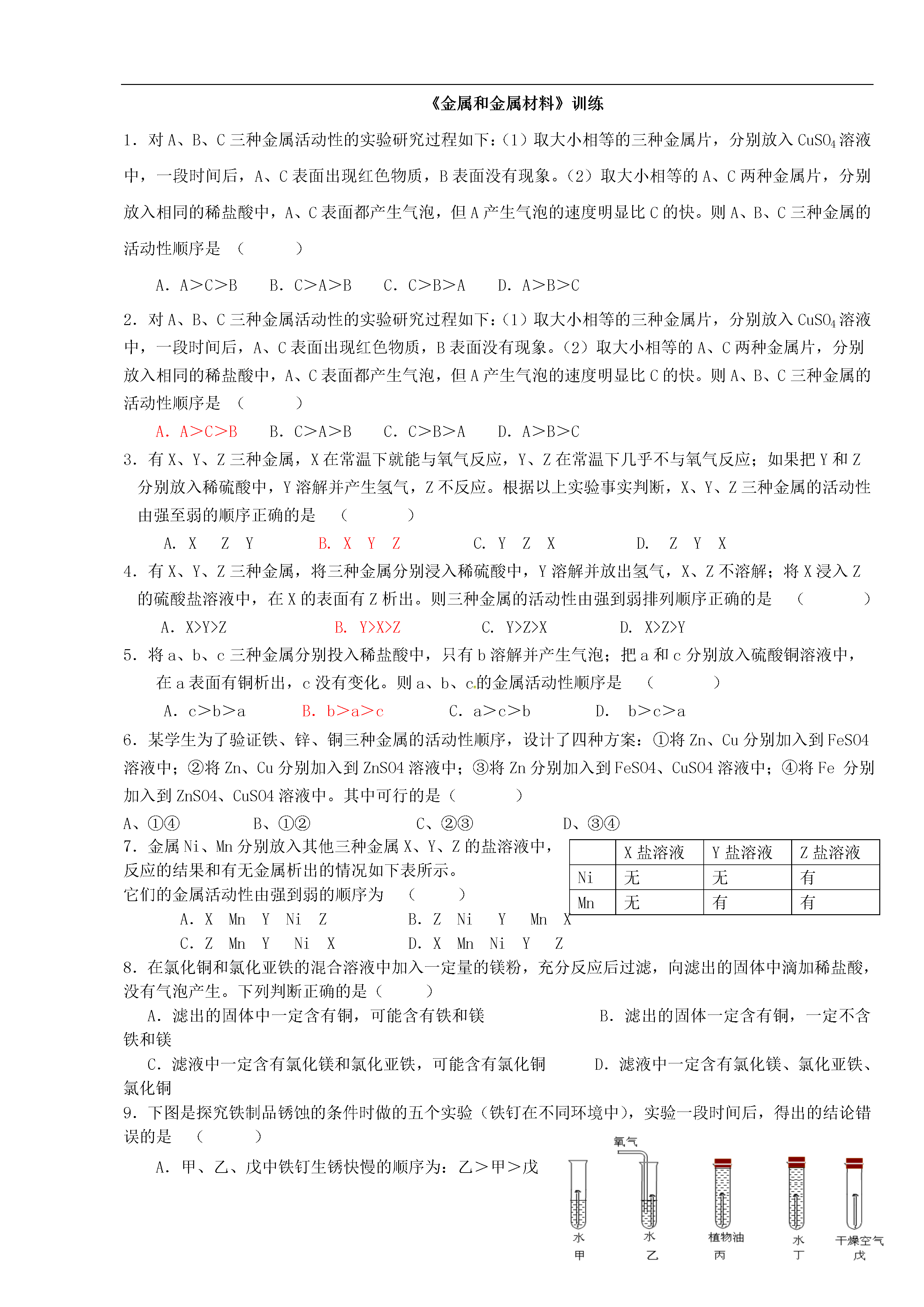
8第八单元金属和金属材料一、金属的物理性质1.相似性:多数金属有光泽,密度、硬度较,熔、沸点较,具有良好的、性能。2.差异性:汞常温下呈态,铜为色,金为色,的导电能力最强,熔点最高的金属是等。二、合金3.合金:合金是一种物,是在一种金属中加热熔合某些或而制得的,具有特性,其强度和硬度一般比组成它们的纯金属更,抗腐蚀等性能也更。4.铁合金:和是两种常见的铁合金。生铁含碳量,硬而脆,可铸造,用来制造铁锅、暖气片、机床底垫等;钢含碳量,坚硬、韧性好、塑性好,可煅轧和铸造,用于制造机械、交通工具和武器等。注意:二者性能差异的主要原因是__________________不同。三、金属的化学性质5.金属与氧气的反应大多数金属都与氧气反应,但反应的难易和剧烈程度不同。例如:镁、铝等在______下就能与氧气反应,而铁、铜等在常温下与氧气反应。但在高温下可与氧气剧烈反应。铁在氧气中燃烧时的现象是:,化学反应方程式为;铝在空气中与氧气反应,在其表面生成一层致密的薄膜,从而阻止内部的铝被氧化,因此,铝具有较好的性能;化学反应方程式为:_______________________________________6.金属与酸的反应铁与酸反应的现象:铁丝表面有大量产生,溶液由色变为色。化学方程式:_____________。条件:(1)金属必须位于金属活动性顺序表中的前面;(2)酸一般为或(浓硫酸和硝酸因具有较强的氧化性,与金属反应时不生成氢气,而是生成水)。可简记为:“氢前金属能置氢,氢后金属则不能。”7.金属与盐的反应铁与硫酸铜溶液反应的现象:银白色的铁丝表面覆盖一层物质,溶液由色变为色。化学方程式:__________。条件:(1)在金属活动性顺序中只有排在前面的金属才能把排在后面的金属从其盐溶液中置换出来,而与的位置无关。但等金属例外,由于它们过于活泼,与盐溶液不发生置换反应,而是先与溶液中的水发生反应。(2)反应一定在中进行,不溶于水的盐一般不与金属反应。如Mg与AgCl不反应,因为AgCl不溶于水。可简记为:“前置后,盐可溶。”四、置换反应8.常见类型:(1)氢气(或碳)与某些金属氧化物反应;(2)金属与酸反应;(3)金属与某些盐溶液反应。注意:(1)铁在置换反应中生成的是显价的铁的化合物;(2)置换反应中一定有元素的变化;(3)置换反应中一定有、的参加和生成。五、炼铁的原理9.一氧化碳还原氧化铁的实验:(1)反应原理:。(2)实验现象:色的氧化铁粉末逐渐变成色,生成的气体能使澄清的石灰水变,尾气点燃产生火焰。(3)实验步骤:反应前先通一段时间的后加热,目的是为了;实验完毕后要先撤,继续通入气体,直到玻璃管冷却,目的是,同时,实验过程中还可防止澄清石灰水被倒吸。(4)尾气处理:因一氧化碳有毒,关于该气体的实验都要注意尾气的处理,可____________或__________。工业炼铁:炼铁的基本原理是:;炼铁的原料是、、和空气;主要设备是。注意:原料中焦炭的主要作用是提供和还原剂;石灰石的主要作用是,除去铁矿石中的。工业炼铁的产物是而不是纯铁。11.含杂质物质的化学方程式的计算:先把含杂质的物质换算成的质量,再进行计算。换算方法:纯净物的质量=×。六、金属的锈蚀与防护12.钢铁锈蚀的条件:钢铁生锈,是由于铁与空气中的、等物质发生一系列复杂的化学反应,使铁转化成铁的化合物的过程。在或存在时,能加快铁与水、氧气的反应,使铁加快锈蚀。(铜生铜绿的条件:铜与、、接触。铜绿的化学式:Cu2(OH)2CO3)13.防止铁制品生锈的措施:⑴;⑵在钢铁表面涂:如涂油、刷漆、电镀、烤蓝等;⑶改变金属的内部结构,如加入铬、镍等制成。14.保护金属资源的途径:⑴;⑵;⑶;⑷。【问题】1.“真金不怕火炼”说明金在高温时能否与氧气反应?2.为什么铝具有优良的抗腐蚀性能?3.怎样将氧化铜变成单质铜,写出有关的化学反应方程式.4.把铁矿石冶炼成铁的过程中,主要的反应原理是什么?(用化学方程式表示)5.自行车的构件如支架、链条、钢圈等,分别采取什么防锈措施?《金属和金属材料》训练1.对A、B、C三种金属活动性的实验研究过程如下:(1)取大小相等的三种金属片,分别放入CuSO4溶液中,一段时间后,A、C表面出现红色物质,B表面没有现象。(2)取大小相等的A、C两种金属片,分别放入相同的稀盐酸中,A、C表面都产生气泡,但A产生气泡的速度明显比C的快。则A、B、C三种金属的活动性顺序是()A.A>C>BB.C>A>BC.C>B>AD.A>B>C2.对A、B、C三种金属活动性的实验研究过程如下:(1)取大小相等的三种金属片,分别放入CuSO4溶液中,一段时间后,A、C表面
查看更多
星星****眨眼
实名认证
内容提供者
单篇购买
VIP会员(1亿+VIP文档免费下)

扫码即表示接受《下载须知》

教案-全国-2014_九年级化学下册 第八单元 金属和金属材料复习教案 新人教版

文档大小:423KB

限时特价:扫码查看

• 请登录后再进行扫码购买
• 使用微信/支付宝扫码注册及付费下载,详阅 用户协议 隐私政策
• 如已在其他页面进行付款,请刷新当前页面重试
• 付费购买成功后,此文档可永久免费下载
全场最划算
12个月
199.0
¥360.0
限时特惠
3个月
69.9
¥90.0
新人专享
1个月
19.9
¥30.0
24个月
398.0
¥720.0
6个月会员
139.9
¥180.0

6亿VIP文档任选,共次下载特权。

已优惠

微信/支付宝扫码完成支付,可开具发票

VIP尽享专属权益

VIP文档免费下载

赠送VIP文档免费下载次数

阅读免打扰

去除文档详情页间广告

专属身份标识

尊贵的VIP专属身份标识

高级客服

一对一高级客服服务

多端互通

电脑端/手机端权益通用