教案-全国-2018_九年级化学上册 第四单元 自然界的水 课题3 水的组成 4.doc 立即下载
2023-03-05
约1.4千字
约3页
0
170KB
举报 版权申诉
预览加载中,请您耐心等待几秒...

在线预览结束,喜欢就下载吧,查找使用更方便

10 金币

下载文档

如果您无法下载资料,请参考说明:

1、部分资料下载需要金币,请确保您的账户上有足够的金币

2、已购买过的文档,再次下载不重复扣费

3、资料包下载后请先用软件解压,在使用对应软件打开

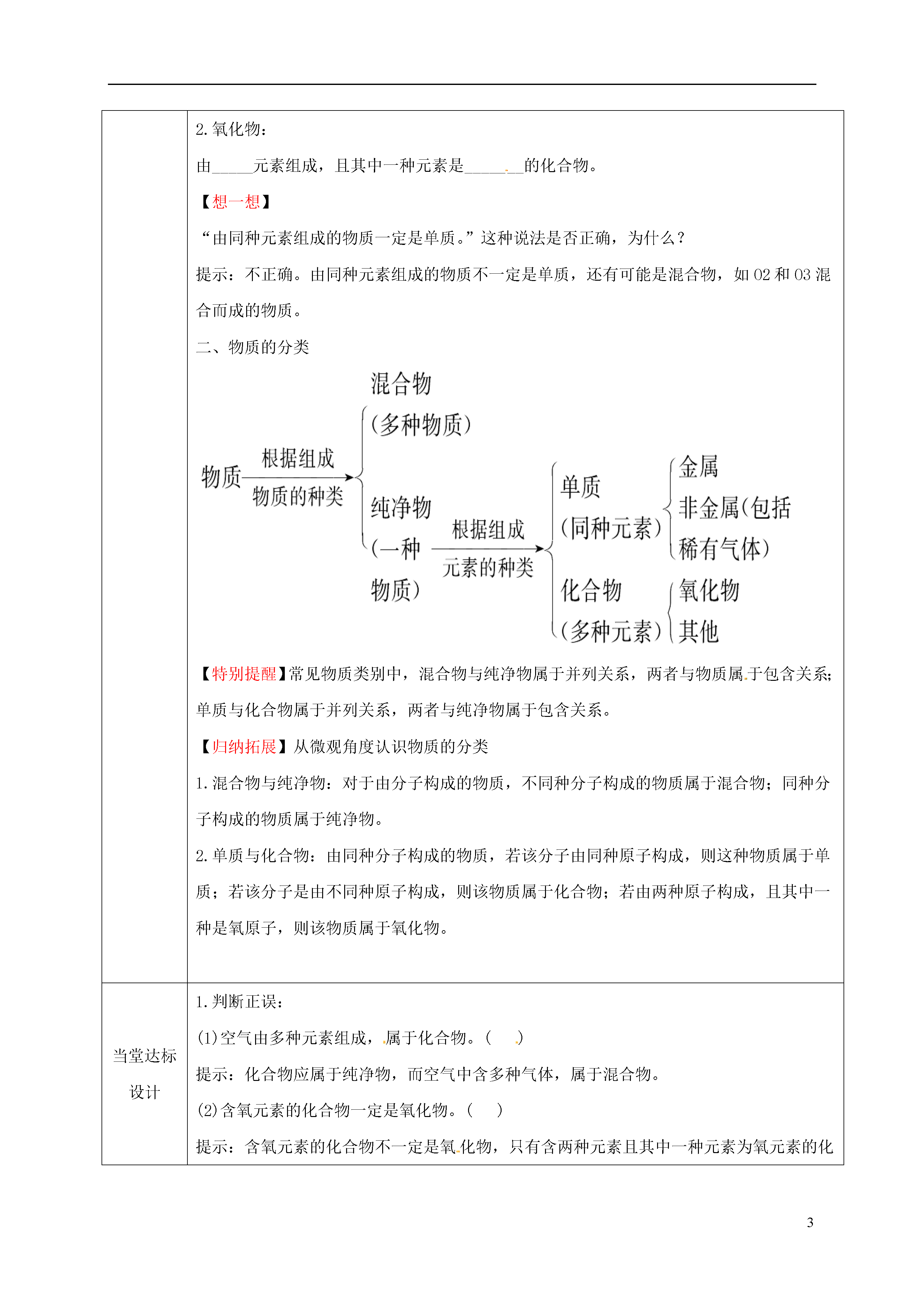
3水的组成本课题课时数1总课时数25教学目标1.知识与能力:知道并区分单质、化合物、氧化物2、过程与方法:充分利用讨论,培养学生观察,分析,归纳实验现象的能力和习惯。3、情感态度价值观:了解人类认识物质世界的过程和方法,培养学生科学探究的精神。教学重难点重点能区分常见的单质、化合物以及氧化物难点对单质、化合物概念的理解问题设计1、试写出学过的一些化学反应的文字表达式中每种物质的化学式。2、什么是单质?什么是化合物?单质和化合物的相同点是什么?不同点又是什么?3、物质的分类4、化合物和氧化物有哪些区别和联系?本节预习检测1、单质、化合物的概念,2、能区分常见的物质中哪些属于单质,哪些属于化合物。3、什么是单质?什么是化合物?单质和化合物的相同点是什么?不同点又是什么?教学过程设计【复习回顾】【新课探究】出示学习目标1、知道单质、化合物的概念,2、能区分常见的物质中哪些属于单质,哪些属于化合物。3、什么是单质?什么是化合物?单质和化合物的相同点是什么?不同点又是什么?4、什么是氧化物?5、化合物和氧化物有哪些区别和联系?二、自学阅读课本81页的内容,尝试完成以下问题:一、化合物、单质和氧化物1.单质与化合物:化合物:组成中含有___________的_______。单质:由_________组成的_______。2.氧化物:由_____元素组成,且其中一种元素是_______的化合物。【想一想】“由同种元素组成的物质一定是单质。”这种说法是否正确,为什么?提示:不正确。由同种元素组成的物质不一定是单质,还有可能是混合物,如O2和O3混合而成的物质。二、物质的分类【特别提醒】常见物质类别中,混合物与纯净物属于并列关系,两者与物质属于包含关系;单质与化合物属于并列关系,两者与纯净物属于包含关系。【归纳拓展】从微观角度认识物质的分类1.混合物与纯净物:对于由分子构成的物质,不同种分子构成的物质属于混合物;同种分子构成的物质属于纯净物。2.单质与化合物:由同种分子构成的物质,若该分子由同种原子构成,则这种物质属于单质;若该分子是由不同种原子构成,则该物质属于化合物;若由两种原子构成,且其中一种是氧原子,则该物质属于氧化物。当堂达标设计1.判断正误:(1)空气由多种元素组成,属于化合物。()提示:化合物应属于纯净物,而空气中含多种气体,属于混合物。(2)含氧元素的化合物一定是氧化物。()提示:含氧元素的化合物不一定是氧化物,只有含两种元素且其中一种元素为氧元素的化合物才为氧化物。如NaOH、O2虽然含氧元素,但不是氧化物。2、【示范题】(2013·福州中考)用“”和“”表示不同元素的原子,下列微观示意图能表示化合物的是()【解析】选B。化合物是由两种或两种以上元素组成的纯净物,从微观角度分析,即由同一种分子构成,分子由不同种原子构成,故答案为B。课外作业设计A组:1、重点知识整理2、课本P82页第3、4、5题B组:1、重点知识整理2、配套P31页第7、8题C组:1、重点知识整理2、配套P33页第1、2、3题下节预习问题设计1、什么是化学式?2、化学式的表示意义是什么?3、化学式中数字的意义是什么?4、化学式的书写方法是什么?不同化学式是怎样读的?备课组长签字主管领导签字
查看更多
单篇购买
VIP会员(1亿+VIP文档免费下)

扫码即表示接受《下载须知》

教案-全国-2018_九年级化学上册 第四单元 自然界的水 课题3 水的组成 4

文档大小:170KB

限时特价:扫码查看

• 请登录后再进行扫码购买
• 使用微信/支付宝扫码注册及付费下载,详阅 用户协议 隐私政策
• 如已在其他页面进行付款,请刷新当前页面重试
• 付费购买成功后,此文档可永久免费下载
全场最划算
12个月
199.0
¥360.0
限时特惠
3个月
69.9
¥90.0
新人专享
1个月
19.9
¥30.0
24个月
398.0
¥720.0
6个月会员
139.9
¥180.0

6亿VIP文档任选,共次下载特权。

已优惠

微信/支付宝扫码完成支付,可开具发票

VIP尽享专属权益

VIP文档免费下载

赠送VIP文档免费下载次数

阅读免打扰

去除文档详情页间广告

专属身份标识

尊贵的VIP专属身份标识

高级客服

一对一高级客服服务

多端互通

电脑端/手机端权益通用