



如果您无法下载资料,请参考说明:
1、部分资料下载需要金币,请确保您的账户上有足够的金币
2、已购买过的文档,再次下载不重复扣费
3、资料包下载后请先用软件解压,在使用对应软件打开
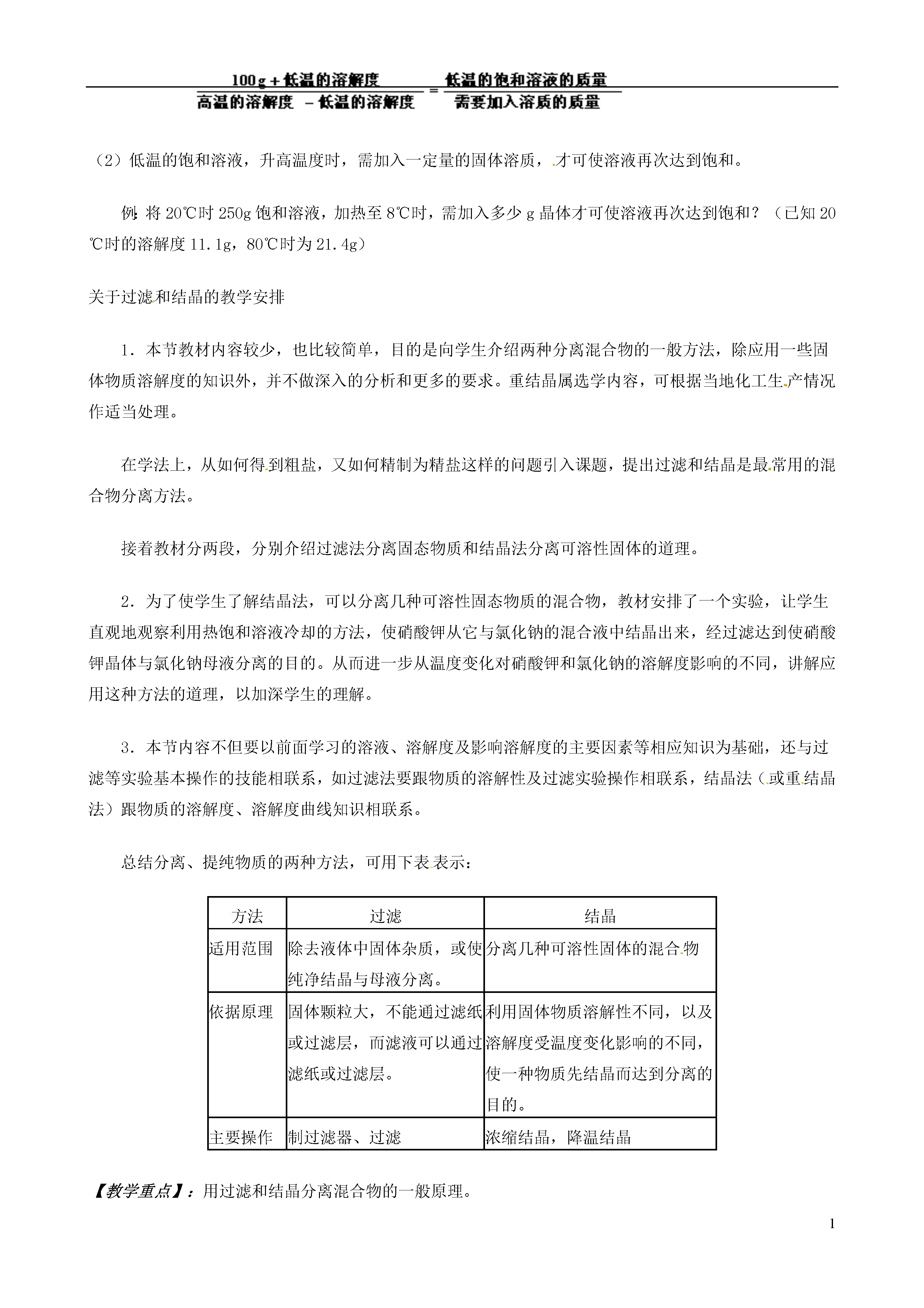
18.4过滤和结晶【教学目标】知识目标:1.了解过滤是使不溶性固体和液体分离的一种常用方法,结晶是分离几种可溶性固体混合物的一种方法。2.了解过滤的适用范围和主要操作,了解利用结晶方法,在提纯物质时的简单应用。能力目标:1.学习过滤操作和结晶操作;2.溶解度曲线与结晶的关系讨论。情感目标:通过粗盐提纯和硝酸钾晶体生成的实验操作渗透科学素质和事实求事精神的培养。【教学安排】1.注意区分过滤和结晶的概念及适用范围,不要混淆2.在讲过滤的操作方法时,注意强调:(1)主要仪器包括哪些(2)操作注意事项3.应明确在操作的各步骤中玻璃棒的作用4.对于学生素质较好的学校,在完成教学大纲所要求的教学内容以后,可结合上节所学有关溶解度的计算,适当补充在温度改变时,有关溶解度的计算。(另加一课时)(1)高温的饱和溶液降温时,会有晶体析出。例:71℃时的溶解度是140g,9℃时是20g,将71℃时的饱和溶液200g降温至9℃时,问能析出多少g晶体?(100g)(2)低温的饱和溶液,升高温度时,需加入一定量的固体溶质,才可使溶液再次达到饱和。例:将20℃时250g饱和溶液,加热至8℃时,需加入多少g晶体才可使溶液再次达到饱和?(已知20℃时的溶解度11.1g,80℃时为21.4g)关于过滤和结晶的教学安排1.本节教材内容较少,也比较简单,目的是向学生介绍两种分离混合物的一般方法,除应用一些固体物质溶解度的知识外,并不做深入的分析和更多的要求。重结晶属选学内容,可根据当地化工生产情况作适当处理。在学法上,从如何得到粗盐,又如何精制为精盐这样的问题引入课题,提出过滤和结晶是最常用的混合物分离方法。接着教材分两段,分别介绍过滤法分离固态物质和结晶法分离可溶性固体的道理。2.为了使学生了解结晶法,可以分离几种可溶性固态物质的混合物,教材安排了一个实验,让学生直观地观察利用热饱和溶液冷却的方法,使硝酸钾从它与氯化钠的混合液中结晶出来,经过滤达到使硝酸钾晶体与氯化钠母液分离的目的。从而进一步从温度变化对硝酸钾和氯化钠的溶解度影响的不同,讲解应用这种方法的道理,以加深学生的理解。3.本节内容不但要以前面学习的溶液、溶解度及影响溶解度的主要因素等相应知识为基础,还与过滤等实验基本操作的技能相联系,如过滤法要跟物质的溶解性及过滤实验操作相联系,结晶法(或重结晶法)跟物质的溶解度、溶解度曲线知识相联系。总结分离、提纯物质的两种方法,可用下表表示:方法过滤结晶适用范围除去液体中固体杂质,或使纯净结晶与母液分离。分离几种可溶性固体的混合物依据原理固体颗粒大,不能通过滤纸或过滤层,而滤液可以通过滤纸或过滤层。利用固体物质溶解性不同,以及溶解度受温度变化影响的不同,使一种物质先结晶而达到分离的目的。主要操作制过滤器、过滤浓缩结晶,降温结晶【教学重点】:用过滤和结晶分离混合物的一般原理。【教学难点】:利用结晶方法,分离几种可溶固体物质的混合物。【教学过程】:引言:在生产生活中,人们所接触到的物质很多都是混合物,为了适应各种不同的需要,常常要把混合物里的几种物质分开,得到较纯净的物质,这叫做混合物的分离,过滤和结晶是最常用的混合物分离的方法。(板书)第四节过滤和结晶一、过滤1.定义:过滤是把溶于液体的固态物质跟液体分离的一种方法。2.原理:过滤时,液体穿过滤纸上的小孔,而固态物质留在滤纸上,从而使固体和液体分离。3.操作方法:例如:粗盐提纯(请学生设计实验步骤)展示粗盐,让学生看到粗盐上的沙子等不溶性固体物质,以利于学生思考。(演示实验)粗盐提纯归纳出:(1)步骤:①在烧杯中溶解粗盐②过滤(2)注意事项:一贴:滤纸紧贴漏斗内壁二低:滤纸低于漏斗边缘0.5cm滤液低于滤纸边缘三靠:漏斗下端紧靠烧杯内壁玻璃棒靠在三层滤纸处烧杯靠在玻棒上倾倒液体(3)玻璃棒的作用溶解——加速溶解过滤——引流二结晶1.定义:溶质以一定几何形状的晶体从溶液中析出的过程叫做结晶。2.原理:几种可溶性固态物质的混合物,根据它们在同一种溶剂里的溶解度不同,用结晶的方法加以分离。(讲述)常用的结晶方法主要有两种,对于溶解度受温度影响不大的固态溶质,一般用蒸发溶剂的方法得到晶体;对于溶解度受温度影响较大的固态溶质,一般可以用冷却的热饱和溶液的方法,使溶质结晶析出。例如:硝酸钾中混有少量氯化钠,应怎样分离?(演示实验)在烧杯中加入10g和NaCl混合物,注入15mL水,加热使混合物完全溶解,然后冷却,观察的析出,再进行过渡,晶体留在滤纸上,NaCl溶解在滤液中。(讲述)我们已经知道,的溶解度受温度变化的影响较大(

书生****35
实名认证
内容提供者


最近下载
贵州省城市管理行政执法条例.doc
贵州省城市管理行政执法条例.doc
一种基于双轨缆道的牵引式雷达波在线测流系统.pdf
一种基于双轨缆道的牵引式雷达波在线测流系统.pdf
一种胃肠道超声检查助显剂及其制备方法.pdf
201651206021+莫武林+浅析在互联网时代下酒店的营销策略——以湛江民大喜来登酒店为例.doc
201651206021+莫武林+浅析在互联网时代下酒店的营销策略——以湛江民大喜来登酒店为例.doc
用于空间热电转换的耐高温涡轮发电机转子及其装配方法.pdf
用于空间热电转换的耐高温涡轮发电机转子及其装配方法.pdf
用于空间热电转换的耐高温涡轮发电机转子及其装配方法.pdf