素材-江苏-2015_江苏省连云港市东海县晶都双语学校九年级化学上册 第三单元 物质构成的奥秘知识点汇总 (新版)新人教版.rar
立即下载




如果您无法下载资料,请参考说明:
1、部分资料下载需要金币,请确保您的账户上有足够的金币
2、已购买过的文档,再次下载不重复扣费
3、资料包下载后请先用软件解压,在使用对应软件打开
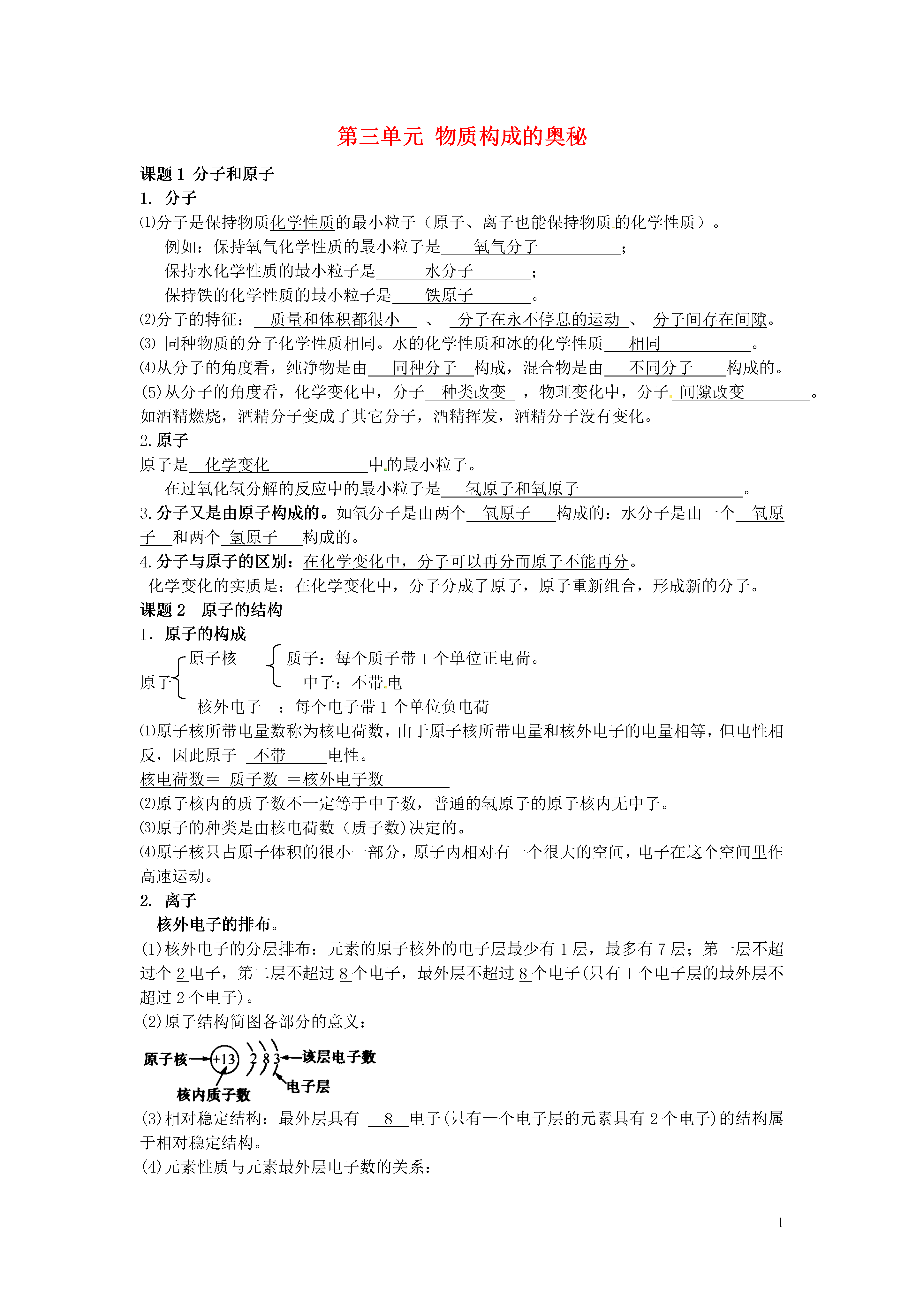
1第三单元物质构成的奥秘课题1分子和原子分子⑴分子是保持物质化学性质的最小粒子(原子、离子也能保持物质的化学性质)。例如:保持氧气化学性质的最小粒子是氧气分子;保持水化学性质的最小粒子是水分子;保持铁的化学性质的最小粒子是铁原子。⑵分子的特征:质量和体积都很小、分子在永不停息的运动、分子间存在间隙。⑶同种物质的分子化学性质相同。水的化学性质和冰的化学性质相同。⑷从分子的角度看,纯净物是由同种分子构成,混合物是由不同分子构成的。从分子的角度看,化学变化中,分子种类改变,物理变化中,分子间隙改变。如酒精燃烧,酒精分子变成了其它分子,酒精挥发,酒精分子没有变化。原子原子是化学变化中的最小粒子。在过氧化氢分解的反应中的最小粒子是氢原子和氧原子。分子又是由原子构成的。如氧分子是由两个氧原子构成的:水分子是由一个氧原子和两个氢原子构成的。4.分子与原子的区别:在化学变化中,分子可以再分而原子不能再分。化学变化的实质是:在化学变化中,分子分成了原子,原子重新组合,形成新的分子。课题2原子的结构1.原子的构成原子核质子:每个质子带1个单位正电荷。原子中子:不带电核外电子:每个电子带1个单位负电荷⑴原子核所带电量数称为核电荷数,由于原子核所带电量和核外电子的电量相等,但电性相反,因此原子不带电性。核电荷数=质子数=核外电子数⑵原子核内的质子数不一定等于中子数,普通的氢原子的原子核内无中子。⑶原子的种类是由核电荷数(质子数)决定的。⑷原子核只占原子体积的很小一部分,原子内相对有一个很大的空间,电子在这个空间里作高速运动。2.离子核外电子的排布。(1)核外电子的分层排布:元素的原子核外的电子层最少有1层,最多有7层;第一层不超过个2电子,第二层不超过8个电子,最外层不超过8个电子(只有1个电子层的最外层不超过2个电子)。(2)原子结构简图各部分的意义:(3)相对稳定结构:最外层具有8电子(只有一个电子层的元素具有2个电子)的结构属于相对稳定结构。(4)元素性质与元素最外层电子数的关系:元素分类最外层电子数得失电子倾向化学性质稀有气体元素8个(He为2个)不易得失、相对稳定稳定金属元素一般小于4个易失去最外层电子不稳定非金属元素一般大于个4个易得到电子不稳定(5)元素的性质,特别是元素的化学性质,是由最外层电子数决定的。离子的形成。(1)离子:因得失电子而带电荷的原子叫离子。如Na+、Cl-等(2)离子的分类。阳离子:带正电的离子离子阴离子:带负电的离子写法:在元素符号的右上角标明电量和电性(电量为1的可省略不写)如:镁离子:Mg2+,氧离子:O2-,钠离子:Na+,5个铝离子:5Al3+下列符号表示的意义:Na+:钠离子,7Al3+七个铝离子,2Cl-两个氯离子(3)离子符号及其意义(数字“2”的意义)。指出下列符号中数字的意义:Mg2+每个镁离子带两个单位正电荷,3Cl-3个氯离子物质的构成与组成:物质的组成:物质是由同种或不同种元素组成的。物质的构成:物质是由分子、原子、离子构成的。由原子直接构成的:金属单质(如铁、铜)、稀有气体(如氦气、氖气)等。由分子直接构成的:如H2、O2、N2、CO2、H2O、等。由离子直接构成的:氯化钠、硫酸铜等。3.相对原子质量⑴以一种碳原子(含有6个质子和6个中子的碳原子)的质量的1/12(约为1.66×10-27kg)作为标准,其他原子的质量跟它相比较所得的比值,就是这种原子的相对原子质量(符号为Ar)。⑵相对原子质量是一个比值,在SI单位制中单位为“1”(一般不写出)。⑶电子的质量很小,只相当于质子或中子质量的1/1836,所以原子的质量主要集中在原子核上。每个质子和中子的相对质量都约等于1,所以相对原子质量≈质子数+中子数。课题3元素1.元素。元素是核电荷数(即核内质子数)相同的同一类原子的总称。(1)元素种类:100余种(由此组成了3000多万种物质)(2)地壳中含量前四位元素(质量分数):OSiAlFe(3)生物细胞中含量在前四位元素:OCHN2.元素符号。国际上统一用来表示元素的一种特定的化学符号。意义:①表示一种元素;②表示这种元素的一个原子。例:N表示的意义有:氮元素和一个氮原子。如果在元素符号前面添加系数,就只表示该元素的原子个数,不能表示该元素。如H既表示氢元素又能表示一个氧原子,而2H只能表示两个氢原子3Fe表示3个铁原子;若要表示5个镁原子可记为:5Mg2+,7个氯原子可记为:7Cl。元素与原子的比较元素原子区别是宏观概念,只表示种类,不表示个数是微观概念,既表示种类,又表示个数适用范围表示物质的宏观组成,如水是由氢元素和氧元素组

鸿朗****ka
实名认证
内容提供者


最近下载
一种胃肠道超声检查助显剂及其制备方法.pdf
201651206021+莫武林+浅析在互联网时代下酒店的营销策略——以湛江民大喜来登酒店为例.doc
201651206021+莫武林+浅析在互联网时代下酒店的营销策略——以湛江民大喜来登酒店为例.doc
用于空间热电转换的耐高温涡轮发电机转子及其装配方法.pdf
用于空间热电转换的耐高温涡轮发电机转子及其装配方法.pdf
用于空间热电转换的耐高温涡轮发电机转子及其装配方法.pdf
用于空间热电转换的耐高温涡轮发电机转子及其装配方法.pdf
用于空间热电转换的耐高温涡轮发电机转子及其装配方法.pdf
用于空间热电转换的耐高温涡轮发电机转子及其装配方法.pdf
论《离骚》诠释史中的“香草”意蕴.docx