




如果您无法下载资料,请参考说明:
1、部分资料下载需要金币,请确保您的账户上有足够的金币
2、已购买过的文档,再次下载不重复扣费
3、资料包下载后请先用软件解压,在使用对应软件打开
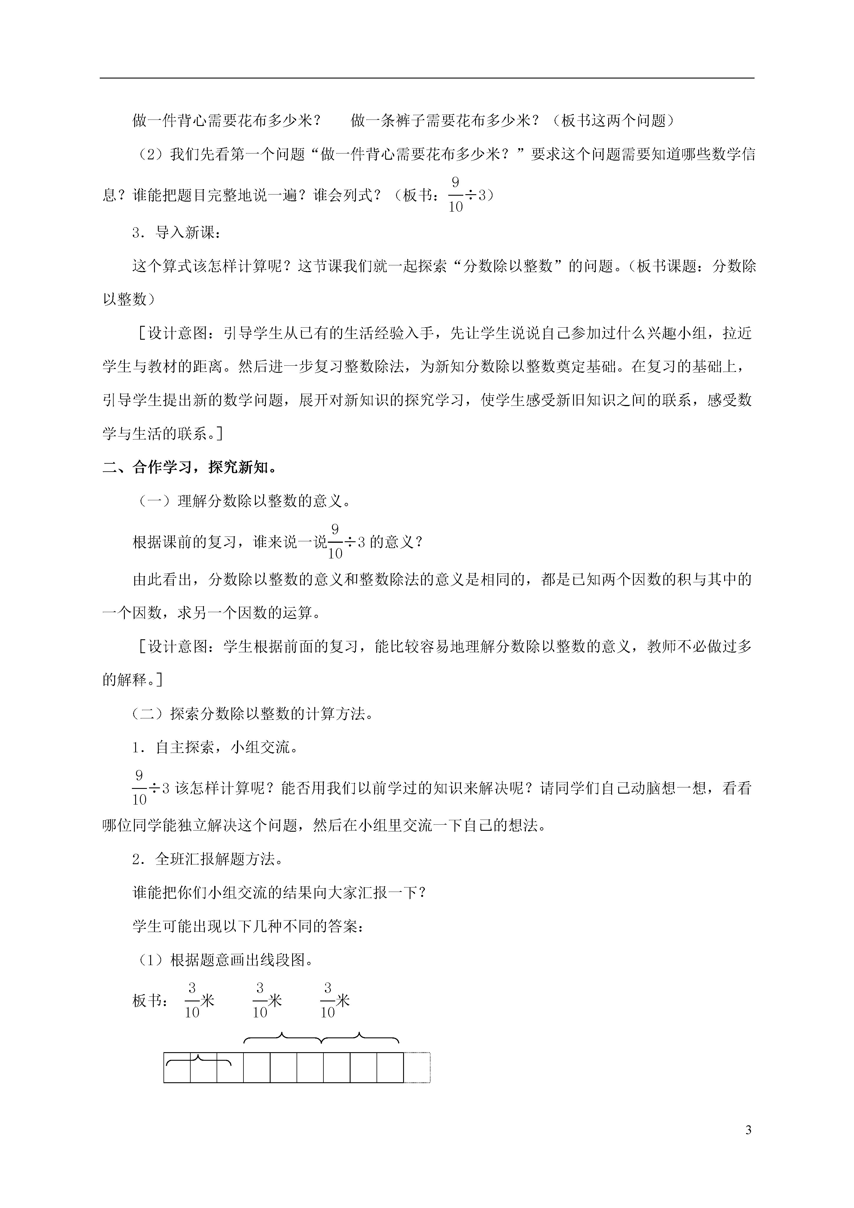
3分数除以整数教学内容:青岛版小学数学五年级上册第五单元信息窗1—分数除以整数。教学目标:1.在解决具体问题的过程中,理解分数除以整数的意义,探索分数除以整数的计算方法,并能正确进行计算。2.在探索分数除以整数计算方法的过程中,体验算法的多样性,养成独立思考的习惯,促进个性化学习。3.在解决现实问题的过程中,感受数学与生活的密切联系,体验学数学用数学的乐趣。教学要点:教学重点:会计算分数除以整数。教学难点:探究分数除以整数的计算方法。教学准备:实物投影仪。过程设计:一、创设情境,导入新课1.师生谈话,激发学生的兴趣。同学们,学校为了增强我们的素质,成立了各种各样的兴趣小组,你们参加兴趣小组了吗?你们都参加过什么兴趣小组?课前,老师调查了咱们学校布艺兴趣小组的活动情况:(投影出示)布艺兴趣小组的同学用12米布做了6个窗帘。同学们,根据这些信息,你能提出并解决什么数学问题?学生提出问题并列式解答:平均每个窗帘用多少米布?12÷6=2(米)你能说说这个除法算式的意义吗?师小结引入:同学们,布艺兴趣小组的同学不仅会做窗帘,他们还会给小猴做衣服呢!下面我们一起看一看好吗?(投影出示情境图)2.观察情境图。(1)同学们仔细观察情境图,你从中发现了哪些数学信息?根据这些信息你能提出什么数学问题?根据刚才的复习,学生很容易提出下面的问题:做一件背心需要花布多少米?做一条裤子需要花布多少米?(板书这两个问题)(2)我们先看第一个问题“做一件背心需要花布多少米?”要求这个问题需要知道哪些数学信息?谁能把题目完整地说一遍?谁会列式?(板书:EQ\F(9,10)÷3)3.导入新课:这个算式该怎样计算呢?这节课我们就一起探索“分数除以整数”的问题。(板书课题:分数除以整数)[设计意图:引导学生从已有的生活经验入手,先让学生说说自己参加过什么兴趣小组,拉近学生与教材的距离。然后进一步复习整数除法,为新知分数除以整数奠定基础。在复习的基础上,引导学生提出新的数学问题,展开对新知识的探究学习,使学生感受新旧知识之间的联系,感受数学与生活的联系。]二、合作学习,探究新知。(一)理解分数除以整数的意义。根据课前的复习,谁来说一说EQ\F(9,10)÷3的意义?由此看出,分数除以整数的意义和整数除法的意义是相同的,都是已知两个因数的积与其中的一个因数,求另一个因数的运算。[设计意图:学生根据前面的复习,能比较容易地理解分数除以整数的意义,教师不必做过多的解释。](二)探索分数除以整数的计算方法。1.自主探索,小组交流。EQ\F(9,10)÷3该怎样计算呢?能否用我们以前学过的知识来解决呢?请同学们自己动脑想一想,看看哪位同学能独立解决这个问题,然后在小组里交流一下自己的想法。2.全班汇报解题方法。谁能把你们小组交流的结果向大家汇报一下?学生可能出现以下几种不同的答案:(1)根据题意画出线段图。板书:EQ\F(3,10)米EQ\F(3,10)米EQ\F(3,10)米EQ\F(9,10)米师小结:这里用画线段图的方式进行计算,很直观。(2)利用平均分的思想,把EQ\F(9,10)米平均分成3份,就是把9个EQ\F(1,10)平均分成3份,每份是3个EQ\F(1,10)米,即EQ\F(3,10)米。(板书:EQ\F(9,10)÷3==EQ\F(3,10)(米))师小结:分数的分子是除数的倍数,可以直接用分子除以整数,这种方法很简捷。(3)将分数化成小数来计算。将EQ\F(9,10)化成0.9,用0.9÷3。(板书:EQ\F(9,10)÷3=0.9÷3=0.3(米))师小结:这里把分数化成我们以前学过的小数来计算,用旧知识来解决新问题,方法很好。(4)根据分数乘法的意义,把EQ\F(9,10)米平均分成3份,求每份是多少,也就是求EQ\F(9,10)的EQ\F(1,3)是多少。(板书:EQ\F(9,10)÷3=EQ\F(9,10)×EQ\F(1,3)=EQ\F(3,10)(米))师小结:这里把除法转化成乘法来计算,把3变成了它的倒数EQ\F(1,3),渗透了转化的思想。师总结:刚才,我们用了多种方法来计算EQ\F(9,10)÷3,可以画图表示;可以直接用分子除以整数;可以将分数化成小数;还可以将分数除法转化成已学过的分数乘法来计算,看来同学们都非常善于开动脑筋,善于进行分析研究。在这些方法中,你最喜欢哪一种?[设计意图:新的教学理念就要以学生为主体,让学生主动参与学习。在学习过程中进行独立思考,促进个性化学习;在

努力****甲寅
实名认证
内容提供者


最近下载
一种胃肠道超声检查助显剂及其制备方法.pdf
201651206021+莫武林+浅析在互联网时代下酒店的营销策略——以湛江民大喜来登酒店为例.doc
201651206021+莫武林+浅析在互联网时代下酒店的营销策略——以湛江民大喜来登酒店为例.doc
用于空间热电转换的耐高温涡轮发电机转子及其装配方法.pdf
用于空间热电转换的耐高温涡轮发电机转子及其装配方法.pdf
用于空间热电转换的耐高温涡轮发电机转子及其装配方法.pdf
用于空间热电转换的耐高温涡轮发电机转子及其装配方法.pdf
用于空间热电转换的耐高温涡轮发电机转子及其装配方法.pdf
用于空间热电转换的耐高温涡轮发电机转子及其装配方法.pdf
论《离骚》诠释史中的“香草”意蕴.docx