




如果您无法下载资料,请参考说明:
1、部分资料下载需要金币,请确保您的账户上有足够的金币
2、已购买过的文档,再次下载不重复扣费
3、资料包下载后请先用软件解压,在使用对应软件打开
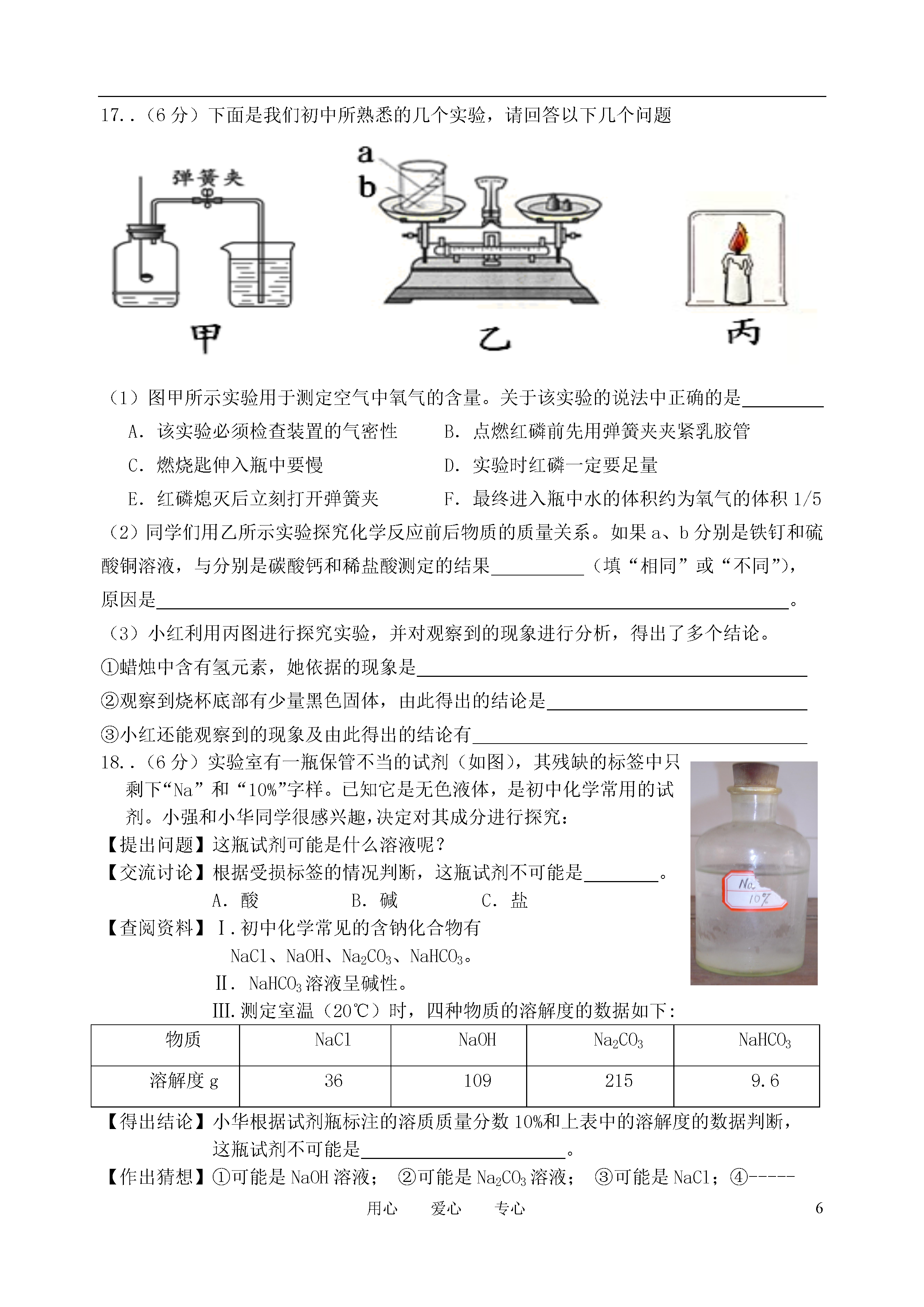
6用心爱心专心2011年楚州区中考化学模拟试卷第一部分(选择题20分)一选择题(本题共10小题,请将符合题意的一个选项填在后面表格中,每题2分共20分)1..家庭厨房里发生的下列变化中,属于物理变化的是A.面包发霉B.榨取果汁C.油脂变质D.菜刀生锈2..海水是重要的资源,每千克海水中约含有钠10.62g、镁1.28g、钙0.40g等。这里的“钠、镁、钙”指的是A.原子B.分子C.元素D.单质3..人的机体活动和维持恒定体温需要能量,下列主要为人体提供能量的物质是A.无机盐B.水C.糖类D.维生素4..下列是实验室中存放的四瓶气体,则存放方法正确的是5..从人们的衣食住行,到探索太空,都离不开材料。下列属于合成材料的是APE塑料B铝合金C钢筋混凝土D陶瓷6..2010年11月15日14时,上海余姚路胶州路一栋正在进行外立面墙壁施工的高层住宅脚手架忽然起火,遇难人数达到50多人,下列被困人员的逃生方法正确的是A.跳楼B.乘坐电梯C.打开所有门窗D.有烟雾的地方要蹲下或用湿毛巾捂住口鼻匍匐前进7..如图所示的微观化学变化的反应类型是A.置换反应B.化合反应C.分解反应D.复分解反应8..A、B、C三种不含结晶水的固体物质的溶解度曲线如右图,下列说法中不正确的是A.t1℃时,A的饱和溶液65g中含有溶剂50gB.将t2℃,C物质的饱和溶液降温至t1℃时,溶液中溶质的质量分数保持不变C.在t2℃,A、B两种溶液中溶质的质量分数相同D.要从B溶液中得到B,通常可采用蒸发溶剂使其结晶的方法9..为了除去下表物质中的杂质(括号内为杂质),所选试剂(过量)及操作方法均正确是物质选用试剂(过量)操作方法ACu(CuO)氧气通入氧气并加热BCO2(HCl)氢氧化钠溶液气体通过盛有氢氧化钠溶液的洗气瓶CKCl溶液(K2CO3)氯化钙溶液加入氯化钙溶液充分反应后过滤DN2(O2)铜粉气体通过炽热的铜粉10..0铁的质量/g氢气的质量0反应时间/s剩余固体质量0盐酸体积/mL氯化钠的质量0稀硫酸的质量/gAlMg氢气的质量/g/g/g/g根据实验操作所绘制的图像中,正确的是①②③④A.图①是将铁粉加入到一定量的稀盐酸中,生成氢气的质量与加入铁粉的质量关系B.图②是用一定量的一氧化碳和氧化铁反应,剩余固体质量与反应时间的关系C.图③是向等质量的金属镁和铝中加入足量且质量分数相等的稀硫酸,生成氢气的质量与加入稀硫酸质量的关系D.图④是向久置空气中NaOH溶液中加入盐酸,生成氯化钠质量与加入盐酸的体积关系第一部分(选择题20分)题号12345678910答案第二部分(非选择题40分)二、填空与简答题(本题包括4小题,共16分)11..(4分)化学就在我们身边,它能改善我们的生活。请从以下物质中选择适当序号填空:①氧气②一氧化碳③大理石④熟石灰⑤葡萄糖(1)医院为病人输液补充能量的物质是;(2)可用来炼钢的是;(3)常用来改良酸性土壤的碱是;(4)可用做建筑材料的盐是;12..(4分)初中化学有四个常见化学名词:①乳化、②结晶、③溶解、④煮沸、⑤过滤,请将上述各化学名词的序号填在与之相对应操作后面的横线上(每个序号只填写一次):(1)用酒精洗去衣服上的油污;(2)将洗发水洗去头发上的油污;(3)将硬水直接转变成软水;(4)降低饱和硝酸钾溶液的温度。13..(2分)目前市面上有一种新型饭盒——“即热饭盆”,其原理是在饭盒底部有两层,一层存放水,另一层存放镁和铁的混合物。使用时打开隔离层,即发生以下反应:Mg+2H2O==X+H2↑请根据以上信息回答下列问题:(1)该饭盒底部“即热”的原理是将_能转化为热能。(2)已知X是一种碱,则X的化学式是___14..(4分)2011年3月,日本福岛第一核电站发生核辐射泄漏,一旦发生核泄漏,放射碘可能被附近居民吸入,引发甲状腺疾病或甲状腺癌。请回答下列问题:⑴、日本福岛核泄漏事故发生之后,中国全面安检核设施,暂停审批核电项目。关于和平利用核能的意义在于:①开发核能可节约化石能源;②核能是不会造成对环境污染的能源;③可减少二氧化硫排放,防止形成酸雨;④核能是可再生能源其中理解正确的是(填序号)⑵、世界卫生组织提示要求谨慎服用碘片,以减少人体甲状腺吸收放射性碘。碘片的主要成分为碘化钾(化学式为KI),则碘化钾中碘元素化合价为_________⑶、福岛第一核电站机组反应堆芯发生放出氢气,当接触外界的氧气发生剧烈反应,导致连续爆炸。请写出氢气爆炸时的化学方程式为,⑷、在这次核危机中日本政府采取了一定措施,请写出一种你应当采取预防的方法是15.

鸿朗****ka
实名认证
内容提供者


最近下载
一种胃肠道超声检查助显剂及其制备方法.pdf
201651206021+莫武林+浅析在互联网时代下酒店的营销策略——以湛江民大喜来登酒店为例.doc
201651206021+莫武林+浅析在互联网时代下酒店的营销策略——以湛江民大喜来登酒店为例.doc
用于空间热电转换的耐高温涡轮发电机转子及其装配方法.pdf
用于空间热电转换的耐高温涡轮发电机转子及其装配方法.pdf
用于空间热电转换的耐高温涡轮发电机转子及其装配方法.pdf
用于空间热电转换的耐高温涡轮发电机转子及其装配方法.pdf
用于空间热电转换的耐高温涡轮发电机转子及其装配方法.pdf
用于空间热电转换的耐高温涡轮发电机转子及其装配方法.pdf
论《离骚》诠释史中的“香草”意蕴.docx