




如果您无法下载资料,请参考说明:
1、部分资料下载需要金币,请确保您的账户上有足够的金币
2、已购买过的文档,再次下载不重复扣费
3、资料包下载后请先用软件解压,在使用对应软件打开
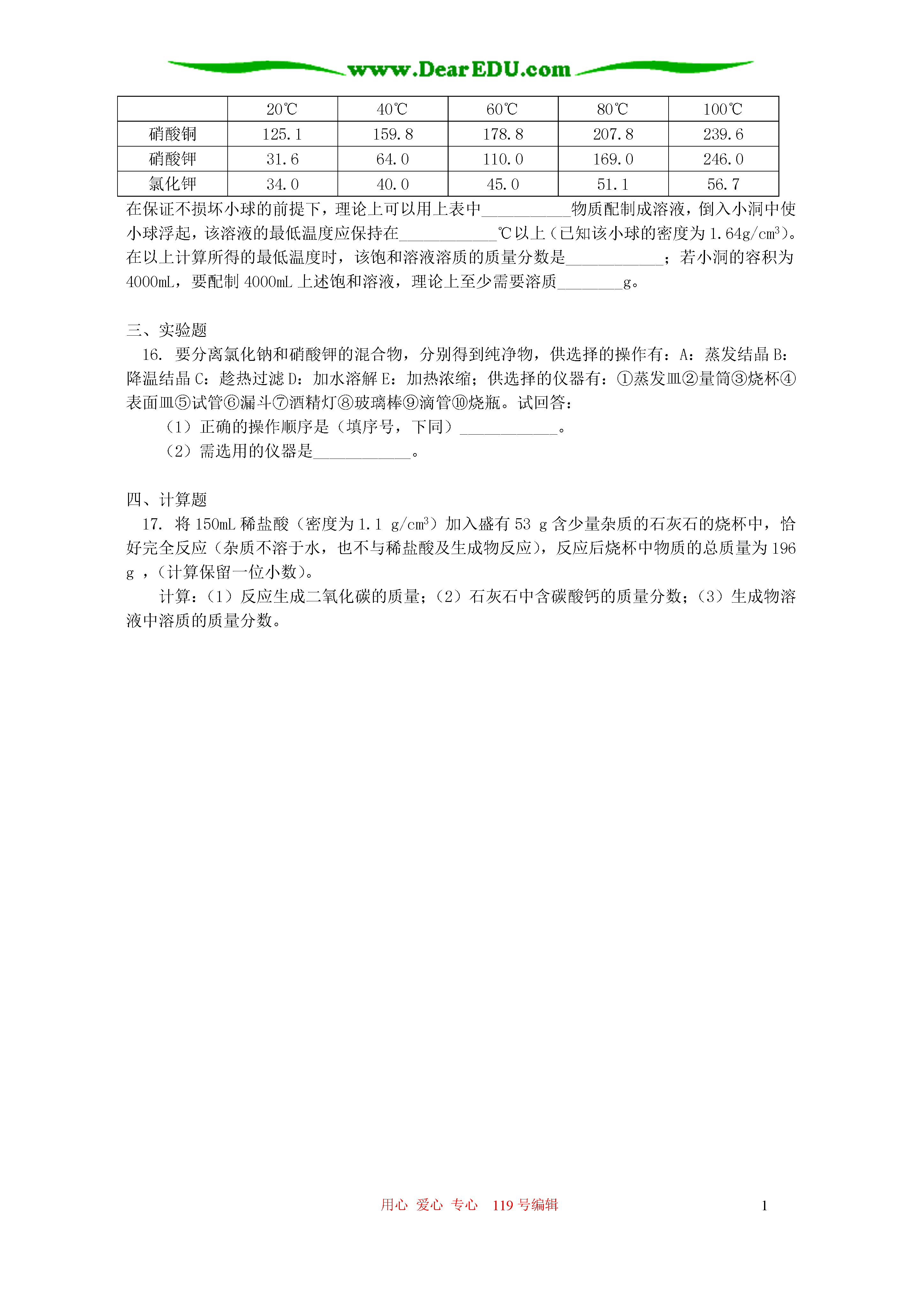
用心爱心专心119号编辑1初三化学第六章第三节物质的溶解性知识精讲一.本周教学内容:第六章第三节物质的溶解性二.教学目标1、知道影响物质溶解性的因素;2、知道饱和溶液与不饱和溶液的概念及相互转化关系;3、了解物质溶解性在生产、生活中的应用;4、培养和提高实验操作技能及应用科学方法进行实验探究的能力;5、增强学习化学的兴趣和对生活中的化学现象产生的好奇心和探究欲;6、培养科学的学习态度,体验通过实验获得知识的成就感,体验科学探究在化学学习中的重要性。重点:1、建立溶解性、溶解度、饱和溶液与不饱和溶液、溶解度、结晶的概念;2、知道影响物质溶解性与固体溶解度的因素;3、知道饱和溶液与不饱和溶液相互转化的方法;4、学会描绘和使用溶解度曲线。难点:1、建立饱和溶液的概念;2、正确理解固体溶解度的概念,区分溶解性与溶解度在概念上的不同;3、利用结晶方法,分离几种可溶性固体物质的混合物的原理。三.具体内容工农业生产中,人们有时需要溶质质量分数较大的溶液,有时需要溶质质量分数较小的溶液。那么,溶质是否可以无限制地溶解在一定量的溶剂里呢?1、影响物质溶解性的因素(1)溶解性:一种物质(溶质)溶解在另一种物质(溶剂)里的能力;(2)影响物质溶解性的因素:①溶质、溶剂的种类②溶质、溶剂的性质③温度2、饱和溶液和不饱和溶液(1)溶液按不同的标准分类。①根据溶液中溶质的多少:浓溶液——含溶质较多的溶液稀溶液——含溶质较少的溶液②按照溶质溶解情况分类:饱和溶液:在一定温度下,一定量溶剂里不能再溶解某种溶质的溶液叫这种溶质的饱和溶液。不饱和溶液:在一定温度下,一定量溶剂里能够继续溶解某种溶质的溶液叫这种溶质的不饱和溶液。(2)饱和溶液和不饱和溶液的相互转化大多数固体溶质:熟石灰例外:升温变不饱和溶液,降温变饱和溶液。(3)浓溶液、稀溶液与饱和溶液、不饱和溶液的关系。浓溶液不一定是饱和溶液,稀溶液不一定是不饱和溶液;同种溶质:饱和溶液比不饱和溶液浓。3、物质溶解性的定量表示(1)固体溶解度在一定温度下,某固态物质在100g溶剂里达到饱和状态时所溶解的质量,叫做这种物质在这种溶剂里的溶解度。根据物质溶解度的大小不同,常在室温(20℃)时,可以把物质分为难(不)溶、微溶、可溶、易溶四个等次(2)固体物质的溶解度曲线把各种溶质的溶解度与温度的相互关系用图象描述出来。横坐标表示温度,纵坐标表示溶解度。温度对固体物质溶解度的影响:①大多数固体物质的溶解度随温度的升高而增大。如KNO3。②少数固体物质的溶解度受温度影响不大。如NaCl。③极少数固体物质的溶解度随温度的升高而减小。如Ca(OH)2。(3)影响气体溶解度的因素①压强:气体溶解度随压强的增大而增大,随压强的减小而减小;②温度:气体溶解度随温度的升高而降低。4、结晶(1)结晶:过剩的溶质成为具有一定几何形状的固体,从饱和溶液中析出的过程;(2)晶体:从饱和溶液中析出的具有规则的几何外形的固体;(3)结晶的方法:①对溶解度受温度影响不大的固体物质,采用蒸发溶剂的方法;②对溶解度受温度影响大的固体物质,可采用冷却热饱和溶液的方法。例1、要使接近饱和的KNO3溶液变成饱和溶液,下列措施错误的是()A.降低温度B.蒸发水,再恢复到室温C.加水D.加入KNO3固体答案:C例2、下列有关溶液的说法中,正确的是()A.不饱和溶液转化为饱和溶液,溶液中溶质的质量分数一定增大B.将一定质量某物质的饱和溶液,降温析出晶体后,所得溶液中溶质的质量减小C.饱和溶液不一定是浓溶液,不饱和溶液一定是稀溶液D.将5g某物质溶解于95g水中,所得溶液中溶质的质量分数一定是5%答案:B例3、某温度时,甲物质的溶解度是40g,该温度时,将50g甲物质投入到100g水中,充分搅拌,所得溶液的溶质质量分数是()A.50%B.33.3%C.28.6%D.40%答案:C例4、根据下列溶解度曲线回答问题:(1)t1℃时,三种物质溶解度由小到大的顺序是。(2)℃时,a和c的溶解度相等。(3)现有a、b、c三种物质的不饱和溶液,要使a物质饱和,应采取、或等方法;要使c物质饱和,可采取、或等方法。(4)t3℃时,向100g水中加入a物质80g,所得为不饱和溶液,欲使其变为饱和溶液,还应再加入a物质g,此时溶质的质量分数是。答案:(1)a﹤b﹤c(2)t2(3)增加溶质、蒸发溶剂、降低温度,增加溶质、蒸发溶剂、升高温度(4)40、54.5%(答题时间:40分钟)一、选择题1..向盛有Fe、Cu的烧杯中加入过量稀硫酸,所得溶液中的溶质有()A.一种B.二种C.三种D.四种2.

努力****甲寅
实名认证
内容提供者


最近下载
一种胃肠道超声检查助显剂及其制备方法.pdf
201651206021+莫武林+浅析在互联网时代下酒店的营销策略——以湛江民大喜来登酒店为例.doc
201651206021+莫武林+浅析在互联网时代下酒店的营销策略——以湛江民大喜来登酒店为例.doc
用于空间热电转换的耐高温涡轮发电机转子及其装配方法.pdf
用于空间热电转换的耐高温涡轮发电机转子及其装配方法.pdf
用于空间热电转换的耐高温涡轮发电机转子及其装配方法.pdf
用于空间热电转换的耐高温涡轮发电机转子及其装配方法.pdf
用于空间热电转换的耐高温涡轮发电机转子及其装配方法.pdf
用于空间热电转换的耐高温涡轮发电机转子及其装配方法.pdf
论《离骚》诠释史中的“香草”意蕴.docx