




如果您无法下载资料,请参考说明:
1、部分资料下载需要金币,请确保您的账户上有足够的金币
2、已购买过的文档,再次下载不重复扣费
3、资料包下载后请先用软件解压,在使用对应软件打开
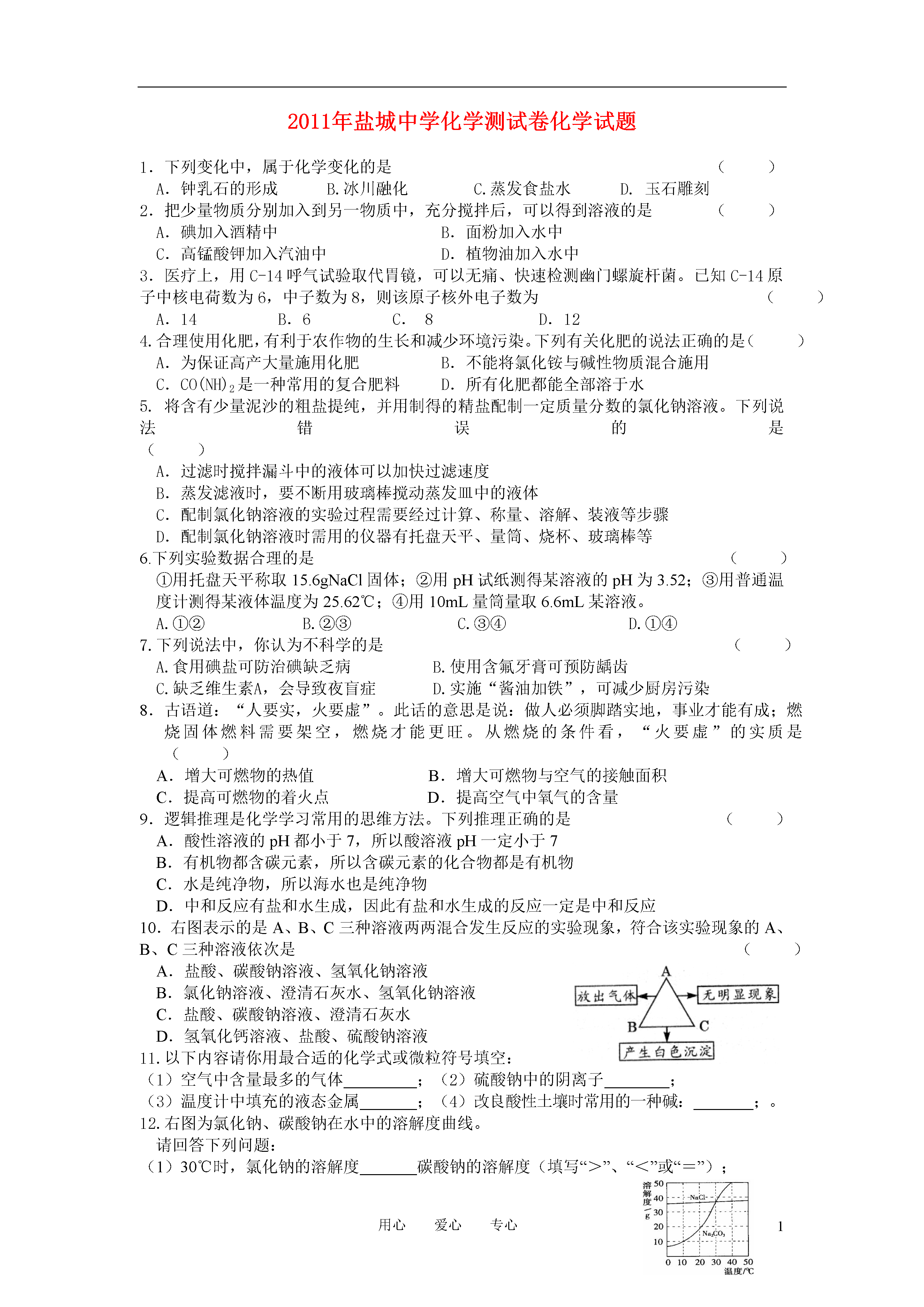
1用心爱心专心2011年盐城中学化学测试卷化学试题1.下列变化中,属于化学变化的是()A.钟乳石的形成B.冰川融化C.蒸发食盐水D.玉石雕刻2.把少量物质分别加入到另一物质中,充分搅拌后,可以得到溶液的是()A.碘加入酒精中B.面粉加入水中C.高锰酸钾加入汽油中D.植物油加入水中3.医疗上,用C-14呼气试验取代胃镜,可以无痛、快速检测幽门螺旋杆菌。已知C-14原子中核电荷数为6,中子数为8,则该原子核外电子数为()A.14B.6C.8D.124.合理使用化肥,有利于农作物的生长和减少环境污染。下列有关化肥的说法正确的是()A.为保证高产大量施用化肥B.不能将氯化铵与碱性物质混合施用C.CO(NH)2是一种常用的复合肥料D.所有化肥都能全部溶于水5.将含有少量泥沙的粗盐提纯,并用制得的精盐配制一定质量分数的氯化钠溶液。下列说法错误的是()A.过滤时搅拌漏斗中的液体可以加快过滤速度B.蒸发滤液时,要不断用玻璃棒搅动蒸发皿中的液体C.配制氯化钠溶液的实验过程需要经过计算、称量、溶解、装液等步骤D.配制氯化钠溶液时需用的仪器有托盘天平、量筒、烧杯、玻璃棒等6.下列实验数据合理的是()①用托盘天平称取15.6gNaCl固体;②用pH试纸测得某溶液的pH为3.52;③用普通温度计测得某液体温度为25.62℃;④用10mL量筒量取6.6mL某溶液。A.①②B.②③C.③④D.①④7.下列说法中,你认为不科学的是()A.食用碘盐可防治碘缺乏病B.使用含氟牙膏可预防龋齿C.缺乏维生素A,会导致夜盲症D.实施“酱油加铁”,可减少厨房污染8.古语道:“人要实,火要虚”。此话的意思是说:做人必须脚踏实地,事业才能有成;燃烧固体燃料需要架空,燃烧才能更旺。从燃烧的条件看,“火要虚”的实质是()A.增大可燃物的热值B.增大可燃物与空气的接触面积C.提高可燃物的着火点D.提高空气中氧气的含量9.逻辑推理是化学学习常用的思维方法。下列推理正确的是()A.酸性溶液的pH都小于7,所以酸溶液pH一定小于7B.有机物都含碳元素,所以含碳元素的化合物都是有机物C.水是纯净物,所以海水也是纯净物D.中和反应有盐和水生成,因此有盐和水生成的反应一定是中和反应10.右图表示的是A、B、C三种溶液两两混合发生反应的实验现象,符合该实验现象的A、B、C三种溶液依次是()A.盐酸、碳酸钠溶液、氢氧化钠溶液B.氯化钠溶液、澄清石灰水、氢氧化钠溶液C.盐酸、碳酸钠溶液、澄清石灰水D.氢氧化钙溶液、盐酸、硫酸钠溶液11.以下内容请你用最合适的化学式或微粒符号填空:(1)空气中含量最多的气体;(2)硫酸钠中的阴离子;(3)温度计中填充的液态金属;(4)改良酸性土壤时常用的一种碱:;。12.右图为氯化钠、碳酸钠在水中的溶解度曲线。请回答下列问题:(1)30℃时,氯化钠的溶解度碳酸钠的溶解度(填写“>”、“<”或“=”);(2)[10℃时,向两只盛有100g水的烧杯中,分别加入氯化钠、碳酸钠两种物质,至不再溶解为止,所得溶液的溶质质量分数大的是溶液;(3)如右图所示,20℃时,将盛有饱和碳酸钠溶液的小试管放入盛水的烧杯中,向水中加入某物质后,试管中有晶体析出。加入的物质可能是________(填字母序号)。A.氢氧化钠B.生石灰C.硝酸铵D.浓硫酸13.已知水的沸点随压强的减小而降低。现有如右图所示实验装置,夹子开始处于关闭状态。将液体A滴入试管②与气体B充分反应后,打开夹子,发现试管①内的水(95℃)立刻沸腾。(1)A和B可能的一种组合是:;(2)A和B反应的化学方程式是:。14.右图是初中化学中常见物质间的转化关系。其中甲、乙、丙均为非金属单质;A、B、E和丁均为化合物;B和E为能产生温室效应的气体乙和丁为黑色固体。(1)写出化学式:甲__________;乙__________;丙__________;丁__________。(2)写出丙和E反应生成A和B的化学方程式:____________________________________。15.在化学反应中,物质所含元素的化合价发生变化的反应就是氧化还原反应。例如:2Na+C12=2NaCl,反应前后Na、C1元素的化合价发生了变化,该反应是氧化还原反应。⑴含有高价态元素的化合物,在反应前后元素的化合价降低,通常具有氧化性。如:氯化铁溶液能和单质铜反应生成氯化铜和另一种铁的氯化物。该反应的化学方程式可表示为____________________________________;该反应中,_________元素的化合价发生了变化,反应物中表现出氧化性的物质是___________。⑵向上述反应后的溶液

鸿朗****ka
实名认证
内容提供者


最近下载
一种胃肠道超声检查助显剂及其制备方法.pdf
201651206021+莫武林+浅析在互联网时代下酒店的营销策略——以湛江民大喜来登酒店为例.doc
201651206021+莫武林+浅析在互联网时代下酒店的营销策略——以湛江民大喜来登酒店为例.doc
用于空间热电转换的耐高温涡轮发电机转子及其装配方法.pdf
用于空间热电转换的耐高温涡轮发电机转子及其装配方法.pdf
用于空间热电转换的耐高温涡轮发电机转子及其装配方法.pdf
用于空间热电转换的耐高温涡轮发电机转子及其装配方法.pdf
用于空间热电转换的耐高温涡轮发电机转子及其装配方法.pdf
用于空间热电转换的耐高温涡轮发电机转子及其装配方法.pdf
论《离骚》诠释史中的“香草”意蕴.docx