




如果您无法下载资料,请参考说明:
1、部分资料下载需要金币,请确保您的账户上有足够的金币
2、已购买过的文档,再次下载不重复扣费
3、资料包下载后请先用软件解压,在使用对应软件打开
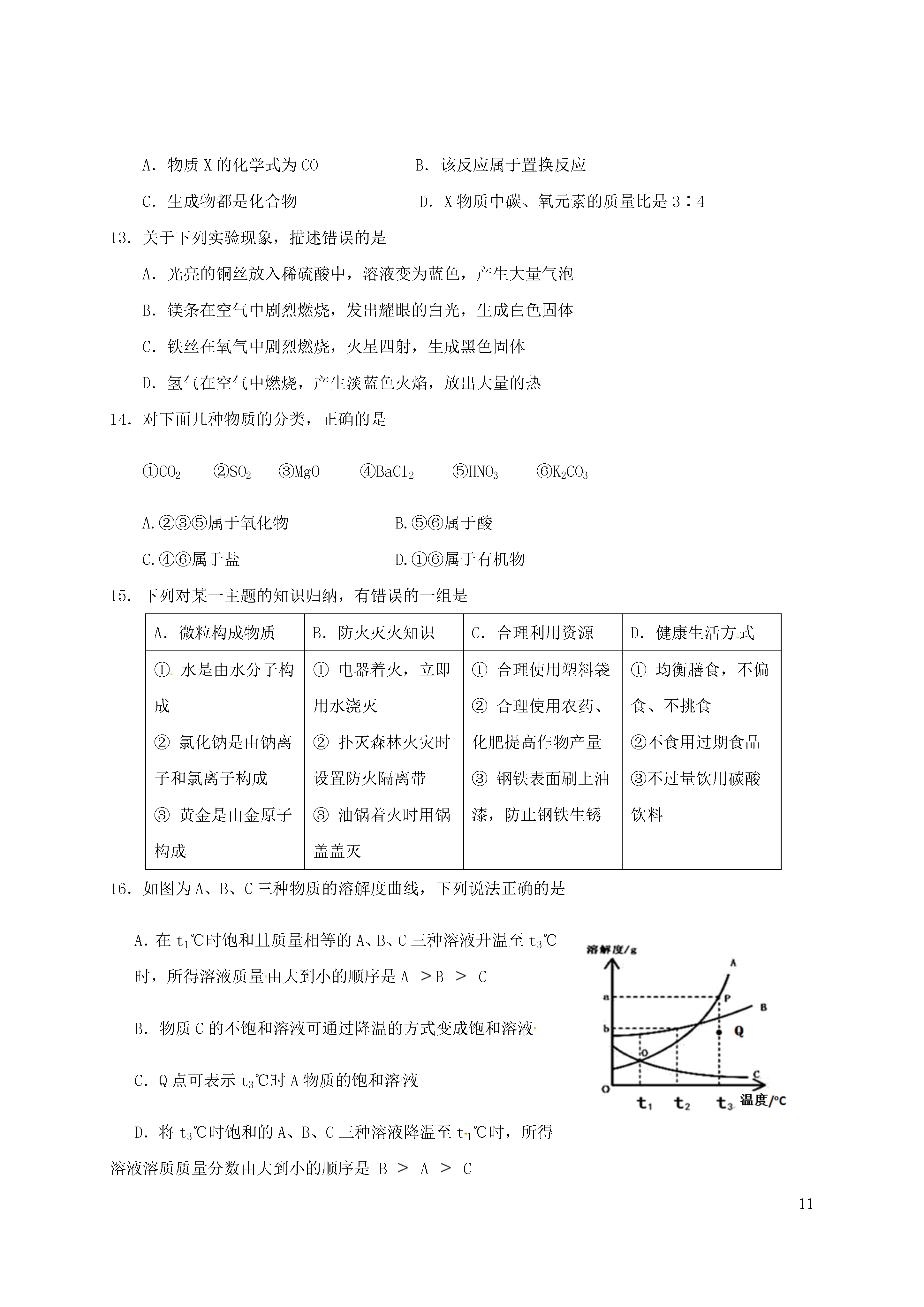
11云南省昆明市校际合作学校2018年中考化学统一考试试题请注意:将全部答案填写在答题卡上,填在试卷上无效!满分100分,考试时间90分钟相对原子质量:H-1C-12O-16第Ⅰ卷选择题(共45分)一、选择题(下列各题只有一个选项符合题意,共20题,1-15每小题2分,16-20每小题3分,共45分)1.下列属于化学变化的是A.电灯发光B.轮胎爆炸C.玻璃破碎D.葡萄酿酒2.下列关于空气的说法中正确的是A.氮气可用作食品保护气B.空气中最多的气体是二氧化碳C.薯片放置于空气中一段时间,变得不再松脆,说明空气中含有氧气D.空气是一种纯净物3.下列对水的叙述正确的是A.水是一种氧化物B.水的三态变化,是由于水分子的体积改变而导致C.过滤和吸附能除去水中所有的杂质D.水能浇灭燃着的木柴是因为降低了木柴的着火点4.下列化学用语表示正确的是A.氧化铝的化学式:Cl2O3B.H2SO4的化学名称:硫酸氢C.硝酸根离子:NO3—D.三个氧原子:O35.下列说法中正确的是A.用灼烧后闻气味的方法区分羊毛纤维和棉纤维B.将pH试纸用水湿润后,测定柠檬汁的pHC.用霉变的花生榨花生油D.铁在潮湿的环境中不易生锈6.下列图标中,表示塑料包装制品回收标志的是7.1991年,我国著名化学家张青莲教授与另一位科学家合作,测定了铟(In)元素的相对原子质量的新值。铟元素的核电荷数为49,相对原子质量为115,铟原子的电子数为A.115B.66C.49D.1648.石灰石的主要成分是A.CaCl2B.CaCO3C.CaOD.Ca(OH)29.在HNO3中,氮元素的化合价是A.0B.+1C.-3D.+510.剧烈运动后感觉肌肉酸胀,原因是人体产生了较多的乳酸(化学式为C3H6O3)。下列关于乳酸说法正确的是A.乳酸中碳元素的质量分数最小B.一个乳酸分子由3个碳元素、6个氢元素和3个氧元素构成C.乳酸中碳、氢、氧元素的质量比为1∶2∶1D.乳酸的相对分子质量是9011.常温下,向90克水中加入10克硝酸钾固体,全溶,所得溶液的溶质质量分数为A.11.1%B.10%C.15%D.20%12.根据微观粒子反应图示,下列结论正确的是A.物质X的化学式为COB.该反应属于置换反应C.生成物都是化合物D.X物质中碳、氧元素的质量比是3∶413.关于下列实验现象,描述错误的是A.光亮的铜丝放入稀硫酸中,溶液变为蓝色,产生大量气泡B.镁条在空气中剧烈燃烧,发出耀眼的白光,生成白色固体C.铁丝在氧气中剧烈燃烧,火星四射,生成黑色固体D.氢气在空气中燃烧,产生淡蓝色火焰,放出大量的热14.对下面几种物质的分类,正确的是①CO2②SO2③MgO④BaCl2⑤HNO3⑥K2CO3A.②③⑤属于氧化物B.⑤⑥属于酸C.④⑥属于盐D.①⑥属于有机物15.下列对某一主题的知识归纳,有错误的一组是A.微粒构成物质B.防火灭火知识C.合理利用资源D.健康生活方式①水是由水分子构成②氯化钠是由钠离子和氯离子构成③黄金是由金原子构成①电器着火,立即用水浇灭②扑灭森林火灾时设置防火隔离带③油锅着火时用锅盖盖灭①合理使用塑料袋②合理使用农药、化肥提高作物产量③钢铁表面刷上油漆,防止钢铁生锈①均衡膳食,不偏食、不挑食②不食用过期食品③不过量饮用碳酸饮料16.如图为A、B、C三种物质的溶解度曲线,下列说法正确的是A.在t1℃时饱和且质量相等的A、B、C三种溶液升温至t3℃时,所得溶液质量由大到小的顺序是ABCB.物质C的不饱和溶液可通过降温的方式变成饱和溶液C.Q点可表示t3℃时A物质的饱和溶液D.将t3℃时饱和的A、B、C三种溶液降温至t1℃时,所得溶液溶质质量分数由大到小的顺序是BAC17.有甲、乙、丙、丁四种金属。只有甲在自然界主要以游离态存在。丁盐的水溶液不能用乙制的容器盛放,但可以用丙制的容器盛放。这四种金属的活动性由强到弱的顺序是A.甲>乙>丁>丙B.丙>丁>乙>甲C.丙>乙>丁>甲D.乙>丁>丙>甲18.除去下列各物质中的少量杂质,所用方法不可行的是选项物质杂质除杂方法ANaNO3Na2CO3加足量稀盐酸,蒸发结晶BCuFe加足量的稀硫酸,过滤CCO2CO通过灼热的CuODCaOCaCO3高温煅烧19.通过一步化学反应实现如图所示的X、Y、Z三种物质间转化,表格中X、Y、Z对应的物质不能实现这种转化的是XYZACO2Na2CO3CaCO3BNaNO3Na2CO3NaClCHClBaCl2NaClDMgMgOMgCl2A.AB.BC.CD.D20.将一定质量的Zn加入到Mg(NO3)2、Cu(NO3)2、AgNO3三种物质的混

鸿朗****ka
实名认证
内容提供者


最近下载
一种胃肠道超声检查助显剂及其制备方法.pdf
201651206021+莫武林+浅析在互联网时代下酒店的营销策略——以湛江民大喜来登酒店为例.doc
201651206021+莫武林+浅析在互联网时代下酒店的营销策略——以湛江民大喜来登酒店为例.doc
用于空间热电转换的耐高温涡轮发电机转子及其装配方法.pdf
用于空间热电转换的耐高温涡轮发电机转子及其装配方法.pdf
用于空间热电转换的耐高温涡轮发电机转子及其装配方法.pdf
用于空间热电转换的耐高温涡轮发电机转子及其装配方法.pdf
用于空间热电转换的耐高温涡轮发电机转子及其装配方法.pdf
用于空间热电转换的耐高温涡轮发电机转子及其装配方法.pdf
论《离骚》诠释史中的“香草”意蕴.docx