




如果您无法下载资料,请参考说明:
1、部分资料下载需要金币,请确保您的账户上有足够的金币
2、已购买过的文档,再次下载不重复扣费
3、资料包下载后请先用软件解压,在使用对应软件打开
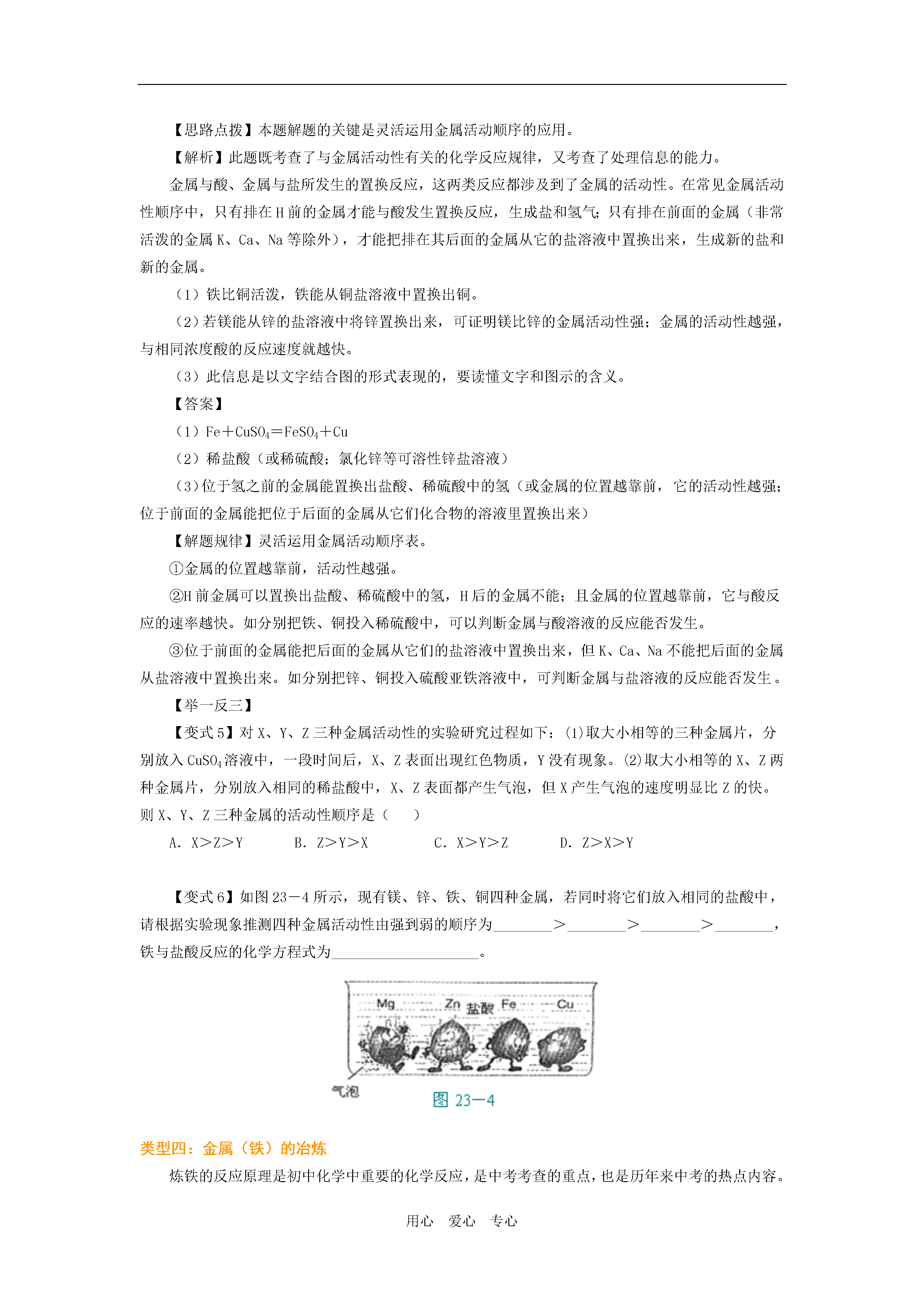
用心爱心专心第八单元复习与检测一、重点聚焦1.常见金属的特性及其应用;区分常见的金属和非金属;知道物质的性质和用途的关系。2.合金的特性;认识合金的硬度和熔点与纯金属的区别,几种常见合金的主要成分、性能和用途。3.金属与氧气反应,防止金属锈蚀锈蚀的方法。4.金属与盐酸、稀硫酸反应的规律;金属与盐溶液反应规律;金属活动顺序表的应用;置换反应。5.常见金属(铁、铝等)矿物;用铁矿石炼铁的铁方法;有关冶铁的计算。6.废弃金属对环境的污染,回收金属的重要性;金属资源的保护方法。二、知识网络三、方法整合类型一:常见金属材料及其应用铝、铁、铜等金属及其合金,都是生产、生活中应用广泛的金属材料。要求学生比较清楚地了解这几种重要金属的性质与性能差异,并能根据其性质选择确定用途,或由其用途推知该金属的主要特性。因此,这些常用金属的性质以及性质特点,它们的应用范围,还有如何区别它们等都是值得注意的考查热点。合金知识则考查对合金概念的理解,对一些比较容易混淆的说法进行辨析等。题目常与生活、生产、科技的联系,考查金属材料在生产、生活和社会发展中的作用。题1、人们的日常生活离不开金属,高科技新材料的开发和应用也需要金属。(1)地壳中含量最高的金属元素是__________________。(2)根据图23-1的金属应用实例推断,金属具有的物理性质有:___________________________________________________________。图23-1(3)日常使用的金属材料多数属于合金,下表列出了一些常见合金的主要成分和性能。合金合金的主要性能主要成分及纯金属的性能焊锡熔点183℃锡:熔点232℃;铅:熔点327℃硬铝强度和硬度好铝、铜、镁等。硬度小,质软不锈钢抗腐蚀性好铁、铬、镍等。纯铁抗腐蚀性能不如不锈钢由上表推断,与组成合金的纯金属相比,合金的优点一般有(填序号)___________________。①强度更低②硬度更高③熔点更高④抗腐蚀性更好(4)人们每年要从金属矿物资源中提取数以亿吨的金属。根据所学化学知识,按要求写出两个生成金属的化学方程式:①___________________(置换反应);②___________________(分解反应)【思路点拨】知道合金与纯金属的不同是关键。【解析】(1)地壳中元素的含量前4位是:氧、硅、铝、铁。所以地壳中含量最高的金属元素是铝;(2)金属的共同的物理性质有导电性,延展性,导热性;(3)读图表信息可直接得到答案;(4)回想学过的知识找出符合条件的方程式。【答案】(1)Al(2)导电性,延展性,导热性(3)②④(4)H2+CuOCu+H2O,2HgO2Hg+O2↑【解题规律】常用的重要金属除有共性之外,更值得注意的是它们有各自不同的特性。了解不同金属的特性及其应用,记住合金是由一种或几种金属(或非金属)熔合在一起具有金属特性的物质,合金的本质是一种混合物,是解决这类题的根本。【举一反三】【变式1】下列说法正确的是()。A.青铜的主要成分是铜和锡B.不锈钢就是纯铁C.生铁不含有碳元素D.黄铜只含有铜元素【变式2】地铁轨道所用材料是A.锰钢B.不锈钢C.硬铝D.钛合金类型二:常见金属的化学性质及其应用金属的化学性质及其应用的考查常和金属活动顺序联系在一起。命题范围主要包括两个方面:金属与酸和金属与盐溶液反应规律。具体有:①根据金属与酸、盐溶液反应中的各种物质质量的变化趋势进行分析判断。②不同金属与酸、盐溶液能否反应的判断以及反应先后(速率快慢)的分析。③一定量的金属与酸、盐溶液反应后,对所得滤渣、滤液组成(构成)的分析判断。④金属与酸、盐溶液反应中所涉及到的相关因素用函数图象表示或与物理学中力学、电学等知识结合等。题2、硫酸铜溶液可以使锌与稀硫酸的反应加快,在ab两份稀硫酸(足量)中各加入等质量的锌粒,其中一份还滴入少量的硫酸铜溶液,反应过程中生成H2的质量与反应时间的关系如图23—2所示,试回答:(1)由于加入硫酸铜而使反应变快的是______________(填a或b)(2)充分反应后得到H2质量较多的是___________(填a或b)这是因为__________________。【思路点拨】图象中,斜线的倾斜度越大,单位时间生成的H2越多,表示反应越快;平线处的位置越高,表示生成的H2越多。【解析】本题是信息题。要注意三点①硫酸铜溶液能使锌与稀硫酸的反应加快。②在硫酸和硫酸铜的混合溶液中,锌既与硫酸反应,也与硫酸铜反应,且先与硫酸铜反应。③重视图象中的信息:斜线的倾斜度,平线的高度。【答案】①a②ba中因为加入了硫酸铜溶液,锌粒没有全部与稀硫酸反应。(或b中没有加入硫酸铜,锌粒全部与稀硫酸反应)。【解题规律】常见金属的化学性质及其应用考查形式多样。

鸿朗****ka
实名认证
内容提供者


最近下载
一种胃肠道超声检查助显剂及其制备方法.pdf
201651206021+莫武林+浅析在互联网时代下酒店的营销策略——以湛江民大喜来登酒店为例.doc
201651206021+莫武林+浅析在互联网时代下酒店的营销策略——以湛江民大喜来登酒店为例.doc
用于空间热电转换的耐高温涡轮发电机转子及其装配方法.pdf
用于空间热电转换的耐高温涡轮发电机转子及其装配方法.pdf
用于空间热电转换的耐高温涡轮发电机转子及其装配方法.pdf
用于空间热电转换的耐高温涡轮发电机转子及其装配方法.pdf
用于空间热电转换的耐高温涡轮发电机转子及其装配方法.pdf
用于空间热电转换的耐高温涡轮发电机转子及其装配方法.pdf
论《离骚》诠释史中的“香草”意蕴.docx