




如果您无法下载资料,请参考说明:
1、部分资料下载需要金币,请确保您的账户上有足够的金币
2、已购买过的文档,再次下载不重复扣费
3、资料包下载后请先用软件解压,在使用对应软件打开
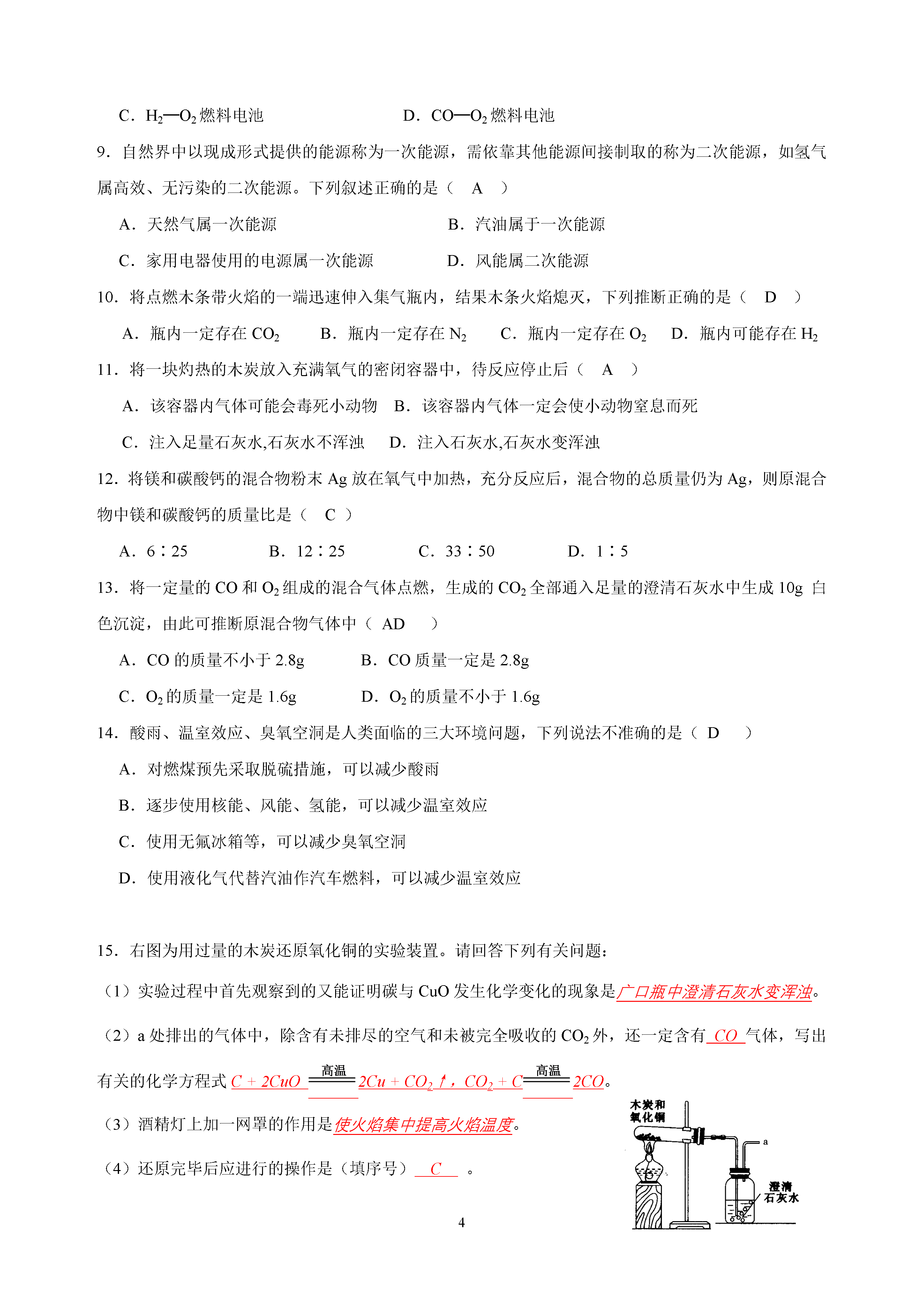
4中考化学辅导跟踪练习五1.化学上把同种元素组成的不同单质互称为同素导形体,例如白磷和红磷,下列各组物质互为同素异形体的是(B)A.CO和CO2B.金刚石和石墨C.冰和干冰D.液氧和氧气2.某物质只有一种元素组成,该物质不可能是(D)A.混合物B.纯净物C.单质D.化合物3.当氧化铜中混有少量木炭粉,提纯氧化铜可采用的方法是(C)A.加热混合物B.在氢气流中加热混合物C.在氧气流中加热混合物D.加过量水后过滤4.已知在同温同压下,气体的体积与其分子数目成正比。现有1体积空气与1体积二氧化碳的混合气体,将其置于一密闭容器内,在一定条件下使其中的氧气全部转化为二氧化碳,则反应后容器中二氧化碳的体积分数为(D)A.25%B.50%C.75%D.60%5.向Na2CO3溶液里滴加盐酸,开始时无气泡产生,后来才有气泡产生;向盐酸里滴加Na2CO3溶液时,立即有气泡产生,这说明(AC)A.Na2CO3过量时,主要发生的反应是Na2CO3+HCl==NaHCO3+NaClB.Na2CO3跟盐酸不反应C.盐酸过量时,主要发生的反应是Na2CO3+2HCl==H2O+2NaCl+CO2↑D.产生的气泡是挥发出来的氯化氢气体6.一种不纯的CO2气体,其中可能混有CO或O2中的一种。现取这种气体4.4g与足量的灼热的焦炭充分反应后,气体质量增加到5.8g,推断原气体样品(A)A.混有O2B.混有COC.CO和O2都没有D.无法判断7.现有CO2、O2、CO的混合气体9mL,在密闭容器中点爆炸后,恢复到原来温度和压强时,气体体积变为8mL,再将气体通过NaOH溶液,体积减少5mL。已知同温同压下,气体体积比等于其分子个数比。则原混合气体中CO2、O2、CO的体积比可能是(AD)A.3∶1∶5B.5∶1∶3C.1∶3∶5D.3∶4∶28.燃料电池是一种将化学反应产生的能量直接转换成电能的装置。下列燃料电池比较适合宇宙飞船上使用的是(C)A.CH4——O2燃料电池B.C2H5OH─O2燃料电池C.H2─O2燃料电池D.CO─O2燃料电池9.自然界中以现成形式提供的能源称为一次能源,需依靠其他能源间接制取的称为二次能源,如氢气属高效、无污染的二次能源。下列叙述正确的是(A)A.天然气属一次能源B.汽油属于一次能源C.家用电器使用的电源属一次能源D.风能属二次能源10.将点燃木条带火焰的一端迅速伸入集气瓶内,结果木条火焰熄灭,下列推断正确的是(D)A.瓶内一定存在CO2B.瓶内一定存在N2C.瓶内一定存在O2D.瓶内可能存在H211.将一块灼热的木炭放入充满氧气的密闭容器中,待反应停止后(A)A.该容器内气体可能会毒死小动物B.该容器内气体一定会使小动物窒息而死C.注入足量石灰水,石灰水不浑浊D.注入石灰水,石灰水变浑浊12.将镁和碳酸钙的混合物粉末Ag放在氧气中加热,充分反应后,混合物的总质量仍为Ag,则原混合物中镁和碳酸钙的质量比是(C)A.6∶25B.12∶25C.33∶50D.1∶513.将一定量的CO和O2组成的混合气体点燃,生成的CO2全部通入足量的澄清石灰水中生成10g白色沉淀,由此可推断原混合物气体中(AD)A.CO的质量不小于2.8gB.CO质量一定是2.8gC.O2的质量一定是1.6gD.O2的质量不小于1.6g14.酸雨、温室效应、臭氧空洞是人类面临的三大环境问题,下列说法不准确的是(D)A.对燃煤预先采取脱硫措施,可以减少酸雨B.逐步使用核能、风能、氢能,可以减少温室效应C.使用无氟冰箱等,可以减少臭氧空洞D.使用液化气代替汽油作汽车燃料,可以减少温室效应15.右图为用过量的木炭还原氧化铜的实验装置。请回答下列有关问题:(1)实验过程中首先观察到的又能证明碳与CuO发生化学变化的现象是广口瓶中澄清石灰水变浑浊。(2)a处排出的气体中,除含有未排尽的空气和未被完全吸收的CO2外,还一定含有CO气体,写出有关的化学方程式C+2CuO2Cu+CO2↑,CO2+C2CO。(3)酒精灯上加一网罩的作用是使火焰集中提高火焰温度。(4)还原完毕后应进行的操作是(填序号)C。A.先停止加热,再拨开管口的橡皮塞B.先拨开管口的橡皮塞,再停止加热C.先将洗气瓶中液面下的导管移到液面上,再停止加热(5)该装置有什么缺陷,请你指出来:没有尾气处理装置。(6)最能说明试管中反应已完成的实验现象是装澄清石灰水的容器中不再有气泡冒出。16.已知碳酸氢钙[Ca(HCO3)2]易溶于水,受热易分解,分解反应的化学方程式为:Ca(HCO3)2CaCO3↓+CO2↑+H2O现要用实验方法证明上述反应的产物。请回答有关问题:(1)写出分解碳酸氢钙所需的主要仪器

Ro****44
实名认证
内容提供者


最近下载
一种胃肠道超声检查助显剂及其制备方法.pdf
201651206021+莫武林+浅析在互联网时代下酒店的营销策略——以湛江民大喜来登酒店为例.doc
201651206021+莫武林+浅析在互联网时代下酒店的营销策略——以湛江民大喜来登酒店为例.doc
用于空间热电转换的耐高温涡轮发电机转子及其装配方法.pdf
用于空间热电转换的耐高温涡轮发电机转子及其装配方法.pdf
用于空间热电转换的耐高温涡轮发电机转子及其装配方法.pdf
用于空间热电转换的耐高温涡轮发电机转子及其装配方法.pdf
用于空间热电转换的耐高温涡轮发电机转子及其装配方法.pdf
用于空间热电转换的耐高温涡轮发电机转子及其装配方法.pdf
论《离骚》诠释史中的“香草”意蕴.docx