




如果您无法下载资料,请参考说明:
1、部分资料下载需要金币,请确保您的账户上有足够的金币
2、已购买过的文档,再次下载不重复扣费
3、资料包下载后请先用软件解压,在使用对应软件打开
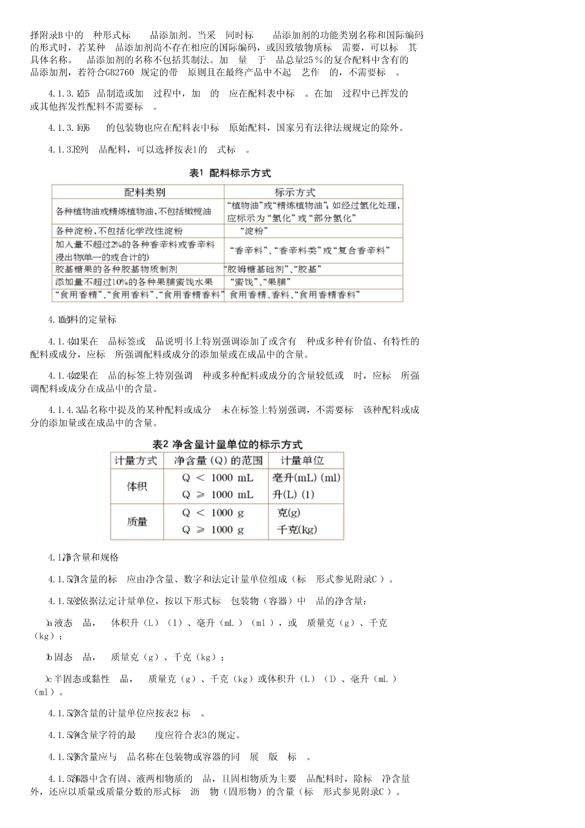
GB7718-2011预包装⾷品标签通则1范围本标准适⽤于直接提供给消费者的预包装⾷品标签和⾮直接提供给消费者的预包装⾷品标签。本标准不适⽤于为预包装⾷品在储藏运输过程中提供保护的⾷品储运包装标签、散装⾷品和现制现售⾷品的标识。术语和定义22.1预包装⾷品预先定量包装或者制作在包装材料和容器中的⾷品,包括预先定量包装以及预先定量制作在包装材料和容器中并且在⼀定量限范围内具有统⼀的质量或体积标识的⾷品。2.2⾷品标签⾷品包装上的⽂字、图形、符号及⼀切说明物。2.3配料在制造或加⼯⾷品时使⽤的,并存在(包括以改性的形式存在)于产品中的任何物质,包括⾷品添加剂。2.4⽣产⽇期(制造⽇期)⾷品成为最终产品的⽇期,也包括包装或灌装⽇期,即将⾷品装⼊(灌⼊)包装物或容器中,形成最终销售单元的⽇期。2.5保质期预包装⾷品在标签指明的贮存条件下,保持品质的期限。在此期限内,产品完全适于销售,并保持标签中不必说明或已经说明的特有品质。2.6规格同⼀预包装内含有多件预包装⾷品时,对净含量和内含件数关系的表述。2.7主要展⽰版⾯预包装⾷品包装物或包装容器上容易被观察到的版⾯。基3本要求3.1应符合法律、法规的规定,并符合相应⾷品安全标准的规定。3.2应清晰、醒⽬、持久,应使消费者购买时易于辨认和识读。3.3应通俗易懂、有科学依据,不得标⽰封建迷信、⾊情、贬低其他⾷品或违背营养科学常识的内容。3.4应真实、准确,不得以虚假、夸⼤、使消费者误解或欺骗性的⽂字、图形等⽅式介绍⾷品,也不得利⽤字号⼤⼩或⾊差误导消费者。3.5不应直接或以暗⽰性的语⾔、图形、符号,误导消费者将购买的⾷品或⾷品的某⼀性质与另⼀产品混淆。3.6不应标注或者暗⽰具有预防、治疗疾病作⽤的内容,⾮保健⾷品不得明⽰或者暗⽰具有保健作⽤。3.7不应与⾷品或者其包装物(容器)分离。3.8应使⽤规范的汉字(商标除外)。具有装饰作⽤的各种艺术字,应书写正确,易于辨认。3.8.1可以同时使⽤拼⾳或少数民族⽂字,拼⾳不得⼤于相应汉字。3.8.2可以同时使⽤外⽂,但应与中⽂有对应关系(商标、进⼝⾷品的制造者和地址、国外经销者的名称和地址、⽹址除外)。所有外⽂不得⼤于相应的汉字(商标除外)。3.9预包装⾷品包装物或包装容器最⼤表⾯⾯积⼤于35cm2时(最⼤表⾯⾯积计算⽅法见附录A),强制标⽰内容的⽂字、符号、数字的⾼度不得⼩于1.8mm。3.10⼀个销售单元的包装中含有不同品种、多个独⽴包装可单独销售的⾷品,每件独⽴包装的⾷品标识应当分别标注。3.11若外包装易于开启识别或透过外包装物能清晰地识别内包装物(容器)上的所有强制标⽰内容或部分强制标⽰内容,可不在外包装物上重复标⽰相应的内容;否则应在外包装物上按要求标⽰所有强制标⽰内容。标⽰内容44.1直接向消费者提供的预包装⾷品标签标⽰内容4.1.1⼀般要求直接向消费者提供的预包装⾷品标签标⽰应包括⾷品名称、配料表、净含量和规格、⽣产者和(或)经销者的名称、地址和联系⽅式、⽣产⽇期和保质期、贮存条件、⾷品⽣产许可证编号、产品标准代号及其他需要标⽰的内容。4.1.2⾷品名称4.1.2.1应在⾷品标签的醒⽬位置,清晰地标⽰反映⾷品真实属性的专⽤名称。4.1.2.1.1当国家标准、⾏业标准或地⽅标准中已规定了某⾷品的⼀个或⼏个名称时,应选⽤其中的⼀个,或等效的名称。4.1.2.1.2⽆国家标准、⾏业标准或地⽅标准规定的名称时,应使⽤不使消费者误解或混淆的常⽤名称或通俗名称。4.1.2.2标⽰“新创名称”、“奇特名称”、“⾳译名称”、“牌号名称”、“地区俚语名称”或“商标名称”时,应在所⽰名称的同⼀展⽰版⾯标⽰4.1.2.1规定的名称。4.1.2.2.1当“新创名称”、“奇特名称”、“⾳译名称”、“牌号名称”、“地区俚语名称”或“商标名称”含有易使⼈误解⾷品属性的⽂字或术语(词语)时,应在所⽰名称的同⼀展⽰版⾯邻近部位使⽤同⼀字号标⽰⾷品真实属性的专⽤名称。4.1.2.2.2当⾷品真实属性的专⽤名称因字号或字体颜⾊不同易使⼈误解⾷品属性时,也应使⽤同⼀字号及同⼀字体颜⾊标⽰⾷品真实属性的专⽤名称。4.1.2.3为不使消费者误解或混淆⾷品的真实属性、物理状态或制作⽅法,可以在⾷品名称前或⾷品名称后附加相应的词或短语。如⼲燥的、浓缩的、复原的、熏制的、油炸的、粉末的、粒状的等。4.1.3配料表4.1.3.1预包装⾷品的标签上应标⽰配料表,配料表中的各种配料应按4.1.2的要求标⽰具体名称,⾷品添加剂按照4.1.3.1.4的要求标⽰名称。4.1.3.1.1配料表应以“配料”或“配料表”为引导词。当加⼯过程中所⽤的原料已改变为其他成分(如酒、酱油、⾷醋等发酵产品)时,可⽤“原料”或“原料与辅料”代替“配料”、“配料表”,并按本标准相应条款的要求标⽰各种原料、辅料和⾷品添加

17****69
实名认证
内容提供者


最近下载
一种胃肠道超声检查助显剂及其制备方法.pdf
201651206021+莫武林+浅析在互联网时代下酒店的营销策略——以湛江民大喜来登酒店为例.doc
201651206021+莫武林+浅析在互联网时代下酒店的营销策略——以湛江民大喜来登酒店为例.doc
用于空间热电转换的耐高温涡轮发电机转子及其装配方法.pdf
用于空间热电转换的耐高温涡轮发电机转子及其装配方法.pdf
用于空间热电转换的耐高温涡轮发电机转子及其装配方法.pdf
用于空间热电转换的耐高温涡轮发电机转子及其装配方法.pdf
用于空间热电转换的耐高温涡轮发电机转子及其装配方法.pdf
用于空间热电转换的耐高温涡轮发电机转子及其装配方法.pdf
论《离骚》诠释史中的“香草”意蕴.docx