




如果您无法下载资料,请参考说明:
1、部分资料下载需要金币,请确保您的账户上有足够的金币
2、已购买过的文档,再次下载不重复扣费
3、资料包下载后请先用软件解压,在使用对应软件打开
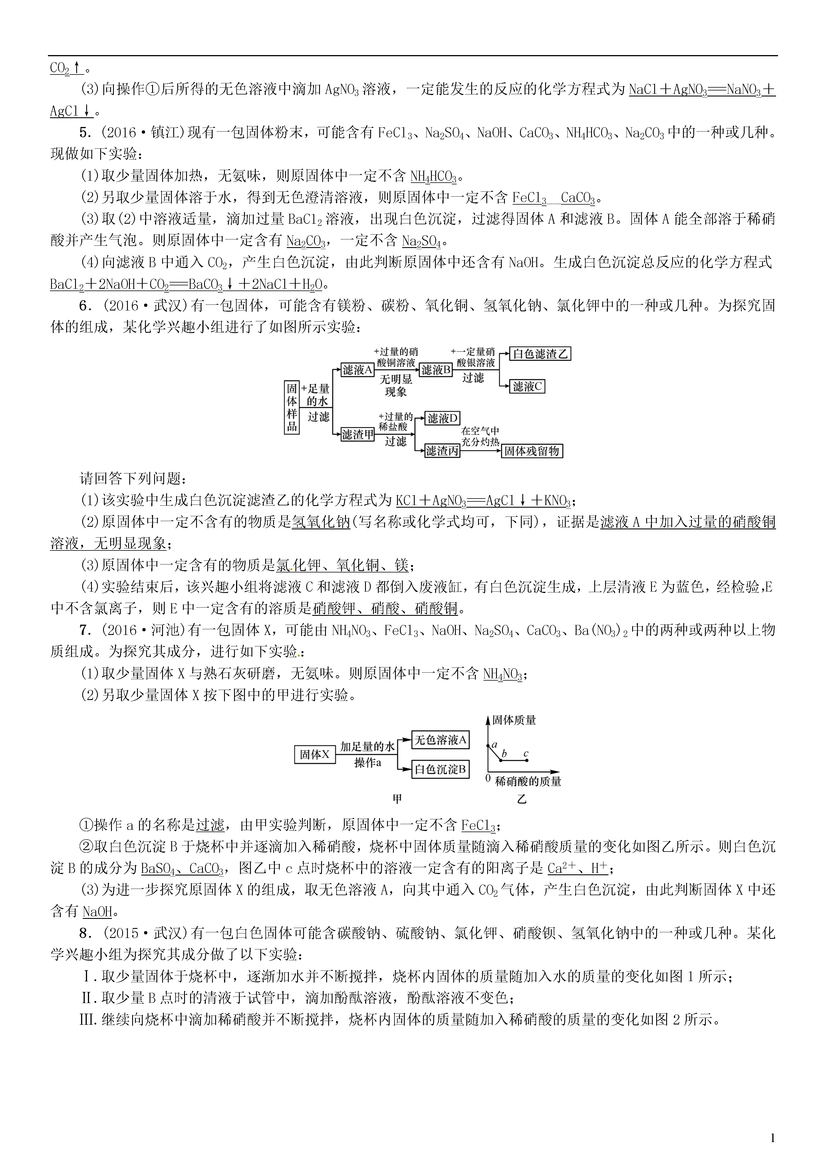
1题型复习(二)物质的转化与推断题题型之一框图型推断1.(2016·孝感)A、B、C、D、E为初中化学常见的五种物质,它们之间存在如图所示的关系(“→”表示物质经一步反应可转化为另一种物质,“-”表示相连两物质能发生化学反应,部分反应物、生成物及反应条件已略去)。请回答下列问题:(1)若A、B为组成元素相同的气体,E为大理石的主要成分,则B的化学式为CO2,物质D的类别为酸(填“酸”“碱”“盐”或“氧化物”)。(2)若A是能供给人类呼吸的气体,B是一种最常用的溶剂,D的水溶液显蓝色。则C-D反应的基本类型是置换反应,D-E反应的化学方程式是CuSO4+Ca(OH)2===CaSO4+Cu(OH)2↓。2.(2016·遂宁)已知A-H均为初中化学常见的物质。其中A、C常温下是气体,且组成元素相同,C的固体俗名叫“干冰”,B是赤铁矿的主要成分,E能用于改良酸性土壤,H是紫红色金属。它们的相互转化关系如图(图中反应条件均已略去)。请回答下列问题:(1)写出E物质的化学式Ca(OH)2;(2)写出反应①的化学方程式3CO+Fe2O3eq\o(=====,\s\up7(高温))2Fe+3CO2;(3)反应③的基本反应类型是置换反应。3.(2016·株洲)现有A、B、C、D、E、F、G、H八种物质,它们的转化关系如图所示。其中A为黑色粉末,H为红色粉末,B、E、F、G为单质且G在常温下呈液态,D的溶液呈蓝色。请回答下列问题:(1)写出C和H的化学式:CH2O,HHgO。(2)写出A和E反应生成B和C的化学方程式CuO+H2eq\o(=====,\s\up7(△))Cu+H2O。(3)图示5个转化关系中共有2个化合反应。4.(2016·襄阳)A-F是初中化学常见的化合物,其转化关系如图所示,其中A、B、C都是氧化物,B能使澄清石灰水变浑浊,F是一种不溶于水的蓝色固体,图中“→”表示物质间存在相应的转化关系(部分反应物、生成物和反应条件未标出)。请回答:(1)固态的物质B俗称干冰;(2)物质C的化学式是H2O;(3)写出反应①的化学方程式CuSO4+BaCl2===BaSO4↓+CuCl2或CuCl+2AgNO3===Cu(NO3)2+2AgCl↓。5.(2015·孝感)A、B、C、D为初中化学常见的四种物质,它们之间有如图所示的转化和反应关系(“→”表示某一种物质经一步反应可转化为另一种物质,“—”表示相连两物质能发生化学反应,部分反应物、生成物及反应条件已略去)。(1)若A、B、C、D中均含有一种相同的元素,常温下,A为无色液体,C为黑色固体,则A为H2O(或水),C与D发生的化学反应不是(填“是”或“不是”)置换反应。(2)若A、B、C、D为四种不同类别的化合物,C在生活中可用来除油污,且C的固体可作某些气体的干燥剂,则A为CO2(或二氧化碳),写出B→C这一反应的化学方程式Na2CO3+Ca(OH)2===CaCO3↓+2NaOH(其他合理答案也可)。6.(2016·鄂州)A-H是初中化学常见物质,如图为这些物质的相互转化关系图,其中E为红色固体,H为红褐色沉淀,其中部分生成物与反应条件已省略。回答下列问题。(1)F的化学式为NaOH;(2)E→C化学方程式为3CO+Fe2O3eq\o(=====,\s\up7(高温))2Fe+3CO2;(3)上述反应中未涉及的基本反应类型为置换反应;(4)萃出E→G在工业生产中对应的一种用途金属除锈。7.(2016·河北)A~J表示初中化学常见的物质,其中B可用在铅酸蓄电池中,G是最清洁燃料,H是蓝色沉淀,各物质间相互转化关系如图所示。请回答下列问题:(1)G的化学式为H2。(2)E的一种用途是作导线。(3)反应④的基本反应类型为复分解反应。(4)反应③的化学方程式为2NaOH+CuSO4===Na2SO4+Cu(OH)2↓。8.(2016·曲靖)A、B、C、D、E是初中化学常见的物质。其中A、B为黑色固体,B的相对分子质量为80,D为无色气体,E为一种可溶性碳酸盐,B、C、D都由两种元素组成,且C中不含B、D中的元素。它们之间的转化关系如图所示(“—”表示相连的两种物质之间可以发生反应,“→”表示一种物质可以转化为另一种物质;反应条件、部分反应物和生成物已略去)。(1)C的化学式为HCl。(2)B转化为D时所需的一种化合物是CO。(3)A与B反应的化学方程式为C+2CuOeq\o(=====,\s\up7(高温))2Cu+CO2↑,该反应属于置换反应(填基本反应类型)。9.(2016·烟台)如图中的物质为初中化学常见物质,它们之间的反应关系如图所示(“→”表示转化关系,“

长春****主a
实名认证
内容提供者


最近下载
一种胃肠道超声检查助显剂及其制备方法.pdf
201651206021+莫武林+浅析在互联网时代下酒店的营销策略——以湛江民大喜来登酒店为例.doc
201651206021+莫武林+浅析在互联网时代下酒店的营销策略——以湛江民大喜来登酒店为例.doc
用于空间热电转换的耐高温涡轮发电机转子及其装配方法.pdf
用于空间热电转换的耐高温涡轮发电机转子及其装配方法.pdf
用于空间热电转换的耐高温涡轮发电机转子及其装配方法.pdf
用于空间热电转换的耐高温涡轮发电机转子及其装配方法.pdf
用于空间热电转换的耐高温涡轮发电机转子及其装配方法.pdf
用于空间热电转换的耐高温涡轮发电机转子及其装配方法.pdf
论《离骚》诠释史中的“香草”意蕴.docx