




如果您无法下载资料,请参考说明:
1、部分资料下载需要金币,请确保您的账户上有足够的金币
2、已购买过的文档,再次下载不重复扣费
3、资料包下载后请先用软件解压,在使用对应软件打开
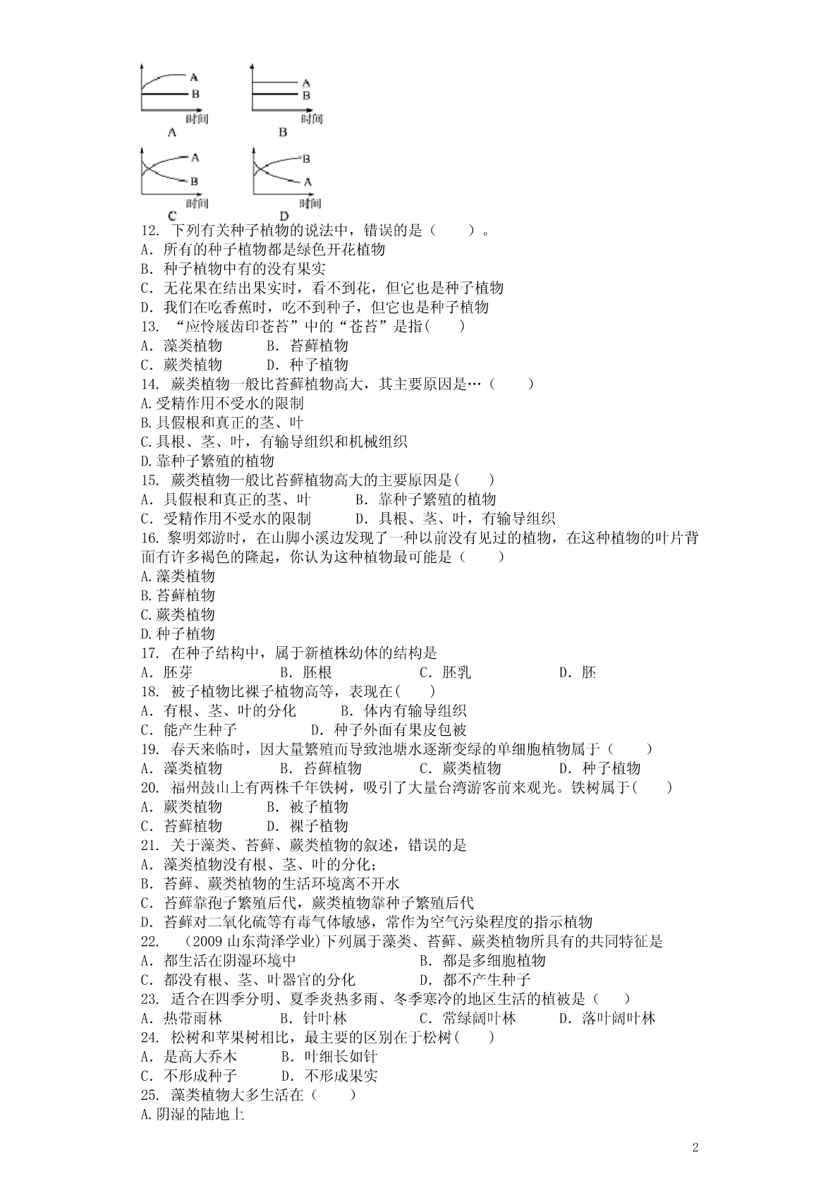
生物圈中有哪些绿色植物一、选择题1.在稻田中养殖鱼腥草(蓝藻)的好处是⑴固定大气中的氮⑵从太阳光获得能量⑶与水稻根共生A.⑴、⑵和⑶B.⑵和⑶C.⑴和⑶D.⑴和⑵2.将100克绿豆种子培育成300克的绿豆芽(幼叶未长出)的过程中,绿豆中的有机物的变化如图所示,正确的是()。3.“苔痕上阶绿,草色入帘青。”描写的是哪种植物…()A.藻类植物B.苔藓植物C.蕨类植物D.种子植物4.在植物进化的历程中,生殖可以完全脱离水环境,能更好地适应陆地生活的植物是()A.藻类植物B.苔藓植物C.蕨类植物D.种子植物5.江南星蕨叶背面常有的褐色斑状隆起结构中产生的颗粒是()A.种子B.果实C.孢子D.花粉6.龙眼是被子植物而不是裸子植物,是因为龙眼种子外包被着()A.花瓣B.花柱C.果皮D.子房7.在千姿百态的绿色植物中,没有根、茎、叶等器官分化的类群是…()A.藻类植物B.种子植物C.苔藓植物D.蕨类植物8.蕨类植物只能生活在阴湿环境中的主要原因是()A.没有真正的根B.没有输导组织C.生殖过程离不开水D.只有根状茎9.一些大树的树干基部生长了许多绿色绒毯状的东西,这种“绿色绒毯”最有可能是()A.大树自身的绒状细叶B.藻类植物C.苔藓植物D.真菌10.将活的水绵装入盛有适量水的烧杯里,然后放到黑暗的环境中,经过较长一段时间后,你会发现这些水绵()A.生长得更好B.生长正常C.全部死亡D.停止生长11.一个密闭的保温装置中装有正在萌发的种子,每隔一段时间测定其内的温度和氧气含量,并将结果绘制成曲线。如果横轴表示时间,纵轴表示温度和氧气含量。下列曲线图中能够正确反映温度(A)和氧气含量(B)随时间变化的是()112.下列有关种子植物的说法中,错误的是()。A.所有的种子植物都是绿色开花植物B.种子植物中有的没有果实C.无花果在结出果实时,看不到花,但它也是种子植物D.我们在吃香蕉时,吃不到种子,但它也是种子植物13.“应怜屐齿印苍苔”中的“苍苔”是指()A.藻类植物B.苔藓植物C.蕨类植物D.种子植物14.蕨类植物一般比苔藓植物高大,其主要原因是…()A.受精作用不受水的限制B.具假根和真正的茎、叶C.具根、茎、叶,有输导组织和机械组织D.靠种子繁殖的植物15.蕨类植物一般比苔藓植物高大的主要原因是()A.具假根和真正的茎、叶B.靠种子繁殖的植物C.受精作用不受水的限制D.具根、茎、叶,有输导组织16.黎明郊游时,在山脚小溪边发现了一种以前没有见过的植物,在这种植物的叶片背面有许多褐色的隆起,你认为这种植物最可能是()A.藻类植物B.苔藓植物C.蕨类植物D.种子植物17.在种子结构中,属于新植株幼体的结构是A.胚芽B.胚根C.胚乳D.胚18.被子植物比裸子植物高等,表现在()A.有根、茎、叶的分化B.体内有输导组织C.能产生种子D.种子外面有果皮包被19.春天来临时,因大量繁殖而导致池塘水逐渐变绿的单细胞植物属于()A.藻类植物B.苔藓植物C.蕨类植物D.种子植物20.福州鼓山上有两株千年铁树,吸引了大量台湾游客前来观光。铁树属于()A.蕨类植物B.被子植物C.苔藓植物D.裸子植物21.关于藻类、苔藓、蕨类植物的叙述,错误的是A.藻类植物没有根、茎、叶的分化;B.苔藓、蕨类植物的生活环境离不开水C.苔藓靠孢子繁殖后代,蕨类植物靠种子繁殖后代D.苔藓对二氧化硫等有毒气体敏感,常作为空气污染程度的指示植物22.(2009山东菏泽学业)下列属于藻类、苔藓、蕨类植物所具有的共同特征是A.都生活在阴湿环境中B.都是多细胞植物C.都没有根、茎、叶器官的分化D.都不产生种子23.适合在四季分明、夏季炎热多雨、冬季寒冷的地区生活的植被是()A.热带雨林B.针叶林C.常绿阔叶林D.落叶阔叶林24.松树和苹果树相比,最主要的区别在于松树()A.是高大乔木B.叶细长如针C.不形成种子D.不形成果实25.藻类植物大多生活在()A.阴湿的陆地上2B.淡水中C.海水中D.水中二、非选择题26.(8分)图一是多年生常绿草本植物,高达40厘米,可用孢子繁殖后代。图二是一年生草本植物,高可达1米,成熟的具有钩刺的果实可钩挂在动物的毛上,藉以散布他处。请你运用所学知识回答下列问题:(1)图一中植物属于植物,判断的依据是除了用孢子繁殖这一特征外,这类植物的茎内有了组织,所以可以长得比较高大,我们一般可以在森林和山野的环境中找到野生的它们。(2)图二中植物属于种子植物中的,判断的依据是:______________(3)图一和图二中的植物哪种更适应陆地环境?(4)生物圈中与图一中的植物繁殖方式相同的植物类群还有和27.学贵有法。在生物学学习中,我们可以借鉴下列一些学习方法:(1)图表归纳法。某同学在复习中画了一系列图,请仔细观察图1、图2,然后回答问题:①图1可表示染色体、DNA、基

17****69
实名认证
内容提供者


最近下载
一种胃肠道超声检查助显剂及其制备方法.pdf
201651206021+莫武林+浅析在互联网时代下酒店的营销策略——以湛江民大喜来登酒店为例.doc
201651206021+莫武林+浅析在互联网时代下酒店的营销策略——以湛江民大喜来登酒店为例.doc
用于空间热电转换的耐高温涡轮发电机转子及其装配方法.pdf
用于空间热电转换的耐高温涡轮发电机转子及其装配方法.pdf
用于空间热电转换的耐高温涡轮发电机转子及其装配方法.pdf
用于空间热电转换的耐高温涡轮发电机转子及其装配方法.pdf
用于空间热电转换的耐高温涡轮发电机转子及其装配方法.pdf
用于空间热电转换的耐高温涡轮发电机转子及其装配方法.pdf
论《离骚》诠释史中的“香草”意蕴.docx