




如果您无法下载资料,请参考说明:
1、部分资料下载需要金币,请确保您的账户上有足够的金币
2、已购买过的文档,再次下载不重复扣费
3、资料包下载后请先用软件解压,在使用对应软件打开
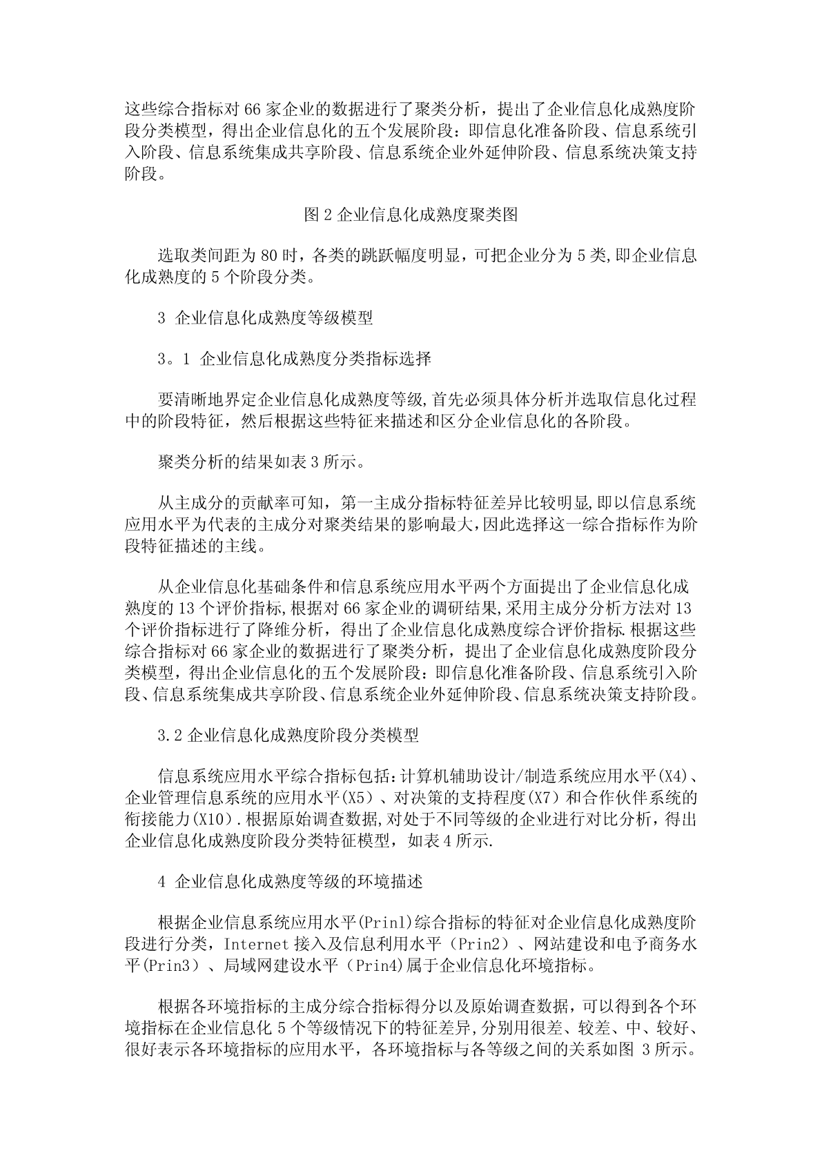
企业信息化成熟度阶段分类模型分析从企业信息化基础条件和信息系统应用水平两个方面提出了企业信息化成熟度的13个评价指标,根据对66家企业的调研结果,采用主成分分析方法对13个评价指标进行了降维分析,得出了企业信息化成熟度综合评价指标。根据这些综合指标对66家企业的数据进行了聚类分析,提出了企业信息化成熟度阶段分类模型,得出企业信息化的五个发展阶段:即信息化准备阶段、信息系统引入阶段、信息系统集成共享阶段、信息系统企业外延伸阶段、信息系统决策支持阶段。研究企业信息化成熟度等级模型就是研究企业信息化从不成熟到成熟的过程演变规律,为企业评估其目前的信息化发展阶段,制定信息化发展战略提供帮助。20世纪60年代以来,在信息系统的研究中,信息化成熟过程引起了广泛关注。国外提出了很多信息化成熟度模型,例如:Nolan模型、Synnott模型、Mische模型、Hanna模型、EdgarSchein模型、Boar模型、业务-IT联盟成熟度模型等,其中Nolan模型最著名.在20世纪70年代,Nolan通过对200多个公司、部门信息系统实践的总结,分别以计算机在组织中的应用规模以及组织在IT应用上的资源投入大小为横纵坐标,提出了信息系统进化的4阶段模型:初始、传播、控制和成熟阶段.随着信息技术的发展,Nolan在4阶段模型的基础上又提出了6阶段模型,增加了“集成”和“数据管理”两个阶段。不同的国家,信息化起点不同,信息化的路径也不可能完全一样。为此,国内很多学者尝试研究适合中国企业的信息化成熟度模型。文献[2]提出4阶段模型:引入、集成、流程变革、战略变革。文献[3]提出6阶段模型:企业进入、数字化生存、单点数字化、联合自动化、决策支持自动化、敏捷一虚拟化的企业。文献[7]提出5阶段模型:技术支撑级、资源集成级、管理优化级、战略支持级和持续改善级。文献[8]提出了6阶段模型:原始信息化、信息化初级、单个信息系统、信息系统集成、信息网络化集成决策和网上企业。文献[9]提出了5阶段模型:引入、渗透、膨胀、调整、集成。但这些研究对模型提出过程的阐述都比较笼统,没有具体说明模型是如何提出的。为此,作者通过对66家企业的问卷调查,采用主成分分析和聚类分析方法,提出了信息化成熟度模型.1企业信息化成熟度评价指标体系计算机及所构成的硬件环境是企业进行信息化的基础条件,各种信息系统的应用则体现了企业信息化的应用水平。因此,企业信息化成熟度评价指标体系包括企业信息化基础条件建设和信息系统应用水平两个方面的指标,具体指标体系如图1所示。图1企业信息化成熟度评价指标体系2企业信息化成熟度阶段分类2。1评价指标的降维分析由图1可见,用于企业信息化成熟度的评价指标有很多,各指标之间又不完全独立,很难直接寻找出企业信息化成熟度的发展变化规律。因此,需要确定较少的能反映企业信息化成熟度本质的综合指标,这些指标要尽可能保留原有指标所含有的信息,各指标之间不相关,即各自含有的信息不重叠。主成分分析作为一种把多个指标转化为几个综合指标的多元统计方法是解决上述问题的有效方法。通过对66家企业进行问卷调查,对原始数据进行主成分分析计算,主成分特征值如表1所示.由表1可以看出,前4个主成分的特征根大于或者接近1,累计贡献率为83。63%,代表了绝大部分原始数据信息。因此选取前4个主成分作为企业信息化成熟度的综合指标,其特征向量如表2所示。各主成分表达式含义为:第一主成分主要取决于X4、X5、X7、X10,即计算机辅助设计/制造系统应用水平、企业管理信息系统的应用水平、对决策的支持程度、与合作伙伴系统的衔接能力,反映了企业信息系统的应用程度;第二主成分主要取决于X2、X9,即企业接入Internet及对Internet信息的利用水平,反映了企业互联网的接人和利用程度;第三主成分主要取决于X3,X8,即企业网站建设情况、电子商务应用水平,反映了网站建设和电子商务应用程度;第四主成分主要取决于X1、X6,即企业局域网建设情况、系统间信息共享程度,反映了企业局域网建设和互联程度。2。2企业信息化成熟度阶段分类分析把多元统计分析中的聚类分析应用到企业信息化成熟度阶段分类中,可以很好地将信息化水平处于同一层次的企业归类,从而描述出这些企业的共同特征。聚类的方法有很多,本文选择空间浓缩度高的最短距离法,其表达式如下:式中:Xik表示第i个样品的第k个指标的观测值;Xjk表示第歹个样品的第k个指标的观测值;dij为第i个样品与第j个样品之间的欧氏距离。由4个综合指标组成样本数据矩阵Y66*5.,对这66个企业聚类分析,得到分类结果如图2所示。从企业信息化基础条件和信息系统应用水平两个方面提出了企业信息化成熟度的13个评价指标,根据对66家企业的调研结果,采用主成分分析方法对13个评价指标进行了降维分析,

17****69
实名认证
内容提供者


最近下载
一种胃肠道超声检查助显剂及其制备方法.pdf
201651206021+莫武林+浅析在互联网时代下酒店的营销策略——以湛江民大喜来登酒店为例.doc
201651206021+莫武林+浅析在互联网时代下酒店的营销策略——以湛江民大喜来登酒店为例.doc
用于空间热电转换的耐高温涡轮发电机转子及其装配方法.pdf
用于空间热电转换的耐高温涡轮发电机转子及其装配方法.pdf
用于空间热电转换的耐高温涡轮发电机转子及其装配方法.pdf
用于空间热电转换的耐高温涡轮发电机转子及其装配方法.pdf
用于空间热电转换的耐高温涡轮发电机转子及其装配方法.pdf
用于空间热电转换的耐高温涡轮发电机转子及其装配方法.pdf
论《离骚》诠释史中的“香草”意蕴.docx