




如果您无法下载资料,请参考说明:
1、部分资料下载需要金币,请确保您的账户上有足够的金币
2、已购买过的文档,再次下载不重复扣费
3、资料包下载后请先用软件解压,在使用对应软件打开
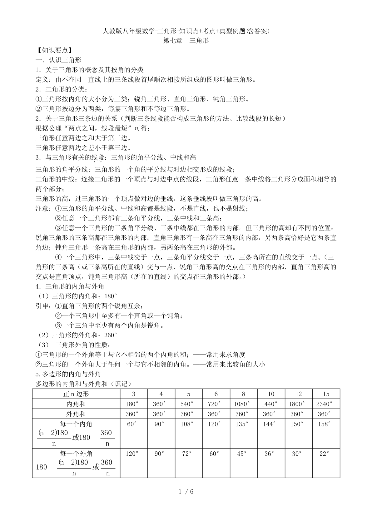
人教版八年级数学-三角形-知识点+考点+典型例题(含答案)第七章三角形【知识要点】一.认识三角形1.关于三角形的概念及其按角的分类定义:由不在同一直线上的三条线段首尾顺次相接所组成的图形叫做三角形。2.三角形的分类:①三角形按内角的大小分为三类:锐角三角形、直角三角形、钝角三角形。②三角形按边分为两类:等腰三角形和不等边三角形。2.关于三角形三条边的关系(判断三条线段能否构成三角形的方法、比较线段的长短)根据公理“两点之间,线段最短”可得:三角形任意两边之和大于第三边。三角形任意两边之差小于第三边。3.与三角形有关的线段..:三角形的角平分线、中线和高三角形的角平分线:三角形的一个角的平分线与对边相交形成的线段;三角形的中线:连接三角形的一个顶点与对边中点的线段,三角形任意一条中线将三角形分成面积相等的两个部分;三角形的高:过三角形的一个顶点做对边的垂线,这条垂线段叫做三角形的高。注意:①三角形的角平分线、中线和高都是线段,不是直线,也不是射线;②任意一个三角形都有三条角平分线,三条中线和三条高;③任意一个三角形的三条角平分线、三条中线都在三角形的内部。但三角形的高却有不同的位置:锐角三角形的三条高都在三角形的内部;直角三角形有一条高在三角形的内部,另两条高恰好是它两条直角边;钝角三角形一条高在三角形的内部,另两条高在三角形的外部。④一个三角形中,三条中线交于一点,三条角平分线交于一点,三条高所在的直线交于一点。(三角形的三条高(或三条高所在的直线)交与一点,锐角三角形高的交点在三角形的内部,直角三角形高的交点是直角顶点,钝角三角形高(所在的直线)的交点在三角形的外部。)4.三角形的内角与外角(1)三角形的内角和:180°引申:①直角三角形的两个锐角互余;②一个三角形中至多有一个直角或一个钝角;③一个三角中至少有两个内角是锐角。(2)三角形的外角和:360°(3)三角形外角的性质:①三角形的一个外角等于与它不相邻的两个内角的和;——常用来求角度②三角形的一个外角大于任何一个与它不相邻的内角。——常用来比较角的大小5.多边形的内角与外角多边形的内角和与外角和(识记)正n边形34568101215内角和180°360°540°720°1080°1440°1800°2340°外角和360°360°360°360°360°360°360°360°每一个内角60°90°108°120°135°144°150°158°(n2)180360或180nn每一个外角120°90°72°60°45°36°30°22°(n2)180360180或nn1/6人教版八年级数学-三角形-知识点+考点+典型例题(含答案)(1)多边形的内角和:(n-2)180°(2)多边形的外角和:360°引申:(1)从n边形的一个顶点出发能作(n-3)条对角线;n(n3)(2)多边形有条对角线。2(3)从n边形的一个顶点出发能将n边形分成(n-2)个三角形;※6.镶嵌(1)同一种正三边形、正四边形、正六边形可以进行平面镶嵌;(2)正三角形与正四边形、正三角形与正六边形……可以进行平面镶嵌;(1)同一种任意三角形、任意四边形可以进行镶嵌。【典型例题】三角形的分类例题1:具备下列条件的三角形中,不是直角三角形的是(B)。A:∠A+∠B=∠CB:∠A=∠B=∠CC:∠A=90°-∠BD:∠A-∠B=90例题2:等腰三角形一腰上的高与另一腰的夹角为30°,则顶角的度数为(D).A.60°B.120°C.60°或150°D.60°或120°如图,∠1+∠2+∠3+∠4等于多少度;(280°)3140?24图4练习:1、如图,下列说法错误的是(A)A、∠B>∠ACDB、∠B+∠ACB=180°-∠AC、∠B+∠ACB<180°D、∠HEC>∠B2、若一个三角形的一个外角小于与它相邻的内角,则这个三角形是(C).A、直角三角形B、锐角三角形C、钝角三角形D、无法确定三角形的内角和、外角和相关的计算与证明例题1:若三角形的三个外角的比为3:4:5,则这个三角形为(B).A.锐角三角形B.直角三角形C.等边三角形D.钝角三角形例题2:已知等腰三角形的一个外角为150°,则它的底角为_______.练习:1、如图,若∠AEC=100°,∠B=45°,∠C=38°,则∠DFE等于(A)A.125°B.115°C.110°D.105°2、如图,∠1=______.A_A_D_3H_80E_F_2_1_140_150_50_1_C_B_EBCD_2题图_3题图_1题图4题图3、如图,则∠1=______,∠2=______,∠3=______,4、已知等腰三角形的一个外角是120°,则它是(C)2/6人教版八年级数学-三角形-知识点+考点+典型例题(含答案)A.等腰直

17****69
实名认证
内容提供者


最近下载
一种胃肠道超声检查助显剂及其制备方法.pdf
201651206021+莫武林+浅析在互联网时代下酒店的营销策略——以湛江民大喜来登酒店为例.doc
201651206021+莫武林+浅析在互联网时代下酒店的营销策略——以湛江民大喜来登酒店为例.doc
用于空间热电转换的耐高温涡轮发电机转子及其装配方法.pdf
用于空间热电转换的耐高温涡轮发电机转子及其装配方法.pdf
用于空间热电转换的耐高温涡轮发电机转子及其装配方法.pdf
用于空间热电转换的耐高温涡轮发电机转子及其装配方法.pdf
用于空间热电转换的耐高温涡轮发电机转子及其装配方法.pdf
用于空间热电转换的耐高温涡轮发电机转子及其装配方法.pdf
论《离骚》诠释史中的“香草”意蕴.docx