




如果您无法下载资料,请参考说明:
1、部分资料下载需要金币,请确保您的账户上有足够的金币
2、已购买过的文档,再次下载不重复扣费
3、资料包下载后请先用软件解压,在使用对应软件打开
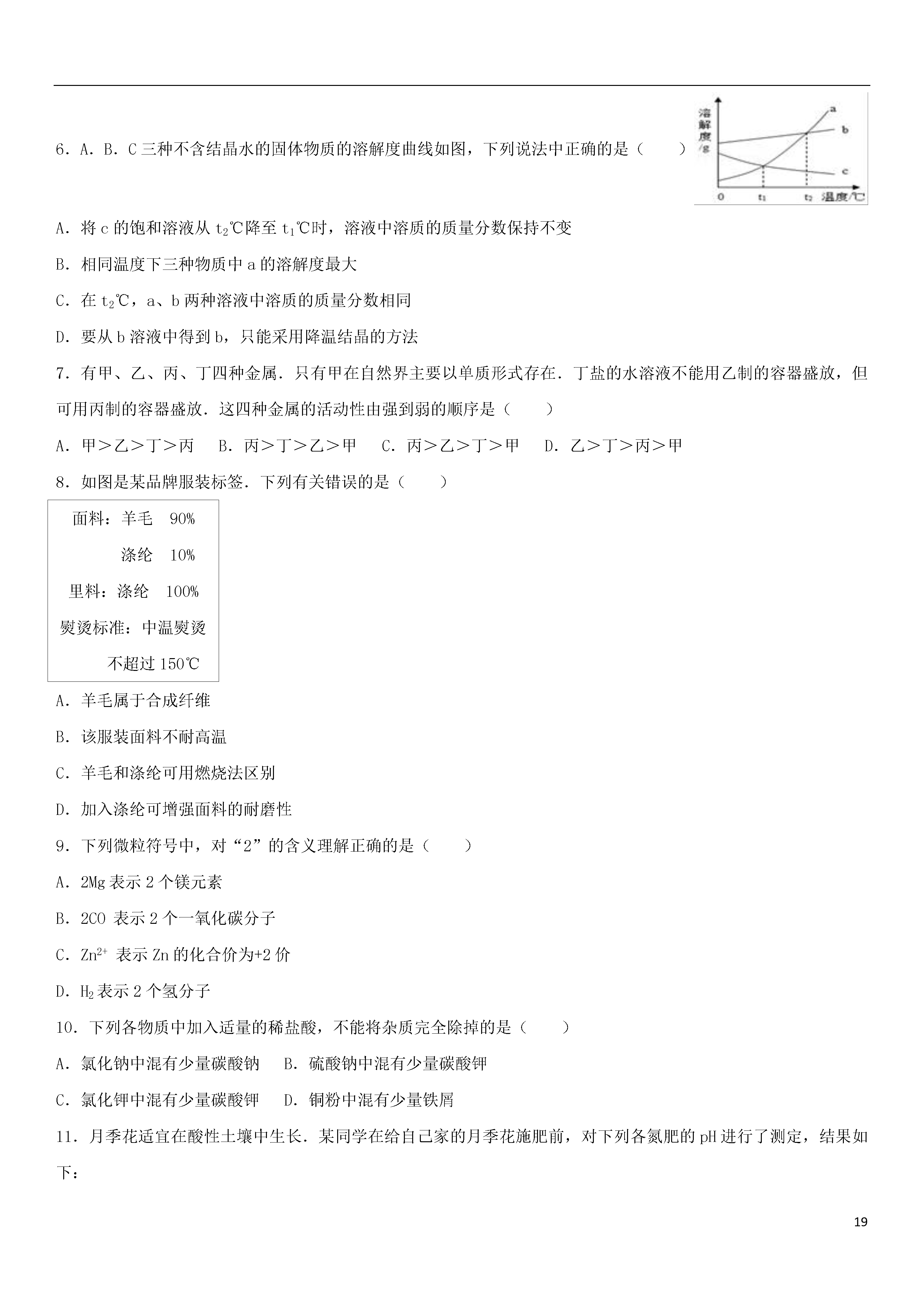
192016年内蒙古巴彦淖尔市五原二中中考化学模拟试卷(2)一、选择题(每小题2分,共24分)1.下列变化中,前者是化学变化,后者是物理变化的是()A.米酿酒,石油渣熔化铺路B.气球爆炸,纸条燃烧C.往水里放糖,开水泡茶D.铁生锈,小苏打中滴入稀盐酸冒气泡2.下列各组物质的名称、俗称和化学式表示同一物质的是()A.氢氧化钠、苛性钠、NaOHB.氢氯酸、盐酸、HNO3C.碳酸钠、烧碱、Na2CO3D.氧化钙、熟石灰、CaO3.据报道,用于清洗龙虾的“洗虾粉”中含有柠檬酸钠、亚硫酸钠(Na2SO3)等物质,可能对人体的健康产生危害.Na2SO3中S元素的化合价为()A.+6B.+4C.+2D.﹣24.将相同体积、相同溶质质量分数的稀盐酸,分别滴到等质量、颗粒大小相同的X、Y、Z三种较活泼金属中,生成H2的质量与反应时间的关系如图所示.下列说法中正确的是()A.三种金属的活动性顺序为Y>X>ZB.产生氢气的速率顺序为X>Y>ZC.消耗稀盐酸的质量顺序为Z>Y>XD.相对原子质量由大到小的顺序为X>Y>Z5.化学影响着社会的发展和人们的生活质量,以下说法正确的是()A.焚烧废旧塑料可以解决“白色污染”问题B.为了加强食品的色、香、味,可以大量使用添加剂C.糖类和油脂在人体内经氧化放出能量,为机体活动和维持恒定体温提供能量D.将草木灰和碳铵混合施用有利于提高肥效6.A.B.C三种不含结晶水的固体物质的溶解度曲线如图,下列说法中正确的是()A.将c的饱和溶液从t2℃降至t1℃时,溶液中溶质的质量分数保持不变B.相同温度下三种物质中a的溶解度最大C.在t2℃,a、b两种溶液中溶质的质量分数相同D.要从b溶液中得到b,只能采用降温结晶的方法7.有甲、乙、丙、丁四种金属.只有甲在自然界主要以单质形式存在.丁盐的水溶液不能用乙制的容器盛放,但可用丙制的容器盛放.这四种金属的活动性由强到弱的顺序是()A.甲>乙>丁>丙B.丙>丁>乙>甲C.丙>乙>丁>甲D.乙>丁>丙>甲8.如图是某品牌服装标签.下列有关错误的是()面料:羊毛90%涤纶10%里料:涤纶100%熨烫标准:中温熨烫不超过150℃A.羊毛属于合成纤维B.该服装面料不耐高温C.羊毛和涤纶可用燃烧法区别D.加入涤纶可增强面料的耐磨性9.下列微粒符号中,对“2”的含义理解正确的是()A.2Mg表示2个镁元素B.2CO表示2个一氧化碳分子C.Zn2+表示Zn的化合价为+2价D.H2表示2个氢分子10.下列各物质中加入适量的稀盐酸,不能将杂质完全除掉的是()A.氯化钠中混有少量碳酸钠B.硫酸钠中混有少量碳酸钾C.氯化钾中混有少量碳酸钾D.铜粉中混有少量铁屑11.月季花适宜在酸性土壤中生长.某同学在给自己家的月季花施肥前,对下列各氮肥的pH进行了测定,结果如下:化肥名称尿素碳酸氢铵硫酸铵氨水溶液的pH78511该同学最好选用的化肥是()A.尿素B.碳酸氢铵C.硫酸铵D.氨水12.下列粒子结构示意图中表示阳离子的是()A.B.C.D.二、填空简答题(除化学方程式2分,其余每空1分,共27分)13.在下表中填写相应的物质名称、化学式、物质类别(指单质、氧化物、酸、碱、盐)物质名称氮气氢氧化钠纯碱化学式FeONaOH物质类别单质氧化物14.A、B、C、D分别是铁、盐酸、碳酸钠溶液、氢氧化钠溶液中的一种,其反应关系如图所示,图中两圆相交部分1、2、3表示两种物质间反应的主要现象,其中1无明显现象.请思考下列问题:(1)A与D反应的产物之一可作灭火剂,则2的现象是.(2)A与C反应的化学方程式:,其基本反应类型为,A与D反应的化学方程式:.(3)要验证A与D反应得到的气体产物,可将其通入中,反应的化学方程式是.15.推断碳和部分碳的化合物间转化关系如图所示(1)物质X的化学式为(2)在物质的分类中,CO属于,从图中转化关系中找出属于化合反应的一个方程式为:.16.如图为元素周期表的一部分,请按要求填空:(1)表中3至10号元素位于第二周期,11至18号元素位于第三周期,分析其规律可知,每一周期元素原子的相同.(2)表中9号和17号元素最外层电子数相同,都易(选填“得到”或“失去”)电子.则钠元素和氟元素组成的化合物的化学式为.(3)请在表中①~⑤五种元素里选出恰当的元素组成一种常见的盐,该盐在农业生产上可用作复合肥料,则该盐的化学式为.17.用化学用语填空:(1)镁;(2)2个氮气分子;(3)5个硫酸根离子;(4)甲烷;(5)+6价的硫元素;(6)由Fe3+和OH﹣构成的氢氧化铁.三.实验探究题(本题18分)18.利用下列仪器进行气体的制取

鸿朗****ka
实名认证
内容提供者


最近下载
一种胃肠道超声检查助显剂及其制备方法.pdf
201651206021+莫武林+浅析在互联网时代下酒店的营销策略——以湛江民大喜来登酒店为例.doc
201651206021+莫武林+浅析在互联网时代下酒店的营销策略——以湛江民大喜来登酒店为例.doc
用于空间热电转换的耐高温涡轮发电机转子及其装配方法.pdf
用于空间热电转换的耐高温涡轮发电机转子及其装配方法.pdf
用于空间热电转换的耐高温涡轮发电机转子及其装配方法.pdf
用于空间热电转换的耐高温涡轮发电机转子及其装配方法.pdf
用于空间热电转换的耐高温涡轮发电机转子及其装配方法.pdf
用于空间热电转换的耐高温涡轮发电机转子及其装配方法.pdf
论《离骚》诠释史中的“香草”意蕴.docx