




如果您无法下载资料,请参考说明:
1、部分资料下载需要金币,请确保您的账户上有足够的金币
2、已购买过的文档,再次下载不重复扣费
3、资料包下载后请先用软件解压,在使用对应软件打开
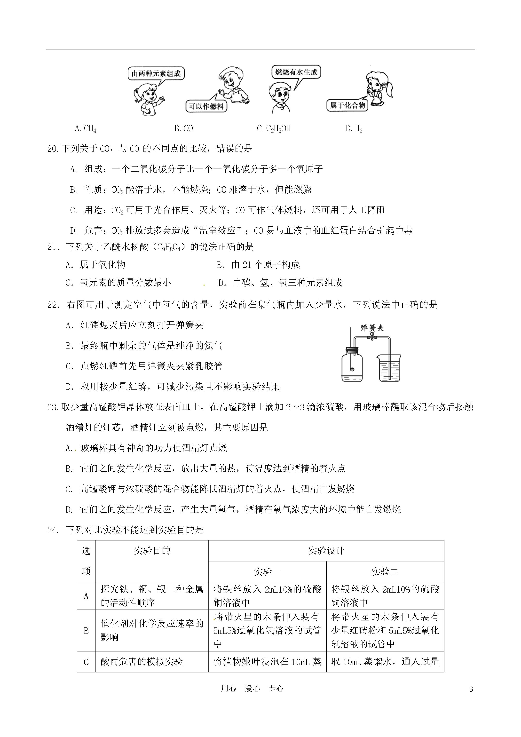
10用心爱心专心朝阳区2011——2012学年九年级第一学期期末统一考试化学试卷(考试时间100分钟,满分80分)学校班级姓名考号可能用到的相对原子质量:H—1C—12N—14O—16Al—27Cl—35.5Ca—40Fe—56一、选择题(每小题只有一个选项符合题意。共25个小题,每小题1分,共25分。)1.下列变化中属于物理变化的是A.苹果腐烂B.榨取果汁C.面包发霉D.菜刀生锈2.空气成分中,体积分数约占78%的是A.氮气B.氧气C.二氧化碳D.稀有气体3.决定元素种类的是A.中子数B.质子数C.核外电子数D.最外层电子数4.下列物质属于氧化物的是A.NaClB.MnO2C.NaOHD.H2SO45.下列金属中,金属活动性最强的是A.ZnB.MgC.FeD.Cu6.下列物质中,含有氧分子的是A.O2B.H2OC.CO2D.H2O27.在实验中,不慎将酒精灯碰倒洒出的酒精着火时,最简便的扑灭方法是A.用树枝扑打B.用灭火器扑灭C.用高压水喷浇D.用湿抹布盖灭8.某同学做氧化铜与稀硫酸反应的实验,操作示意图如下,其中有错误的是A.加入氧化铜B.倾倒稀硫酸C.加热反应物D.洗涤试管9.金属钛(Ti)可由TiO2与Si高温制得,化学方程式为TiO2+SiSiO2+Ti,该反应属于A.化合反应B.分解反应C.置换反应D.有金属单质参加的反应10.某种核原料的原子,原子核内含有1个质子和2个中子,下列关于该原子的说法正确的是A.核电荷数为3B.电子总数为2C.属于氢元素D.相对原子质量为111.下列关于水的叙述错误的是A.自然界中的水都是混合物B.生活污水可任意排放C.水是生命活动不可缺少的物质D.肥皂水可以区分软水和硬水12.下列实验现象描述正确的是A.硫在氧气中燃烧产生大量的白烟B.红磷在空气中燃烧发出淡蓝色火焰C.镁条在空气中燃烧发出蓝紫色火焰D.铁丝在氧气中剧烈燃烧,火星四射13.2011年世界环境日的主题是““Forests:NatureatYourService”--森林:大自然为您效劳”。下列认识不合理的是A.植树造林,严禁乱砍滥伐B.开发新能源,禁止开采和使用化石燃料C.提倡乘坐公交车、骑自行车或步行的出行方式D.在生产和生活中提倡使用节能技术和节能用具14.下列关于物质的性质和用途说法不正确的是A.氧气用于火箭发射,是利用氧气的可燃性B.氮气用于食品防腐,是利用氮气常温下化学性质稳定C.二氧化碳用于灭火,是利用它的物理性质和化学性质D.稀有气体充入霓虹灯,是利用稀有气体通电能发出不同颜色的光15.下列符号中“3”所表示的含义不正确的是A.3H——表示三个氢原子B.3H2O——表示三个水分子C.Al3+——表示铝元素的化合价为+3价D.SO3——表示一个三氧化硫分子中含有三个氧原子16.用“王水”(浓盐酸与浓硝酸的混合物)溶解黄金后得到四氯合金酸(HAuCl4),其中金元素(Au)的化合价为A.+1B.+2C.+3D.+417.鉴别空气、氧气和二氧化碳三瓶气体的方法是A.观察气体颜色B.插入燃着的木条C.闻气体的气味D.倒入澄清石灰水18.下列对于宏观现象的微观解释错误的是A.氧气加压后变成液氧,是因为分子间的间隔变小B.不同的花儿有不同的香味,是因为不同的分子性质不同C.非吸烟者受到被动吸烟的危害,是因为分子在不断地运动D.压瘪的乒乓球放入热水中重新鼓起,是因为分子受热膨胀变大19.根据四位同学的讨论,判断该物质是A.CH4B.COC.C2H5OHD.H220.下列关于CO2与CO的不同点的比较,错误的是A.组成:一个二氧化碳分子比一个一氧化碳分子多一个氧原子B.性质:CO2能溶于水,不能燃烧;CO难溶于水,但能燃烧C.用途:CO2可用于光合作用、灭火等;CO可作气体燃料,还可用于人工降雨D.危害:CO2排放过多会造成“温室效应”;CO易与血液中的血红蛋白结合引起中毒21.下列关于乙酰水杨酸(C9H8O4)的说法正确的是A.属于氧化物B.由21个原子构成C.氧元素的质量分数最小D.由碳、氢、氧三种元素组成22.右图可用于测定空气中氧气的含量,实验前在集气瓶内加入少量水,下列说法中正确的是A.红磷熄灭后应立刻打开弹簧夹B.最终瓶中剩余的气体是纯净的氮气C.点燃红磷前先用弹簧夹夹紧乳胶管D.取用极少量红磷,可减少污染且不影响实验结果23.取少量高锰酸钾晶体放在表面皿上,在高锰酸钾上滴加2~3滴浓硫酸,用玻璃棒蘸取该混合物后接触酒精灯的灯芯,酒精灯立刻被点燃,其主要原因是A.玻璃棒具有神奇的功力使酒精灯点燃B.它们之间发生化学反应,放出大量的热,使温度达到酒精的着火点C.高锰酸钾与浓硫酸的混合物能降低酒精灯的着火点,使酒精自发燃烧D.它们之间发生化学反应,产生大量氧气,酒精在氧气浓度大的环境中能自发燃烧24.下列对比实验不

努力****甲寅
实名认证
内容提供者


最近下载
一种胃肠道超声检查助显剂及其制备方法.pdf
201651206021+莫武林+浅析在互联网时代下酒店的营销策略——以湛江民大喜来登酒店为例.doc
201651206021+莫武林+浅析在互联网时代下酒店的营销策略——以湛江民大喜来登酒店为例.doc
用于空间热电转换的耐高温涡轮发电机转子及其装配方法.pdf
用于空间热电转换的耐高温涡轮发电机转子及其装配方法.pdf
用于空间热电转换的耐高温涡轮发电机转子及其装配方法.pdf
用于空间热电转换的耐高温涡轮发电机转子及其装配方法.pdf
用于空间热电转换的耐高温涡轮发电机转子及其装配方法.pdf
用于空间热电转换的耐高温涡轮发电机转子及其装配方法.pdf
论《离骚》诠释史中的“香草”意蕴.docx