




如果您无法下载资料,请参考说明:
1、部分资料下载需要金币,请确保您的账户上有足够的金币
2、已购买过的文档,再次下载不重复扣费
3、资料包下载后请先用软件解压,在使用对应软件打开
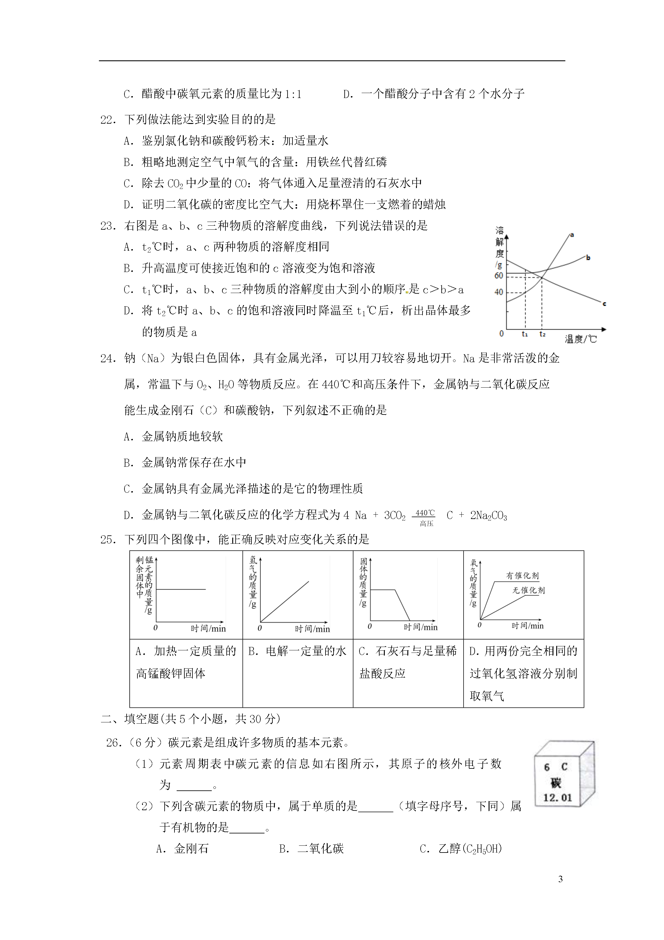
9北京市房山区2015届九年级化学上学期期末考试试题试卷说明:1.本试卷,共四道大题,35个小题,满分80分。考试时间100分钟。2.请使用黑色字迹签字笔作答。可能用到的相对原子质量H1C12O16Na23Cl35.5一、选择题(每小题只有一个选项符合题意。共25个小题,每小题1分,共25分)1.下列属于化学变化的是A.冰雪融化B.矿石粉碎C.水分蒸发D.纸张燃烧2.空气成分中,体积分数最大的是A.氮气B.氧气C.二氧化碳D.稀有气体3.地壳中含量最多的非金属元素是A.硅B.氧C.铝D.铁4.能在酒精灯上直接加热的仪器是A.试管B.量筒C.烧杯D.集气瓶5.下列图标中,表示禁止燃放鞭炮的是ABCD6.下列实验操作中,正确的是A.倾倒液体B.过滤C.点燃酒精灯D.取用固体粉末7.决定元素种类的是A.质子数B.电子数C.中子数D.最外层电子数8.下列气体中,有毒的是A.O2B.N2C.COD.CO29.下列物质放入水中,能形成溶液的是A.面粉B.牛奶C.白糖D.植物油10.下列物质能在空气中燃烧,且产生大量白烟的是A.木炭B.红磷C.硫粉D.铁丝11.下列符号中,表示两个氢原子的是A.2HB.2H+C.H2D.2H212.下列做法不会对空气造成污染的是A.焚烧秸杆B.燃烧鞭炮C.植树造林D.工厂排放烟尘13.下列物质中,含有氧分子的是A.CO2B.O2C.H2O2D.KMnO414.下列各图中,“”和“”分别表示两种不同元素的原子,其中表示混合物的是ABCD15.氧气能被压缩在氧气瓶中说明A.氧分子可以再分B.氧分子总是在不断运动C.氧分子之间有间隔D.氧分子的大小发生改变16.碘酸钾(KIO3)中,碘(I)元素的化合价是A.+2B.+3C.+4D.+517.下列物质的化学式书写正确的是A.氧化铁FeOB.氧化镁MgO2C.氯化铝AlClD.硫酸铜CuSO418.鉴别空气、氧气和二氧化碳三瓶气体,最常用的方法是A.分别测定它们的密度B.观察颜色并闻它们的气味C.将燃着的木条分别伸入集气瓶中D.将气体分别通入紫色石蕊溶液中19.右图为钠元素的原子结构示意图,下列说法不正确的是A.钠原子核外有三个电子层B.钠原子核外电子总数为11C.钠原子最外层电子数为1D.钠原子在化学反应中易得到电子20.下列物质的用途中,利用其化学性质的是A.液氮用作冷冻剂B.干冰用于人工降雨C.氧气用于切割金属D.氢气用于填充氢气球21.食醋中约含有3%-5%的醋酸(C2H4O2),下列有关醋酸的说法正确的是A.醋酸的相对分子质量为60gB.醋酸中碳元素的质量分数为40%C.醋酸中碳氧元素的质量比为1:1D.一个醋酸分子中含有2个水分子22.下列做法能达到实验目的的是A.鉴别氯化钠和碳酸钙粉末:加适量水B.粗略地测定空气中氧气的含量:用铁丝代替红磷C.除去CO2中少量的CO:将气体通入足量澄清的石灰水中D.证明二氧化碳的密度比空气大:用烧杯罩住一支燃着的蜡烛23.右图是a、b、c三种物质的溶解度曲线,下列说法错误的是A.t2℃时,a、c两种物质的溶解度相同B.升高温度可使接近饱和的c溶液变为饱和溶液C.t1℃时,a、b、c三种物质的溶解度由大到小的顺序是c>b>aD.将t2℃时a、b、c的饱和溶液同时降温至t1℃后,析出晶体最多的物质是a24.钠(Na)为银白色固体,具有金属光泽,可以用刀较容易地切开。Na是非常活泼的金属,常温下与O2、H2O等物质反应。在440℃和高压条件下,金属钠与二氧化碳反应能生成金刚石(C)和碳酸钠,下列叙述不正确的是A.金属钠质地较软B.金属钠常保存在水中C.金属钠具有金属光泽描述的是它的物理性质高压D.金属钠与二氧化碳反应的化学方程式为4Na+3CO2440℃C+2Na2CO325.下列四个图像中,能正确反映对应变化关系的是A.加热一定质量的高锰酸钾固体B.电解一定量的水C.石灰石与足量稀盐酸反应D.用两份完全相同的过氧化氢溶液分别制取氧气二、填空题(共5个小题,共30分)26.(6分)碳元素是组成许多物质的基本元素。(1)元素周期表中碳元素的信息如右图所示,其原子的核外电子数为。(2)下列含碳元素的物质中,属于单质的是(填字母序号,下同)属于有机物的是。A.金刚石B.二氧化碳C.乙醇(C2H5OH)(3)一氧化碳和二氧化碳都由碳、氧元素组成,其性质差异的主要原因是(用微粒知识解释)。(4)将二氧化碳通入澄清的石灰水中,发生反应的化学方程式为。(5)下列日常生活中的做法,符合“低碳生活”理念的是。A.使用“双面纸”B.垃圾分类处理C.减少使用塑料袋D.减少使用一次性筷子27.(6分)化学与生活联系紧密。(1)食品包装袋内充入氮气的主要目的是。(2)洗涤剂可以去除油污,这是利用了洗涤剂的作用。(3)目前,人类以化石燃料为主要能源。煤

努力****甲寅
实名认证
内容提供者


最近下载
一种胃肠道超声检查助显剂及其制备方法.pdf
201651206021+莫武林+浅析在互联网时代下酒店的营销策略——以湛江民大喜来登酒店为例.doc
201651206021+莫武林+浅析在互联网时代下酒店的营销策略——以湛江民大喜来登酒店为例.doc
用于空间热电转换的耐高温涡轮发电机转子及其装配方法.pdf
用于空间热电转换的耐高温涡轮发电机转子及其装配方法.pdf
用于空间热电转换的耐高温涡轮发电机转子及其装配方法.pdf
用于空间热电转换的耐高温涡轮发电机转子及其装配方法.pdf
用于空间热电转换的耐高温涡轮发电机转子及其装配方法.pdf
用于空间热电转换的耐高温涡轮发电机转子及其装配方法.pdf
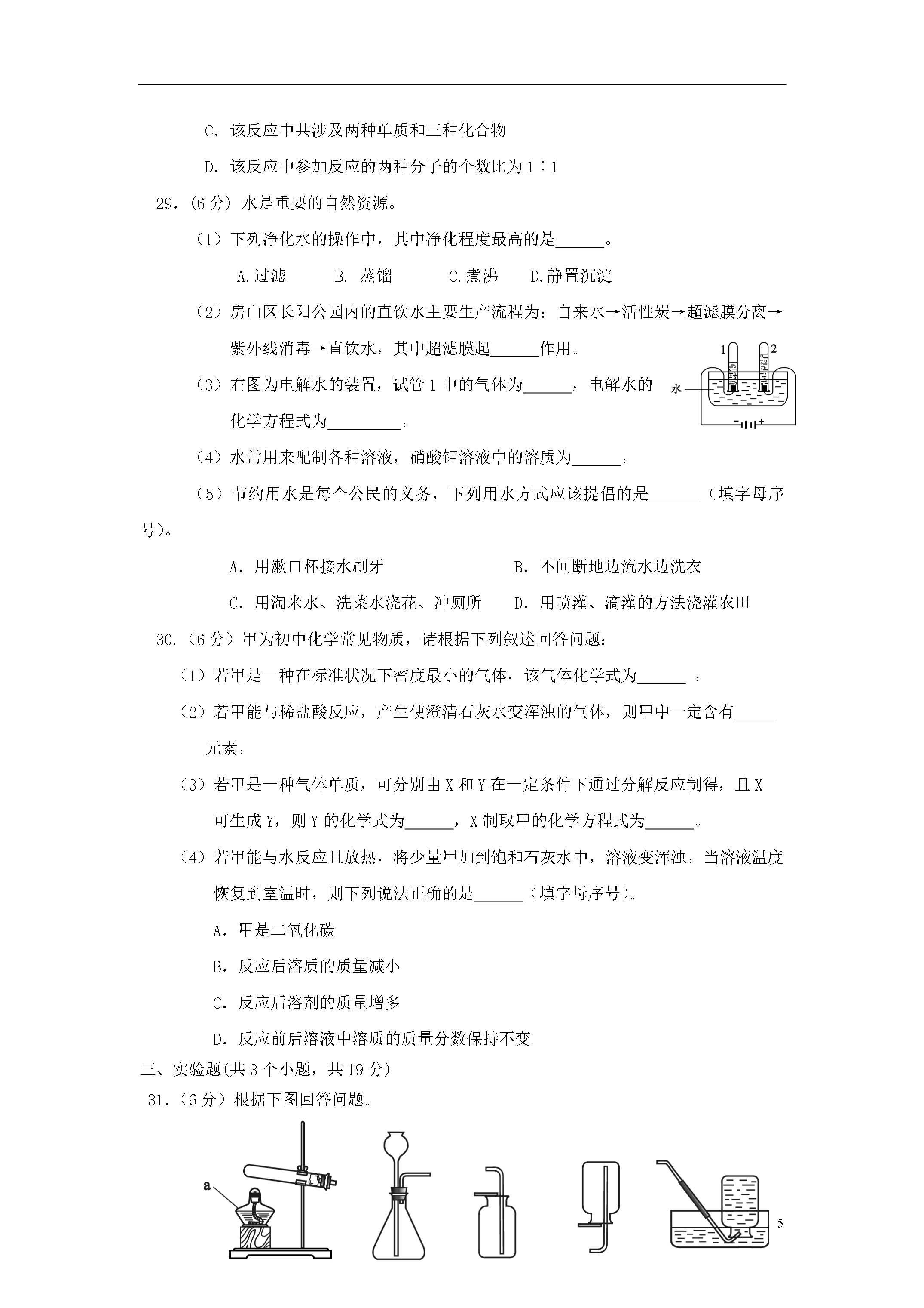
论《离骚》诠释史中的“香草”意蕴.docx